【Nature子刊】同济大学蔡振宇团队:揭示化疗毒副作用的关键机制
| 导读 | 在这项研究中,团队报道了PANoptosis,一种协调的PCD通路,包括细胞焦亡、细胞凋亡和坏死性凋亡,被DNA损伤激活。 |
2024年10月27日,同济大学医学院蔡振宇团队在期刊《Cell Death & Disease》上发表了题为“Sensing of endogenous retroviruses-derived RNA by ZBP1 triggers PANoptosis in DNA damage and contributes to toxic side effects of chemotherapy”的研究论文。研究结果表明,ZBP1介导的PANoptosis被DNA损伤激活,并导致基于DNA损伤的化疗的毒副作用。ZBP1可能是一个有前途的治疗靶点,可以减轻化疗相关的副作用。

https://www.nature.com/articles/s41419-024-07175-7
关于DNA损伤
01
触发DNA损伤诱导的细胞死亡,被认为是癌症治疗(如化疗或放疗)中的重要机制 。然而,DNA损伤诱导的细胞死亡的许多方面,尚不完全清楚。
PANoptosis是一种协调的细胞死亡通路,整合了焦亡、细胞凋亡和坏死性凋亡的关键成分。ZBP1介导的PANoptisis,已被证明在感染性和炎症性疾病中起关键作用,例如,病毒和真菌感染以及感染性炎症。
ZBP1是一种胞质核酸传感器,在细胞死亡和炎症的调节中起着至关重要的作用,特别是在病毒感染和免疫应答的情况下。在无菌条件下,ZBP1已被证明可以识别ERV来源的dsRNA,以诱导坏死性凋亡和炎症。
在这项研究中,团队发现ZBP1介导的PANoptosis,被DNA损伤化合物激活。从机制上讲,ERV被DNA损伤重新激活,并作为ZBP1的配体触发PANoptosis。ZBP1介导的PANoptosis有助于化疗药物的毒性作用。这些数据表明,ZBP1可能是减轻化疗引起的副作用的潜在治疗靶点。
ZBP1介导的PANoptisis,导致小鼠化疗诱导的毒性
02
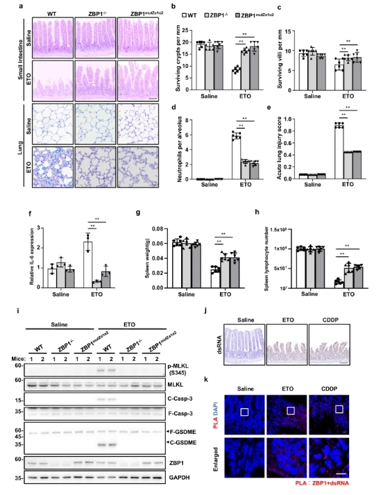
包括ETO、CDDP和5-FU在内的DNA损伤剂是癌症治疗中最有效的化疗药物之一,然而,这些有效化疗药物的临床效用,受到其毒性不良反应的剂量限制。团队发现ETO严重破坏了小肠中的隐窝和绒毛,导致WT小鼠肺中严重的血管损伤、中性粒细胞浸润和IL-6表达增加,而这些影响在ZBP1中显著减弱。与ZBP1相比,WT小鼠的ETO处理,使脾脏重量和脾脏淋巴细胞的数量显著降低。腹膜注射CDDP,还导致WT小鼠小肠隐窝丢失,肺血管损伤和中性粒细胞浸润增加,脾脏淋巴细胞数量减少,所有这些影响在ZBP1中均得到缓解。此外,与载体对照治疗相比,ETO或CDDP治疗在小鼠小肠中PLA的红色荧光信号显著增加,这表明化疗诱导的dsRNA可以在体内被ZBP1识别。这些数据表明,ZBP1驱动的PANoptosis会导致化疗诱导的小鼠毒性和炎症。

ZBP1介导的PANoptis,导致小鼠化疗诱导的毒性。
结直肠癌(CRC)患者非癌组织中的ZBP1,可感应化疗诱导的dsRNA
03
ZBP1的表达在肿瘤组织中下调。ZBP1表达在所有患者的癌细胞系中都不存在。与匹配的非癌性结肠组织相比,ZBP1在肿瘤中的表达显著降低或不存在,而Casp-6、RIPK3和MLKL的表达,在正常组织和肿瘤组织中通常相当。这些数据表明,肿瘤可能通过下调ZBP1表达,来逃避ZBP1介导的细胞死亡,并且,ZBP1驱动的PANoptisis很可能在非癌组织中被化疗激活。
一些dsRNA阳性细胞是CD45阳性,表明dsRNA是由免疫前哨细胞中的化疗诱导的。在这些化疗正常的结肠组织中,通过PLA检测到dsRNA和ZBP1之间的关联,表明化疗中的ZBP1可以感应dsRNA。团队在化疗的正常结肠组织中检测到红色荧光PLA信号,但是,在没有化疗的正常结肠组织中不存在PLA信号。这些数据表明,ZBP1可以感应化疗诱导的dsRNA,并触发CRC患者非癌组织中的PANoptosis。

ZBP1在CRC患者的非癌组织中,感应化疗诱导的dsRNA。
总结
04
1. PANoptosis与DNA损伤诱导的细胞死亡之间的关系尚未被研究,本研究发现ZBP1衍生的PANoptosis可被DNA损伤激活。
2. ZBP1通过其Zα结构域结合病毒来源的Z-RNA,触发PANoptosome复合物的组装,该复合物包含RIPK、NLRP3、ASC、Casp-6和Casp-8等关键组分。
3. ZBP1的Zα结构域能够结合左旋Z构象的核酸,对于触发炎性细胞死亡至关重要。研究提出dsRNA由DNA损伤诱导,并通过ZBP1的Zα结构域结合,对PANoptosis至关重要。
4. ZBP1介导的PANoptosis会导致化疗诱导的毒性和炎症,化疗药物如ETO、CDDP和5-FU的最佳使用受到剂量限制性副作用的限制。
5. ZBP1在肿瘤组织中的表达较低或不存在,表明ZBP1衍生的PANoptosis可能在非癌组织中被化疗激活。
6. 研究结果表明,抑制ZBP1衍生的PANoptosis可能是一种潜在的治疗方法,可以减轻化疗引起的副作用并改善癌症患者的生活质量。
参考资料:
1. Goldstein M, Kastan MB. The DNA damage response: implications for tumor responses to radiation and chemotherapy. Annu Rev Med. 2015;66:129–43.
2. Cheung-Ong K, Giaever G, Nislow C. DNA-damaging agents in cancer chemotherapy: serendipity and chemical biology. Chem Biol. 2013;20:648–59.
腾讯登录
还没有人评论,赶快抢个沙发