调节肝癌进展!重庆医科大学周智航团队:肝癌治疗的有效靶点
| 导读 | 肝细胞癌(HCC)是全球最致命的癌症之一。许多研究表明,代谢重编程对于HCC的发展至关重要。脲循环中的限速酶——CPS1在正常肝细胞中是一种丰富的蛋白质,但在HCC中的系统性研究尚未进行。 |
10月10日,重庆医科大学周智航研究团队在期刊《Advanced Science》上发表了题为“Loss of Carbamoyl Phosphate Synthetase 1 Potentiates Hepatocellular Carcinoma Metastasis by Reducing Aspartate Level”的研究论文,本研究发现,CPS1在HCC组织和循环肿瘤细胞中低表达,与HCC分期和预后呈负相关。进一步研究发现,CPS1是一把双刃剑。一方面,它抑制磷脂酰胆碱特异性磷脂酶的活性,阻断二酰甘油(DAG)的合成,从而抑制DAG/蛋白激酶C途径,抑制癌细胞的侵袭和转移。另一方面,CPS1通过增加细胞内S-腺苷甲硫氨酸的水平,增强溶质载体家族1成员3 mRNA的m6A修饰,促进细胞增殖。最后,CPS1过表达腺相关病毒可以减缓HCC进展。综上所述,这些结果揭示了CPS1通过增加细胞内天冬氨酸水平来调节HCC增殖和转移的开关作用。

https://onlinelibrary.wiley.com/doi/full/10.1002/advs.202402703
背景信息
01
原发性肝癌是全球第四大癌症相关死亡原因,其中肝细胞癌(HCC)是主要类型。鉴于HCC的手术和靶向药物治疗均存在诸多局限性,探索HCC进展的潜在机制,寻找早期诊断或治疗的分子靶点至关重要。癌症的发生和发展伴随着复杂的代谢重编程,以保证足够的营养和能量供应。大量研究表明,代谢重编程是癌症的一个标志。其中,葡萄糖代谢、脂质代谢和氨基酸代谢是三个主要领域,它们可以通过三羧酸循环(TCA循环)相互转化,形成一个庞大而复杂的调控系统。
肝脏是生物解毒的主要器官,其中有毒氨通过尿素循环转化为尿素。氨甲酰磷酸合酶1 (CPS1)是尿素循环第一步的限速酶,也是正常肝细胞中含量最丰富的线粒体基质蛋白。尿素循环产生精氨酸(Arg),瓜氨酸(Cit),鸟氨酸(Orn),并消耗天冬氨酸(Asp),后者可用于三羧酸循环和核苷酸合成等代谢途径。近年来,少量研究发现CPS1参与肿瘤的形成和发展。在非小细胞肺癌中,CPS1通过增加嘧啶合成促进细胞增殖并抑制细胞凋亡。CPS1在肝内胆管癌、结直肠癌、胶质母细胞瘤和膀胱癌中表达水平升高,促进细胞增殖,与患者预后呈负相关。研究人员发现CPS1在HCC中的表达降低是由于启动子的甲基化,而且在超过10 000例HCC患者的肝组织中也发现了这一现象,并进一步证明CPS1的缺失可以通过影响脂肪酸代谢促进HCC细胞的干性。此外,研究人员在体外和体内实验中发现,CPS1缺陷可以加速HCC的发展并诱导HCC的辐射抗性。然而,CPS1在肝癌代谢重编程中的确切作用和机制尚不清楚,值得进一步研究。
CPS1缺失促进肝癌转移
02
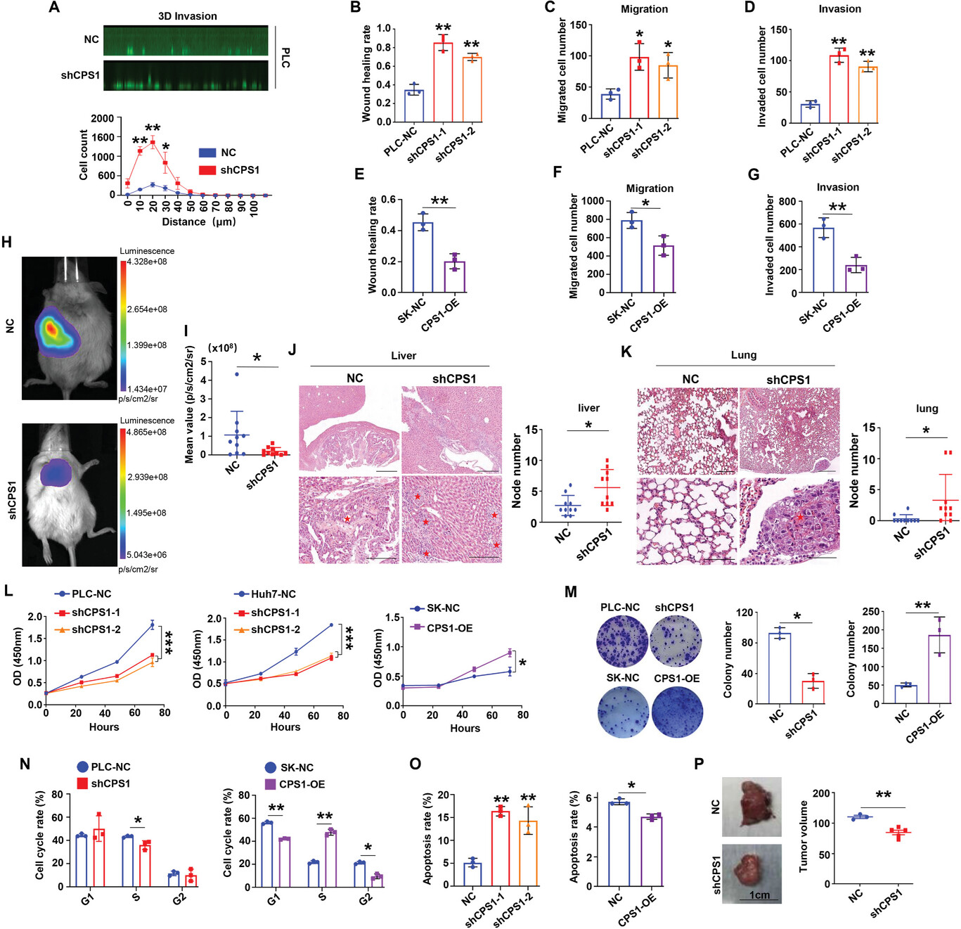
研究人员检测了不同人肝癌细胞株(Huh7、PLC/PRF/5 (PLC)、SMMC-7721(7721)、HepG2、SK- hep1 (SK))和正常肝细胞株LO2中CPS1的表达。实时定量PCR (qPCR)结果显示,与LO2细胞相比,CPS1 mRNA在PLC细胞中表达水平最高。HepG2和SK细胞中CPS1 mRNA水平最低。免疫印迹和免疫荧光结果显示CPS1蛋白表达与qPCR结果一致。研究人员用慢病毒感染PLC和Huh7细胞,敲低CPS1基因。筛选后,利用干扰序列641和642进行后续实验,制备CPS1稳定敲低细胞株(PLC shCPS1-1/2和Huh7 shCPS1-1/2)。研究人员利用含完整CPS1编码序列(CDS)的腺病毒感染SK细胞,制备CPS1过表达细胞株(SK CPS1- oe),以相应的对照细胞作为阴性对照(NC),并通过qPCR和蛋白质免疫印迹实验验证病毒感染效率。
研究人员使用3D侵袭实验检测CPS1对细胞侵袭的影响;虽然细胞开始时都在同一轨道上运行(0µm),但在迁移距离为10 ~ 30µm时,PLC-shCPS1细胞数量约为PLC-NC细胞的3倍。划痕实验和迁移实验证明,敲低CPS1表达后细胞迁移和侵袭能力显著增加。相反,上调CPS1表达后,细胞迁移和侵袭能力下降。肝癌原位移植肿瘤模型显示,敲低CPS1导致肿瘤细胞数量减少。此外,shCPS1组肝内结节和肺转移结节均显著增加。shCPS1组与NC组相比,肝脏重量比降低,但体重无明显变化。以上结果表明CPS1抑制肝癌细胞的侵袭和转移。

敲低CPS1的表达可促进肝癌的进展
CPS1在肝癌治疗中的前景
03
CPS1具有如此重要的抗癌作用,研究人员想知道该基因是否具有临床应用价值。研究人员通过尾静脉将CPS1-AAV注射到3周龄的小鼠(具有自发形成HCC的能力)。4周后,研究人员惊喜地发现CPS1-AAV具有抑制肝癌进展和远处肺转移的能力。此外,CPS1-AAV组小鼠的体重、肝重比和肺重比均显著下降。研究显示,与对照组相比,CPS1-AAV治疗组的肿瘤和肺转移较少。基于CPS1的抗肿瘤作用,研究人员希望它能提高肝癌药物的疗效。cps1过表达联合仑伐替尼对肝癌细胞迁移的抑制作用明显优于仑伐替尼单药治疗,而且联合用药组细胞死亡率明显升高。因此,CPS1可能成为肝癌治疗的有效靶点。(转化医学网360zhyx.com)
【参考资料】
https://onlinelibrary.wiley.com/doi/full/10.1002/advs.202402703
【关于投稿】
转化医学网(360zhyx.com)是转化医学核心门户,旨在推动基础研究、临床诊疗和产业的发展,核心内容涵盖组学、检验、免疫、肿瘤、心血管、糖尿病等。如您有最新的研究内容发表,欢迎联系我们进行免费报道(公众号菜单栏-在线客服联系),我们的理念:内容创造价值,转化铸就未来!
转化医学网(360zhyx.com)发布的文章旨在介绍前沿医学研究进展,不能作为治疗方案使用;如需获得健康指导,请至正规医院就诊。
腾讯登录
还没有人评论,赶快抢个沙发