【BJC】揭秘癌细胞的生存密码:詹启敏院士团队发现胆固醇在癌细胞肺转移中的关键角色
| 导读 | 研究结果表明,CDC25A显著增加静止癌细胞中通过内体途径的胆固醇代谢,导致细胞骨架和膜特性发生显著变化,从而增强循环系统中机械力的抵抗力,促进肺转移。 |
2024年10月11日,北京大学肿瘤医院、苏州大学肿瘤研究所詹启敏院士团队在期刊《British Journal of Cancer》上发表了题为“Quiescent cancer cells induced by high-density cultivation reveals cholesterol-mediated survival and lung metastatic traits”的研究论文。研究结果表明,CDC25A显著增加静止癌细胞中通过内体途径的胆固醇代谢,导致细胞骨架和膜特性发生显著变化,从而增强循环系统中机械力的抵抗力,促进肺转移。

https://www.nature.com/articles/s41416-024-02861-x
关于静止癌细胞
01
转移而不是原发性肿瘤生长,是癌症相关死亡最致命的结果。转移级联反应包括3个主要阶段:局部侵袭、循环系统存活和远端定植,它们都与静止状态密切相关。随着癌细胞在原发部位的增殖,拥挤和狭窄的环境会诱导上皮-间充质转变,这是一种静止状态,导致获得侵袭性表型并与邻近的细胞间接触分离。循环系统中的播散细胞通过在物理压力、化疗和其他广泛压力下,保持静止而存活。
在这项研究中,团队使用高密度培养来诱导静止的癌细胞,以模拟诱导播散性癌细胞的拥挤环境。此外,团队通过在干细胞和其他静止细胞中鉴定的静止特征来验证该模型,包括低RNA含量、代谢不活跃导致的低转录和增殖标志物减少。

图片摘要
静止模型的scRNA-seq分析,揭示了CDC25A对静止进入的调节
02
团队根据细胞周期标志物,区分细胞周期不同阶段的6个簇 。高密度培养后,静止细胞(“簇G0”)的比例作为主要群体显著增加。经过静态诱导的伪时间推断分析,揭示了细胞周期的两条轨迹,以“G1 早期”为根源,其中“G1 早期”进入“G0”期或不可逆地进行后续细胞周期阶段。CDC25A参与细胞周期相变的大多数途径。因此,CDC25A表达在“G1 早期”簇中被高度诱导。这些发现表明,高密度培养可以诱导很大一部分细胞进入静止状态,CDC25A可能在进入静止状态中发挥重要作用。

CDC25A在scRNA-seq分析筛选出的细胞进入静止状态中起关键作用。
CDC25A促进静止肿瘤细胞的恶性进展
03
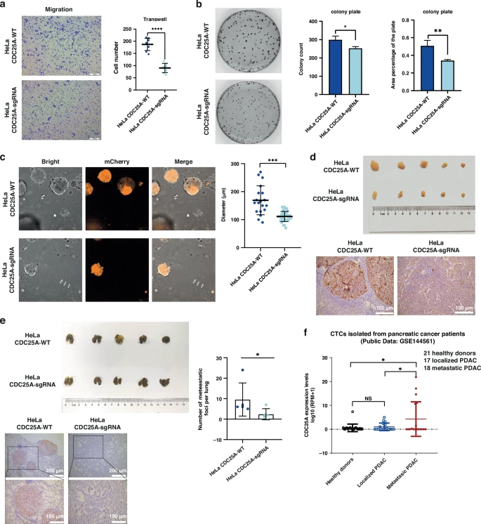
高CDC25A组个体的无病生存期(DFS),在统计学上显著降低(对数秩p=0)。此外,CDC25A上调,始终与各种癌症类型的不良预后相关。CDC25A-sgRNA细胞的迁移能力,在transwell系统中弱于CDC25A-WT细胞。CDC25A下调后,集落形成和增殖的能力降低。与未经治疗的局部PDAC患者(n=17)相比,从转移性胰腺导管腺癌(PDAC)患者中分离的循环肿瘤细胞(CTC)显示 ,CDC25A表达显著增加,表明CTC中上调的CDC25A可能促进体内肿瘤转移。总之,CDC25A在静止状态下的附加功能,可以通过增强循环系统中机械力的阻力,来促进恶性进展。

转录因子NFIX扰动调节SFRP2_CAFs的身份。
总结
04
1.静止与恶性进展的机制: 研究结果提供了静止状态和恶性进展的机制见解,为转移和化疗耐药,提供了新的视角和潜在的临床转化靶点。
2.单细胞RNA测序(scRNA-seq)分析: 揭示了癌细胞在静止状态下的可塑性,能够适应拥挤环境的生存压力。CDC25A可能是静止状态的潜在标志物。
3.临床意义:靶向CDC25A调节的胆固醇,可能成为解决循环肿瘤细胞播散的有前途的治疗方法。
4.未来研究方向:整合空间转录组学,提高转移前和转移阶段的诊断敏感性和准确性。
参考资料:
1.Gerstberger S, Jiang Q, Ganesh K. Metastasis. Cell. 2023;186:1564–79.
2.Lambert AW, Pattabiraman DR, Weinberg RA. Emerging Biological Principles of Metastasis. Cell. 2017;168:670–91.
腾讯登录
还没有人评论,赶快抢个沙发