【CTM】东南大学发文:肺病的发病新机制及治疗新靶点
| 导读 | 由巨噬细胞和单核细胞引起的无法控制的炎症在恶化急性呼吸窘迫综合征(ARDS)方面发挥着关键作用。先前的研究强调了IFIH1在调节由肺炎引起的ARDS中巨噬细胞极化的重要性。然而,IFIH1在ARDS中被激活的机制仍不清楚。 |
近日,东南大学研究团队在期刊《Clinical And Translational Medicine》上发表了研究论文,题为“IBR1, a novel endogenous IFIH1-binding dsRNA, governs IFIH1 activation and M1 macrophage polarisation in ARDS”,本研究发现,来自革兰氏阴性细菌的关键成分脂多糖激活了IFIH1,在单核细胞和巨噬细胞中上调了一种新的转录本——IFIH1-结合RNA1(IBR1)。具体来说,作为一种内源性的双链RNA,IBR1由于其独特的双链结构,能够与IFIH1的解旋酶域结合。删除IBR1显著降低了IFIH1的激活、巨噬细胞M1极化的程度以及ARDS中的炎症肺损伤。此外,IBR1直接诱导巨噬细胞M1极化和ARDS,而删除IFIH1则抑制了IBR1-诱导的巨噬细胞M1极化和炎症肺损伤。值得注意的是,研究人员观察到,在由革兰氏阴性细菌引起的肺炎患者中,IBR1表达显著增加。此外,研究人员还证明,通过外泌体递送IFIH1突变体能够有效地对抗IBR1,从而降低肺部炎症并缓解肺损伤。综上,本研究揭示了一种涉及内源性双链RNA(dsRNA)IBR1的新机制,该dsRNA与IFIH1结合,为急性呼吸窘迫综合征(ARDS)中巨噬细胞极化的复杂过程提供了新的见解。IFIH1变体的给药可能有助于消除肺部dsRNA并缓解ARDS中的炎症性肺损伤。

https://onlinelibrary.wiley.com/doi/10.1002/ctm2.70027
背景知识
01
急性呼吸窘迫综合征(ARDS)是一种严重的呼吸衰竭类型,占重症监护病房(ICU)入院病例的10%。尽管基础科学和临床研究取得了进展,但治疗ARDS的方案仍然有限,严重病例的死亡率仍然很高。因此,迫切需要提高对疾病发病机制的理解,并开发新的治疗模式。
肺部微环境中的失控性炎症反应,主要由巨噬细胞和单核细胞调控,在持续肺损伤中起着核心作用。肺泡巨噬细胞和招募来的单核细胞可以被激活为促炎性细胞群,即M1型巨噬细胞极化,这会加剧肺部炎症,导致持续的肺损伤。因此,在ARDS的早期阶段研究巨噬细胞向促炎性表型的极化并调节其活性至关重要。
之前的研究阐明了IFIH1在肺炎诱导的急性呼吸窘迫综合征(ARDS)中调控巨噬细胞M1极化的关键作用。IFIH1是一种细胞质受体,主要负责检测病毒双链RNA(dsRNA),从而触发涉及炎症和抗病毒反应的级联信号通路。研究表明,当IFIH1与dsRNA结合时,该蛋白的解旋酶域会催化ATP水解,促进IFIH1的CARD域与MAVS蛋白的相互作用。由此形成的IFIH1-MAVS复合物促进IRF3/IRF7转录因子的磷酸化和核转位,从而增加干扰素和炎症细胞因子的转录。
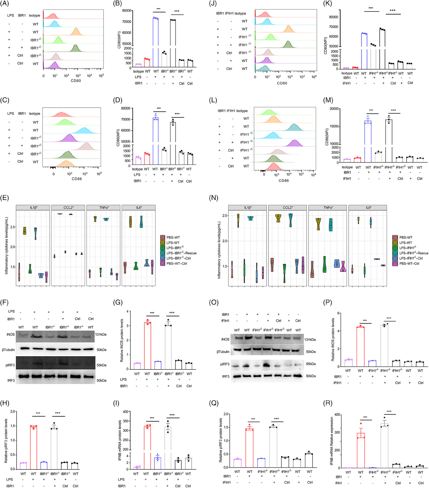
IBR1促进lps诱导的M1型巨噬细胞极化并激活IFIH1
02
为了探究IBR1在调节炎症性肺损伤、M1型巨噬细胞极化和IFIH1激活方面的作用,研究人员培育了巨噬细胞特异性条件性敲除小鼠:IBR1−/−和IFIH1−/−。为了研究IBR1在调节M1型巨噬细胞极化和IFIH1激活方面的作用,研究人员对BMDM进行了敲除、拯救和过表达实验,并使用PCR方法对小鼠进行了基因分型,以确保获得纯合子个体。为了评估敲除、拯救和过表达的效率,研究人员进行了PCR分析,以测量IBR1的RNA表达水平。
研究人员采用流式细胞术评估WT和IBR1敲除小鼠来源的BMDMs中CD80和CD86(M1极化关键标志物)的水平。在500 ng/mL LPS刺激24小时后,分析过表达或未过表达IBR1的细胞。结果显示,IBR1敲除后CD80和CD86表达显著降低(p<0.001)。

M1型巨噬细胞极化是由IFIH1-结合RNA 1 (IBR1)通过IFIH1-依赖的机制介导的
ELISA检测显示,在IBR1敲除后,培养基中IL-1β、CCL2、TNF-α和IL-6的水平显著降低(p < .001)。此外,蛋白质免疫印迹实验分析显示,与WT小鼠相比,IBR1敲除小鼠BMDMs中LPS诱导的iNOS表达显著降低(p < .001)。此外,空载体转染对CD80、CD86或iNOS的表达水平没有影响(p > .05)。
研究人员将IBR1高表达质粒转染入IBR1敲除BMDMs的救援实验表明,在LPS刺激后,iNOS、CD80和CD86的表达会随之增加,同时,促炎因子也会发生类似的变化。此外,在WT BMDMs中,与对照空白质粒相比,IBR1过表达后观察到M1极化标志物的表达显著增加(p < .001)。
为了间接评估BMDMs中IFIH1的激活状态,研究人员检测了pIRF3的表达和IFNB mRNA的转录。结果显示,在IBR1敲除后,pIRF3的表达和IFNB mRNA的转录显著减少(p < 0.001)。相反,过表达和拯救实验导致pIRF3的表达和IFNB mRNA的转录显著增加,与对照空白载体相比(p < 0.001)。这些发现提供了证据,表明IBR1在调节IFIH1激活方面发挥作用。
为了证明IFIH1-M-EVs可以治疗由dsRNA病毒引起的ARDS,研究人员使用合成dsRNA构建了dsRNA-ARDS模型,并通过尾静脉注射给予IFIH1-M-EVs或Ctrl-EVs以评估其治疗效果。与Ctrl-EVs不同,IFIH1-M-EVs显著降低了炎症细胞因子水平并减轻了小鼠的肺损伤。
这些发现表明,IFIH1-M-EVs能够有效地中和肺部的内源性和外源性dsRNA,从而减轻ARDS引起的肺部炎症损伤。
研究小结
03
本研究提供了强有力的证据,证明IBR1在革兰阴性细菌引起的ARDS中发挥作用,通过促进巨噬细胞M1极化。研究人员揭示了IBR1与IFIH1相互作用的新机制,为巨噬细胞极化的复杂过程提供了新的见解。此外,研究人员加深了对内源性dsRNA与IFIH1-介导的免疫反应相互作用的理解。外源性注射IFIH1变体在ARDS患者清除肺部dsRNA和减轻炎症性肺损伤方面显示出潜在的潜力。这些发现有助于研究人员了解ARDS的发病机制,并为这一致残性疾病提供了新的治疗靶点。(转化医学网360zhyx.com)
【参考资料】
https://onlinelibrary.wiley.com/doi/10.1002/ctm2.70027
【关于投稿】
转化医学网(360zhyx.com)是转化医学核心门户,旨在推动基础研究、临床诊疗和产业的发展,核心内容涵盖组学、检验、免疫、肿瘤、心血管、糖尿病等。如您有最新的研究内容发表,欢迎联系我们进行免费报道(公众号菜单栏-在线客服联系),我们的理念:内容创造价值,转化铸就未来!
转化医学网(360zhyx.com)发布的文章旨在介绍前沿医学研究进展,不能作为治疗方案使用;如需获得健康指导,请至正规医院就诊。
腾讯登录
还没有人评论,赶快抢个沙发