可提高化疗药物疗效!上海交通大学刘辰莹/杜鹏团队:结直肠癌的联合治疗新策略
| 导读 | 转录酶DDX21对于核糖体的生成至关重要,在结直肠癌(CRC)中表达上调,但DDX21的失调机制以及其在CRC中促进肿瘤形成的机制尚不为人所知。 |
9月17日,上海交通大学刘辰莹/杜鹏研究团队在期刊《Oncogene》上发表了题为“The RNA helicase DDX21 activates YAP to promote tumorigenesis and is transcriptionally upregulated by β-catenin in colorectal cancer”的研究论文,本研究中,研究人员发现DDX21是β-catenin的一个直接转录靶基因,并介导了β-catenin在结直肠癌中的促癌功能。结直肠癌组织中DDX21的表达与β-catenin的表达及活性相关,DDX21高表达与结直肠癌患者的不良预后相关。DDX21的缺失导致细胞质易位和YAP转录活性降低,抑制结直肠癌细胞的增殖和迁移,而YAP的重新激活可部分挽救这一作用。研究人员还发现核糖体应激可能通过ZAKα-MKK4/7-JNK轴上调DDX21的表达,诱导LATS的下调和YAP的激活。总之,本研究揭示了结直肠癌中DDX21的转录激活机制以及核糖体应激反应中YAP的激活,表明了涉及诱导核糖体应激和YAP抑制的联合治疗的潜力。

https://www.nature.com/articles/s41388-024-03160-8#Abs1
背景知识
01
DEAD-box RNA解旋酶调节RNA结构的形成,在各种生物过程中发挥重要作用,包括核糖体的生物发生,转录和翻译。DDX21是核仁DEAD-box RNA解旋酶家族成员,并首先被鉴定为c- jun依赖转录的转录辅因子。近年来的研究阐明了DDX21协调基因转录和核糖体RNA加工的机制,揭示了DDX21在核糖体生物发生的多个步骤中的关键作用。此外,DDX21可解析基因组R环,并在基因转录过程中协同SIRT7维持基因组稳定性。尤其是,DDX21只有在适当的表达水平才能促进双链断裂(DSB)修复。DDX21的异常高表达延迟了同源重组(HR)修复,导致基因组不稳定和随后的肿瘤发生。癌症分析表明,DEAD-box RNA解旋酶DDX21的表达在CRC的mRNA水平显著上调,促进CRC的转移和肿瘤生长。然而,在结直肠癌中,DDX21 mRNA表达上调的转录激活机制以及DDX21的下游效应分子在肿瘤发生和进展中的作用仍不清楚。
Hippo通路是一个保守的信号通路,参与哺乳动物的器官大小控制和组织稳态。转录共激活因子YAP/TAZ是Hippo通路的主要下游效应因子。YAP/TAZ的异常激活导致多种肿瘤的发生和侵袭表型,包括CRC。YAP/TAZ可以调控基因转录和细胞行为以应对多种细胞刺激和胁迫,如渗透胁迫、能量胁迫、内质网应激、氧化应激和热应激。核糖体应激(RQC)又称核糖体毒性应激(ISR),是指核糖体功能和生物发生的损害,最终导致各种应激信号的激活,包括P53、核糖体毒性应激反应(RSR)、核糖体相关质量控制RQC)和综合应激反应(ISR)。RSR是一种由MAP3K20激酶ZAKα启动的丝裂原活化蛋白(MAP)激酶信号级联,并激活与应激相关的MAP激酶p38和JNK。然而,RSR和Hippo通路之间的生物学相关性以及ZAKα在CRC中对YAP活性的调节作用仍然不清楚。
DDX21促进YAP在结直肠癌发生中的致癌功能
02
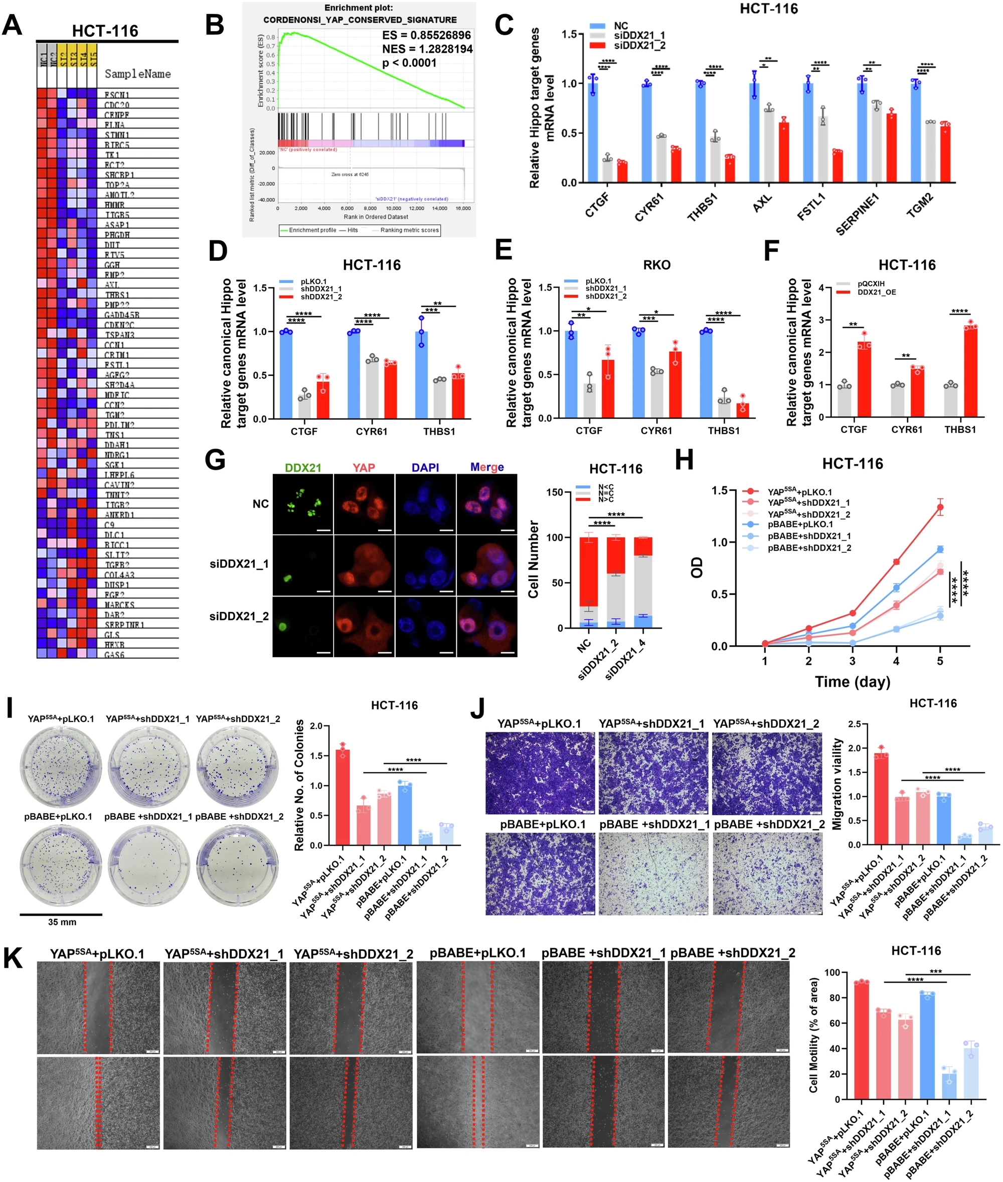
之前的研究已经表明,作为7SK snRNP的重要组成部分,DDX21可以调节RNA的二级结构和核糖体RNA(rRNA)的合成,并促进转录延伸。为了探究DDX21在结直肠癌细胞中的转录效应,研究人员对敲除和对照HCT-116细胞进行了RNA-seq分析。与对照细胞相比,DDX21敲除HCT-116细胞中下调了69个基因,上调了118个基因(log2FC>1, p<0.05)。尤其是,基因集富集分析(GSEA)揭示,YAP靶基因集在DDX21敲除HCT-116细胞中的差异表达基因中富集。qPCR分析进一步证实,DDX21敲除HCT-116和RKO细胞中经典的YAP靶基因(如CTGF、CYR61、THBS1和AXL)的mRNA水平降低。相反,稳定过表达DDX21增加了YAP靶基因的表达。与上述结果一致,蛋白质免疫印迹实验分析显示,DDX21敲除细胞中磷酸化YAP-Ser127的水平升高。研究人员还观察到DDX21敲除HCT-116细胞胞质中出现弥散的YAP染色,这反映了YAP的胞质转位。值得注意的是,研究人员没有检测到DDX21与YAP/TAZ/TEAD复合物的相互作用(未显示数据)。因此,尽管有报道表明YAP控制转录延伸,但DDX21可能不直接参与YAP/TEAD靶基因的转录调控。YAP激活在多种癌症中常见,包括结直肠癌。因此,研究人员探讨了YAP是否介导了DDX21在CRC中的促癌效应。为此,研究人员建立了DDX21敲低HCT-116细胞,并过表达了恒定活性的YAP5SA。正如预期的那样,DDX21敲低抑制HCT-116细胞的增殖、克隆形成和细胞迁移的作用被过表达恒定活性的YAP5SA逆转。此外,研究人员建立了DDX21过表达的HCT-116和HIEC-6细胞,并进行了YAP敲低。正如预期的那样,YAP敲低消除了DDX21过表达诱导的YAP靶基因的上调表达。持续观察发现,DDX21过表达可显著增强HCT-116和HIEC-6细胞的增殖、克隆形成和细胞迁移能力,而YAP敲低则可显著降低上述效应。综上所述,这些数据表明DDX21在结直肠癌中发挥促癌作用,可能通过激活Hippo通路下游效应分子YAP来实现。

DDX21会增强YAP的活性,促进结直肠癌的发生
研究小结
03
综上,本研究揭示了β-catenin在结直肠癌中转录激活DDX21, YAP/TEAD在响应核糖体应激时被激活,强调了靶向结直肠癌核仁DDX21和YAP/TEAD的联合策略的治疗潜力。(转化医学网360zhyx.com)
【参考资料】
https://www.nature.com/articles/s41388-024-03160-8#Abs1
【关于投稿】
转化医学网(360zhyx.com)是转化医学核心门户,旨在推动基础研究、临床诊疗和产业的发展,核心内容涵盖组学、检验、免疫、肿瘤、心血管、糖尿病等。如您有最新的研究内容发表,欢迎联系我们进行免费报道(公众号菜单栏-在线客服联系),我们的理念:内容创造价值,转化铸就未来!
转化医学网(360zhyx.com)发布的文章旨在介绍前沿医学研究进展,不能作为治疗方案使用;如需获得健康指导,请至正规医院就诊。
腾讯登录
还没有人评论,赶快抢个沙发