【Nature子刊】复旦大学附属肿瘤医院胡欣团队:SNRNP200是糖酵解三阴性乳腺癌的关键驱动因素
| 导读 | 在这项研究中,利用来自TNBC队列(n=465)的多组学数据,团队证明了糖酵解TNBC亚型中广泛的剪接失调和剪接体丰度增加。 |
2024年9月17日,复旦大学附属肿瘤医院胡欣团队在期刊《Cell Discovery》上发表了题为“Targeting SNRNP200-induced splicing dysregulation offers an immunotherapy opportunity for glycolytic triple-negative breast cancer”的研究论文。这项研究揭示了RNA剪接与代谢失调之间错综复杂的相互作用,表明糖酵解TNBC免疫治疗的创新联合策略。

https://www.nature.com/articles/s41421-024-00715-7
研究介绍
01
三阴性乳腺癌(TNBC)是最具侵袭性的乳腺癌亚型,其特点是复发率和死亡率极高。组学技术的最新进展为三阴性乳腺癌的异质性提供了重要的见解,揭示了癌细胞特征中错综复杂和动态的相互作用。团队之前的工作,主要集中在描述TNBC亚型内的代谢异质性,从而发现了三种不同的基于代谢途径的亚型(MPS):脂肪生成亚型(MPS1,以脂质代谢增强为特征)、糖酵解亚型(MPS2,以碳水化合物和核苷酸代谢升高为特征)和混合亚型(MPS3,具有部分途径失调)。此外,团队开发了针对特定肿瘤类型量身定制的内在代谢特征的个体化策略。尽管肿瘤对代谢靶向药物的反应取得了显著进展,例如,糖酵解TNBC中的乳酸脱氢酶(LDH)抑制剂,但它们的整体疗效受到对非癌性基质细胞和免疫细胞的意外影响的阻碍,这些细胞在肿瘤进展和维持中起着关键作用。
代谢重编程被认为是癌症的标志。最近的研究表明,癌细胞不断重新配置其新陈代谢,以优化其对动态环境线索的适应性。这些适应主要依赖于基因表达的协调内在变化,通过调节酶活性来协调特定代谢途径的激活或抑制。RNA剪接是控制基因表达的关键机制,越来越多的证据支持其在调节细胞代谢中的关键作用。某些肿瘤,包括TNBC,表现出广泛的剪接失调和对剪接体完整性的高度依赖,使它们容易受到药物剪接抑制。调节特异性剪接基因选择性地诱导TNBC细胞死亡,而不影响正常的乳腺上皮细胞,表明RNA剪接是一种很有前途的治疗策略。
在这项研究中,团队利用来自TNBC队列的多组学数据,来阐明TNBC的剪接前景。研究结果证实了TNBC剪接异常与代谢失调之间的因果关系。团队确定SNRNP200是糖酵解TNBC的关键驱动因素,可促进异常的细胞代谢,特别是在乳酸和谷胱甘肽途径中,并赋予对免疫检查点阻断的抵抗力。团队提出SNRNP200反义寡核苷酸(ASO)和糖酵解TNBC免疫疗法的联合治疗,并进行了验证。

与TNBC代谢失调相关的选择性RNA剪接的特定景观。
研究进展
02
ASO-Snrnp200增强糖酵解性MPS2肿瘤的免疫治疗效果
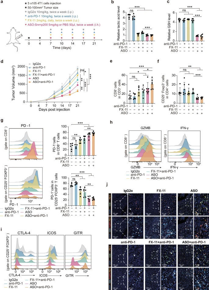
在MPS2肿瘤细胞(4T1) 中,ASO-Snrnp200在体外降低了细胞内和细胞外的乳酸和谷胱甘肽水平。一致地,ASO-Snrnp200治疗显著降低体内4T1异种移植肿瘤中Snrnp200表达,以及乳酸和谷胱甘肽水平。与LDH抑制剂FX-11联合抗PD-1相比,ASO-Snrnp200和抗PD-1的共同给药,显著抑制了肿瘤生长。联合治疗组中的CD8 T细胞表现出IFN-γ和颗粒酶B产生增加。联合疗法下调了Tregs中FOXP3和PD-1的表达,并降低激活标志物(CTLA-4 、 ICOS和GITR的表达)。CD8 T细胞和Tregs肿瘤的mIHC染色,一致验证了这些观察结果。研究结果强调了ASO-Snrnp200提高免疫治疗疗效的潜力,突出了它在调节肿瘤微环境动力学中的作用,这对治疗结果有益。

ASO-Snrnp200协同免疫疗法,放大糖酵解性肿瘤的抗肿瘤反应。
对SNRNP200水平升高的TNBC患者的免疫治疗效果有限
接受免疫治疗的患者,在肿瘤中表现出高SNRNP200表达,PCR率显著降低——这种现象在接受化疗的患者中没有观察到。SNRNP200表达较高的TNBC,表现出糖酵解活性增加,谷胱甘肽代谢增强,CD8 T细胞浸润增加。
经过质量控制、数据整合、批量效应去除和细胞注释,团队鉴定了2,2017个癌细胞。团队对42个剪接体基因的表达水平进行了评分,包括SNRNP200,在单细胞水平上调糖酵解TNBC。这些基因在单个细胞中的相对评分,能够识别表现出显著升高的RNA剪接活性的细胞。观察到曲线下面积(AUC)值出现两个明显的峰值,当阈值设置为0.16时,有12,873个细胞表现出更高的AUC值。高于0.16阈值的癌细胞被指定为剪接体基因阳性(SG) 细胞,而低于阈值的癌细胞被归类为剪接体基因阴性(SG+–)细胞。团队在对免疫治疗有反应的患者中观察到更多的SG癌细胞和AUC值:48%对38%。一致地,通路富集分析显示,SG癌细胞中的葡萄糖和核酸代谢升高。

SNRNP200水平升高的TNBC患者的免疫治疗效果有限。
研究结论
03
这项研究强调了SNRNP200在葡萄糖驱动的代谢失调中的关键作用。葡萄糖水平升高导致K1610乙酰化,稳SNRNP200并增强代谢酶的基因剪接,从而导致乳酸和谷胱甘肽产生增加。ASO疗法靶向SNRNP200通过激活瘤内CD8 T细胞和抑制Treg细胞,来提高抗PD-1治疗效果。研究结果表明,ASO-SNRNP200与免疫疗法的整合,是治疗糖酵解性TNBC的一个有前途的选择。
团队的研究促进了对RNA剪接,及其在TNBC代谢重编程中的调节作用的理解。通过揭示SNRNP200介导的剪接动力学、代谢物驱动的PTM和TNBC亚型中代谢谱之间的复杂联系,团队为癌症生物学和治疗机会,提供了新的见解。未来的研究应侧重于在临床环境中验证这些发现,并探索其他剪接体成分及其与代谢途径的相互作用,以改进TNBC患者的靶向治疗。
参考资料:
1.Bianchini, G., De Angelis, C., Licata, L. & Gianni, L. Treatment landscape of triple-negative breast cancer—expanded options, evolving needs. Nat. Rev. Clin. Oncol. 19, 91–113 (2022).
2.Leon-Ferre, R. A. & Goetz, M. P. Advances in systemic therapies for triple negative breast cancer. BMJ 381, e071674 (2023).
腾讯登录
还没有人评论,赶快抢个沙发