新见解!安徽医科大学郭继政团队发文:胃癌精准治疗的新策略
| 导读 | 癌细胞自主改变代谢途径以响应微环境中动态的营养条件,以维持细胞的生存和增殖。更好地了解这些适应性改变可能揭示癌细胞的脆弱性。 |
9月12日,安徽医科大学郭继政研究团队在期刊《Cell Death&Disease》上发表了研究论文,题为“The NRF2-CARM1 axis links glucose sensing to transcriptional and epigenetic regulation of the pentose phosphate pathway in gastric cancer”,本研究中,研究人员证明了辅助激活因子相关精氨酸甲基转移酶1 (CARM1)在胃癌中频繁过表达,并预测胃癌患者的不良预后。胃癌细胞感知到细胞外葡萄糖含量的降低,导致NRF2的激活。随后,NRF2介导经典抗氧化途径以消除低糖诱导的活性氧簇积聚。研究人员发现NRF2与CARM1启动子结合,上调其表达,并触发高甲基化。这种脱氢酶的上调由H3R17me2修饰驱动,使葡萄糖碳通量重定向于磷酸戊糖途径。这种重定向有助于核苷酸合成和氧化还原稳态,并最终促进癌细胞的生存和生长。在低糖条件下,NRF2或CARM1敲低导致H3R17me2a降低,同时伴有葡萄糖-6-磷酸脱氢酶的降低。综上所述,本研究揭示了CARM1在调节肿瘤代谢转换中的重要作用,并确定了CARM1作为胃癌治疗的潜在治疗靶点。

https://www.nature.com/articles/s41419-024-07052-3#Sec30
背景知识
01
营养物质(尤其是葡萄糖)的供应有限,给实体肿瘤的生存带来巨大障碍,但癌细胞的重要标志——代谢重写,使其能够优化利用稀缺的营养物质。癌细胞在营养获取和利用方面的高度适应性和灵活性维持了它们在营养不良环境中的生存和生长。癌细胞的代谢依赖性不同于正常细胞,也是肿瘤细胞的"阿喀琉斯之踵"。
作为肿瘤细胞代谢的重要组成部分,葡萄糖代谢为其他重要代谢途径,包括核苷酸、脂类和氨基酸的合成提供必要的中间产物和前体。磷酸戊糖途径(PPP)是一种主要的葡萄糖分解代谢途径,由氧化和非氧化分支组成。氧化支包括三个不可逆的反应,将糖酵解中间体转化,包括葡萄糖-6-磷酸(G6P)转化为核糖-5-磷酸(R5P),并产生NADPH。NADPH提供还原性,并被用于许多合成代谢反应和抗氧化防御,这是细胞生存和生长所必需的。非氧化PPP分支包括一系列可逆性反应,这些反应调节糖酵解和PPP之间的碳通量,以满足细胞的代谢需求。越来越多的证据表明,PPP通量增强并与许多人类癌症的进展和耐药密切相关。在癌细胞中,由于不同类型的人类癌症的高度异质性,PPP活性在特定的应激条件下受到不同机制的严格控制。然而,癌细胞如何通过感知环境葡萄糖来协调葡萄糖通量仍不完全清楚。
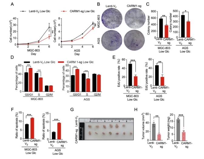
CARM1增强低糖条件下胃癌细胞的恶性行为
02
葡萄糖饥饿诱导的CARM1表达上调提示其可能在胃癌细胞应对低糖应激中发挥重要作用。研究人员假设CARM1在低糖条件下促进细胞存活和增殖。在低糖条件下,敲低CARM1显著延迟了MGC-803和AGS细胞的增殖和克隆形成能力。流式细胞术分析显示,敲除CARM1后,G0/G1期细胞比例显著增加,S期细胞比例显著减少,表明细胞周期进程受到显著抑制。接下来,研究人员研究了CARM1是否调节核苷酸合成。在正常糖条件下,CARM1缺失对细胞上述恶性行为的影响明显弱于低糖培养。这些结果强烈表明,CARM1在营养缺乏条件下对胃癌细胞的增殖和生存起着更关键的作用,突出了其在低糖条件下的功能意义。

CARM1可增强低糖环境下胃癌细胞的恶性行为
葡萄糖剥夺显著增加MGC-803和AGS细胞内ROS水平,而敲低CARM1导致胃癌细胞内ROS水平进一步增加,表明CARM1参与细胞内ROS的调控。与这些结果一致,葡萄糖剥夺降低了胃癌细胞中的GSH/GSSG比值和NADPH含量,而CARM1的缺失进一步导致GSH/GSSG比值和NADPH含量更明显的降低。
葡萄糖剥夺产生的ROS与癌症细胞凋亡的诱导密切相关。在低糖条件下,与亲本细胞(CARM1野生型)相比,CARM1敲低的细胞有更高的凋亡率。研究人员进一步测定了CARM1敲低细胞在氧化应激条件下的活力。与亲本细胞相比,CARM1敲低细胞对H2O2的耐受性较低。这些数据表明,CARM1在保护癌细胞免受葡萄糖饥饿引发的凋亡和氧化损伤中是必不可少的。
为了进一步评估CARM1对肿瘤生长的影响,研究人员将野生型和CARM1敲除的AGS细胞通过皮下注射的方式注射到裸鼠体内。结果显示,当这些细胞在不利的皮下环境中生长时,CARM1的缺失导致它们失去了生长优势。
G6PD 和 H3R17me2 在胃癌中上调表达
03
为了探讨研究人员发现的G6PD与H3R17甲基化相关且在葡萄糖饥饿条件下在胃癌细胞中上调的临床相关性,研究人员对人原发性胃癌组织样本中的G6PD表达和H3R17甲基化水平进行了IHC分析。IHC染色和直接免疫印迹分析显示,G6PD在胃肿瘤组织中过度表达,H3R17的甲基化水平在肿瘤组织中高于正常对照组织。这与研究所示的结果一致,NRF2的超激活、CARM1的水平、G6PD的表达和H3R17的甲基化之间存在显著且正相关的关系。总之,这些发现揭示了NRF2-CARM1轴在调控胃癌PPP方面的新作用。
研究小结
04
总之,本研究表明,NRF2在葡萄糖剥夺导致的细胞内ROS水平升高的刺激下被激活。NRF2通过经典的抗氧化途径上调抗氧化基因的表达。细胞通过NRF2将ROS信号传递给CARM1,以表达葡萄糖缺乏的信号。CARM1的上调导致H3R17的超甲基化,进而上调G6PD并促进PPP活性。CARM1-依赖的PPP活性增强产生ROS清除的中间代谢产物和核酸,从而促进胃癌细胞在代谢压力下的生存和生长。这些发现对于基于CARM1的胃癌患者的精准治疗策略的发展具有重要意义。(转化医学网360zhyx.com)
【参考资料】
https://www.nature.com/articles/s41419-024-07052-3#Sec30
【关于投稿】
转化医学网(360zhyx.com)是转化医学核心门户,旨在推动基础研究、临床诊疗和产业的发展,核心内容涵盖组学、检验、免疫、肿瘤、心血管、糖尿病等。如您有最新的研究内容发表,欢迎联系我们进行免费报道(公众号菜单栏-在线客服联系),我们的理念:内容创造价值,转化铸就未来!
转化医学网(360zhyx.com)发布的文章旨在介绍前沿医学研究进展,不能作为治疗方案使用;如需获得健康指导,请至正规医院就诊。
腾讯登录
还没有人评论,赶快抢个沙发