【Nature子刊】中南大学刘静团队:单细胞测序揭示多发性骨髓瘤治疗的新靶点
| 导读 | 团队确定了与浆细胞恶性增殖相关的关键亚群。此外,团队证明了WNK1作为靶点的治疗潜力。 |
2024年9月14日,中南大学生命科学学院刘静团队在期刊《Cell Death & Disease》上发表了题为“Single-cell sequencing analysis of multiple myeloma heterogeneity and identification of new theranostic targets”的研究论文。团队的研究,为MM中B细胞的发育和浆细胞的异质性,提供了新的见解,并表明WNK1是MM的潜在治疗靶点。

https://www.nature.com/articles/s41419-024-07027-4
研究介绍
01
多发性骨髓瘤(MM)是一种常见的临床恶性肿瘤,起源于B淋巴细胞来源的浆细胞恶性增生,在欧美国家血液肿瘤中发病率排名第2。在美国,每年约有35,000例新诊断MM(NDMM)病例,超过12,000例患者死于MM。随着蛋白酶体抑制剂、免疫疗法、CAR-T细胞、自体造血干细胞移植和双特异性抗体等治疗方法的出现,MM的管理得到了显著改善。超过50%的患者有5年的总生存期 。然而,MM在现阶段仍然是一种难以治愈的疾病。
单细胞RNA测序(scRNA-seq)技术是一项革命性的技术,使科学家能够更好地了解肿瘤和微环境之间的差异 。目前,它已应用于各种血癌,包括白血病、多发性骨髓瘤、骨髓增生异常综合征和其他高度异质性疾病 。许多研究使用scRNA-seq来调查MM。Gai等人将来自小鼠单核细胞的scRNA-seq数据,与来自512 NDMM的PET-CT和基因表达谱数据相结合。他们发现,由MM细胞分泌的CST6,通过阻断破骨细胞分化,来抑制溶骨性疾病和其他疾病的发展。Liu等人报道了MM对治疗和复发的反应中CD4+ T细胞的不同变化。
团队使用scRNA-seq,分析了MM和健康供体(HD)骨髓中B淋巴细胞谱系细胞,这些细胞涵盖了从造血干细胞祖细胞(HSPCs)到浆细胞的完整B淋巴细胞谱系。团队还在MM浆细胞中,鉴定了恶性增殖的重要亚群。该亚群在疾病进展过程中,表现出逐渐增加的比例、高拷贝数变异(CNV)评分、活跃的细胞周期、多个频繁突变基因的高表达和强大的葡萄糖代谢活性。此外,团队通过激酶组学确定了新的治疗诊断靶点,例如WNK1。WNK1的特异性抑制剂WNK-IN-11,在体内和体外均显示出有希望的抗MM作用。
研究进展
02
WNK1在MM细胞中的生物学功能
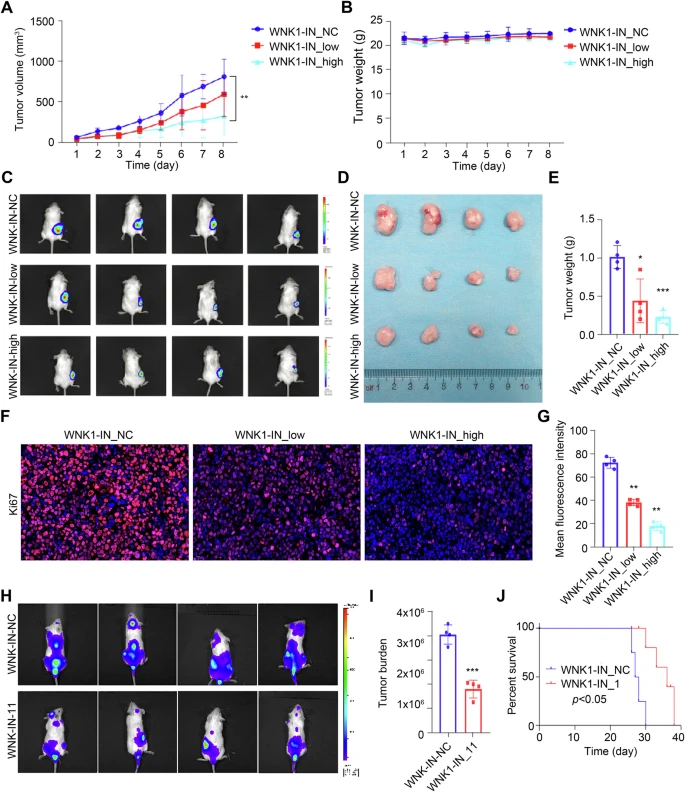
团队发现,WNK1在MM患者的mRNA水平中高度表达,WNK1也在各种MM细胞系的蛋白水平中表达。这些发现进一步表明,WNK1可能在MM中发挥重要作用。团队用shRNA-WNK1或WNK-IN-11(WNK1的特异性抑制剂)处理MM细胞系ARP1和MM.1S。团队观察到MM细胞系的活性和增殖受到抑制。流式细胞术分析显示,抑制WNK1活性,可通过阻断G中的MM细胞周期,导致细胞周期停滞0/G1相位。WNK-IN-11可以显著降低GLUT1在MM细胞膜上的定位 。WNK-IN-11还可以通过Western Blot测定,降低细胞通讯分子PECAM1和CD74的蛋白表达水平。此外,WNK-IN-11处理后,MM患者骨髓单核细胞的活性,受到显著抑制。

WNK1对MM细胞的生物学效应。
WNK-IN-11在体内发挥抗MM作用
WNK-IN-11在体内具有抗MM作用。
研究结论
03
团队确定了,WNK1是MM的潜在治疗靶点。特异性抑制剂WNK-IN-11在皮下和全身性肿瘤模型中,均可显著抑制MM肿瘤细胞的生长,并阻止MM的进展。这减轻了荷瘤小鼠的负担,并延长了它们的生存期。此外,团队发现,使用WNK-IN-11不会引起MM细胞凋亡。
团队对MM患者的B淋巴细胞谱系,进行了scRNA-seq,并从多个角度分析了MM浆细胞的异质性。这项研究的结果,为MM的未来探索提供了见解,揭示了新的治疗诊断靶点,并为MM的诊断和治疗,提出了创新思路。
参考资料:
1.Giaquinto AN, Miller KD, Tossas KY, Winn RA, Jemal A, Siegel RL. Cancer statistics for African American/Black People 2022. CA Cancer J Clin. 2022;72:202–29.
2.Cowan AJ, Green DJ, Kwok M, Lee S, Coffey DG, Holmberg LA, et al. Diagnosis and management of multiple myeloma: a review. J Am Med Assoc. 2022;327:464–77.
腾讯登录
还没有人评论,赶快抢个沙发