可克服治疗耐药!苏州大学周幽心团队:有效提高胶质瘤治疗疗效的靶向治疗新策略
| 导读 | 胶质母细胞瘤(GBM)是一种由胶质母细胞瘤干细胞(GSCs)驱动的免疫抑制性、致死性癌症。GSCs与免疫抑制性小胶质细胞之间的相互作用在促进GBM恶性生长方面发挥着关键作用;然而,这种交叉对话的分子机制尚不清楚。 |
9月4日,苏州大学周幽心研究团队在期刊《Journal of Experimental & Clinical Cancer Research》上发表了研究论文,题为“The dual role of POSTN in maintaining glioblastoma stem cells and the immunosuppressive phenotype of microglia in glioblastoma”,本研究中,研究人员发现,由GSCs分泌的POSTN通过激活αVβ3/PI3K/AKT/β-catenin/FOSL1通路促进GSC自我更新和肿瘤生长。除了对GSC的内在作用外,POSTN还可以通过αVβ3/PI3K/AKT/NFκB通路招募小胶质细胞并上调其CD70表达,从而促进Treg的发育和功能,并支持形成免疫抑制性肿瘤微环境。在GBM的体外模型和原位小鼠模型中,POSTN缺失扰乱了GSC的维持,减少了免疫抑制性小胶质细胞的招募,并抑制了GBM的生长。本研究结果表明,POSTN在维持GSCs和调节小胶质细胞的免疫抑制表型方面发挥着关键作用,并为治疗GBM提供了新的治疗靶点。

https://jeccr.biomedcentral.com/articles/10.1186/s13046-024-03175-9#Sec33
背景知识
01
胶质母细胞瘤(GBM)被归类为四级胶质瘤,是中枢神经系统最常见的内源性恶性肿瘤。尽管实施了包括最大限度手术切除、放疗和以替莫唑胺(TMZ)为基础的化疗联合后续序贯TMZ治疗的标准治疗方案,但新诊断的GBM患者的平均总生存(OS)时间仅为14.6个月。胶质母细胞瘤干细胞(GSCs)是一小部分具有自我更新和多向分化能力的GBM细胞,被认为是GBM肿瘤发生和发展的责任方。GSCs还具有辐射抵抗、化疗抵抗、血管生成和侵袭性等特性,与GBM患者的不良预后相关。因此,靶向GSCs是治疗GBM患者的一种有前景的方法。
胶质母细胞瘤(GBM)的发生和发展受到GSCs与肿瘤微环境(TME)之间的相互调节的深刻影响。TME由细胞外基质、血管、免疫细胞、分泌分子和其他成分组成。TME的发展对于GBM的发生和发展至关重要。之前的研究已经证实,GSCs与TME中的内皮细胞、星形胶质细胞、成纤维细胞、小胶质细胞和其他免疫细胞相互作用,以重塑微环境,从而诱导GBM的恶性进展。在GBM微环境中,小胶质细胞是最丰富的免疫细胞群体之一。小胶质细胞在GBM组织中的增殖活性显著高于正常脑组织。一方面,小胶质细胞合成并释放转化生长因子-β1(TGF-β1),通过促进基质金属蛋白酶-9(MMP-9)的表达来支持GSC的侵袭;另一方面,免疫抑制性小胶质细胞通过释放白细胞介素-10(IL-10)、调节哺乳动物雷帕霉素靶蛋白(mTOR)通路或其他通路,促进GBM中免疫抑制微环境的形成。此外,CSCs通过产生可溶性集落刺激因子(sCSF-1)、巨噬细胞抑制因子-1(MIC-1)和Wnt1-诱导信号通路蛋白1(WISP1)等因子来招募和调节微glia,从而建立免疫抑制的TME。因此,GSCs及其与微glia的相互作用可能是GBM治疗的潜在靶点。在这项研究中,POSTN被确定为调节GSC-微glia交互作用的关键治疗靶点。
POSTN在GBM中高度表达,并促进GSC的自我更新
02
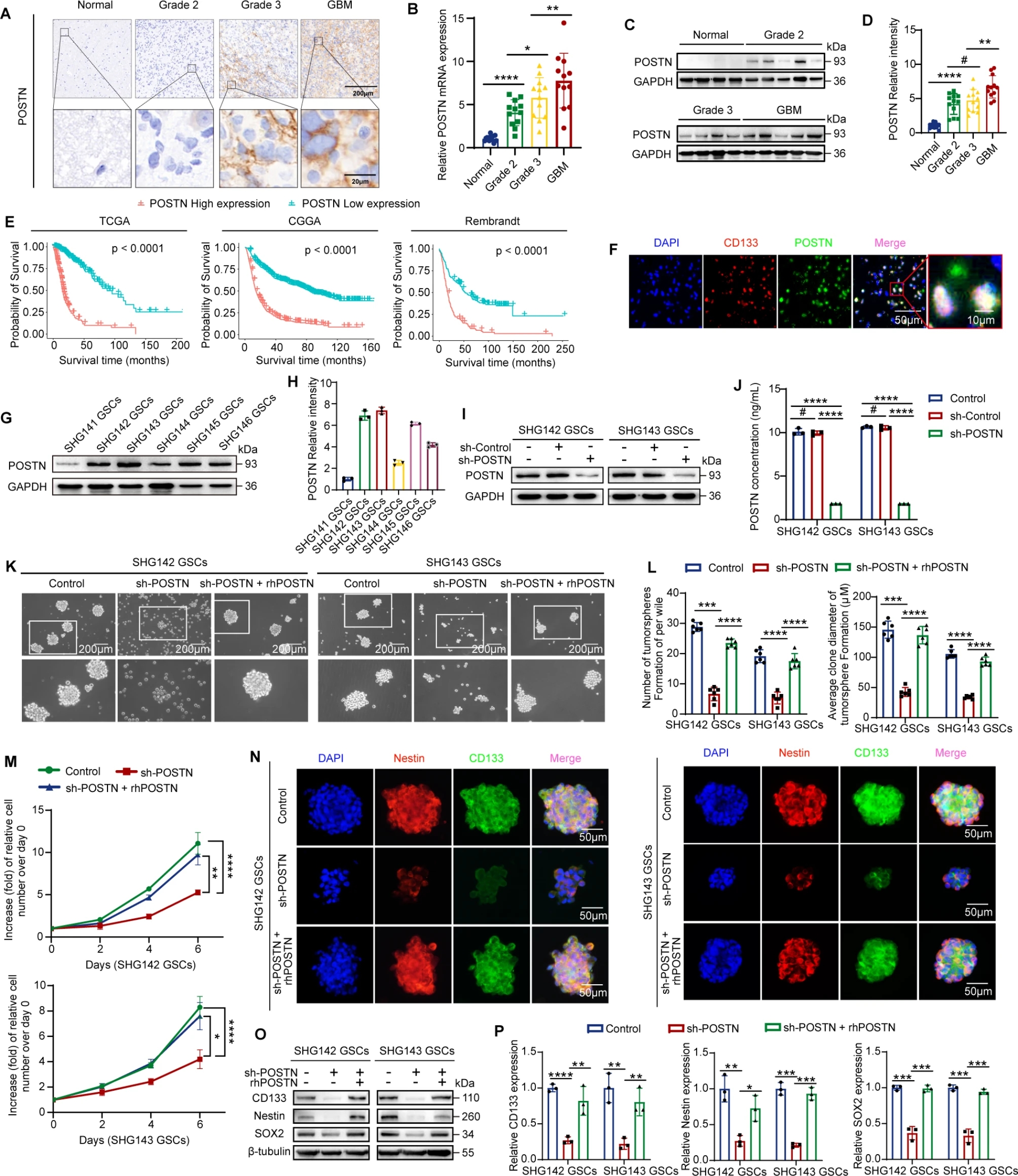
为了评估POSTN在临床上的潜在意义,研究人员通过免疫组织化学、定量实时PCR(qRT-PCR)和免疫印迹等方法检测了POSTN在正常脑组织和脑瘤组织中的表达。与正常脑组织相比,POSTN在脑瘤组织中的表达显著增加(p<0.0001),其中在GBM中的表达最高。此外,来自数据库的数据集的生存分析显示,在脑瘤患者中,高POSTN表达与较差的预后有关(p<0.0001)。接下来,研究人员对在手术期间获取的2例成人IDH1野生型GBM组织进行了单细胞RNA测序分析。研究人员确认POSTN几乎只在肿瘤细胞中表达。然后,研究人员分离出肿瘤细胞簇,并重复了聚类过程以区分更具体的肿瘤细胞亚型。研究人员进一步分析了3例成人胶质母细胞瘤的公开单细胞数据集(GSE139448),并获得了相似的结果。为了进一步探索POSTN表达与胶质母细胞瘤生长之间的潜在联系,研究人员通过免疫荧光法对人胶质母细胞瘤组织中的POSTN表达进行了检测,发现POSTN主要由表达GSC标记物(CD133)的癌细胞表达,分布在GSC周围的区域。这些数据表明,在人胶质母细胞瘤中,POSTN主要由GSC分泌,与胶质母细胞瘤的发展和进展有关。

POSTN在胶质母细胞瘤中高度表达,并促进胶质母细胞瘤干细胞的自我更新
脑胶质瘤中POSTN的敲低逆转了与肿瘤相关的免疫抑制并抑制了肿瘤生长
03
为了验证POSTN在GBM中的促瘤作用,研究人员在小鼠胶质瘤细胞系GL261中敲低POSTN,并将正常和敲低POSTN的GL261细胞原位注射到C57BL/6J小鼠体内。体内生物发光成像显示,敲低POSTN显著抑制gl261来源的异种移植瘤的生长,并且与对照组相比,敲低POSTN组小鼠的生存时间显著延长。TMEM119和CD70免疫荧光分析显示,POSTN敲低显著抑制小胶质细胞的募集和CD70的表达。此外,HE和免疫组织化学染色显示,POSTN敲低降低了Treg细胞的数量,如FOXP3的存在所表明的,增加了CD8+ T细胞的数量以及凋亡细胞的数量,并减少了肿瘤的生长。综上所述,这些数据表明,POSTN对小胶质细胞中PI3K/AKT/NFκB p65/CD70信号通路的调控是GBM中Treg介导的免疫抑制微环境的重要机制。
研究小结
04
综上所述,研究人员确定了POSTN是调节GSCs和免疫抑制性小胶质细胞在GBM微环境中的分子通讯的关键调节因子。POSTN通过自分泌方式激活PI3K/AKT/β-catenin/FOSL1通路,促进GSC自我更新和肿瘤生长。此外,POSTN通过旁分泌方式招募小胶质细胞,通过PI3K/AKT/NFκB通路上调CD70在小胶质细胞中的表达,从而促进Tregs的发展和功能,促进形成免疫抑制性TME。本研究结果表明,靶向POSTN基因可能是一种有前途的治疗策略,可以消除GSCs,破坏免疫抑制环境,并克服GBM患者的治疗耐药。(转化医学网360zhyx.com)
【参考资料】
https://jeccr.biomedcentral.com/articles/10.1186/s13046-024-03175-9#Sec33
【关于投稿】
转化医学网(360zhyx.com)是转化医学核心门户,旨在推动基础研究、临床诊疗和产业的发展,核心内容涵盖组学、检验、免疫、肿瘤、心血管、糖尿病等。如您有最新的研究内容发表,欢迎联系我们进行免费报道(公众号菜单栏-在线客服联系),我们的理念:内容创造价值,转化铸就未来!
转化医学网(360zhyx.com)发布的文章旨在介绍前沿医学研究进展,不能作为治疗方案使用;如需获得健康指导,请至正规医院就诊。
腾讯登录
还没有人评论,赶快抢个沙发