新进展!延边大学金铁峰/张美花团队:潜在的乳腺癌生物标志物和治疗靶点
| 导读 | 长非编码RNA(lncRNA)在乳腺癌进展中起着重要作用,但lncRNA调节肿瘤相关巨噬细胞(TAMs)的功能尚不清楚。 |
8月28日,延边大学金铁峰/张美花研究团队在期刊《Cell Death&Disease》上发表了研究论文,题为“LncRNA HAGLROS promotes breast cancer evolution through miR-135b-3p/COL10A1 axis and exosome-mediated macrophage M2 polarization”,本研究中,研究人员发现lncRNA HAGLROS在乳腺癌组织和血浆外泌体中高度表达,其高表达与乳腺癌患者的不良预后有关。功能上,乳腺癌细胞来源的外泌体lncRNA HAGLROS通过诱导TAM/M2极化促进乳腺癌细胞增殖、迁移、上皮间质转化(EMT)过程和血管生成。机制上,lncRNA HAGLROS与miR-135-3p竞争结合,防止其靶基因COL10A1的降解。总之,这些结果表明lncRNA HAGLROS/miR-135b-3p/COL10A1轴促进乳腺癌进展,揭示了乳腺癌细胞与TAM之间的交互通讯机制,表明lncRNA HAGLROS可能是乳腺癌的潜在生物标志物和治疗靶点。

https://www.nature.com/articles/s41419-024-07020-x#Sec32
背景知识
01
乳腺癌是女性最常见的癌症,也是女性癌症死亡的主要原因。根据最新的全球癌症统计数据,2020年,女性乳腺癌的发病率已超过肺癌,成为全球范围内最常见的癌症类型。在女性中,乳腺癌在发病率和死亡率方面均排名第一,对女性的健康构成了严重威胁。尽管在不同亚型乳腺癌的早期诊断和治疗方面取得了进展,但晚期和转移性乳腺癌患者的预后仍然不佳。因此,寻找有效的生物标志物对于乳腺癌患者的治疗具有重要的临床意义。
人类基因组中只有不到2%的部分被转录为编码RNA,而超过98%的部分被转录为非编码RNA(ncRNA),这表明人类基因组中储存了大量ncRNAs。lncRNA是一种长度超过200个核苷酸的ncRNA,由于缺乏有效的开放阅读框(ORF)而不具备编码蛋白质的能力。一些研究发现,异常表达的lncRNA与多种肿瘤的发生密切相关。miRNA是一种内源性的非编码单链小RNA,长度约为18-22个核苷酸,广泛存在于真核生物中,它通过碱基互补配对与mRNA的3'-非翻译区(3'-UTR)结合,在转录后水平促进靶mRNA的降解或翻译抑制,从而影响肿瘤的进展。研究表明,lncRNA通过多种机制影响肿瘤的进展,作为竞争性内源性RNA(ceRNA)与miRNA竞争性结合以影响mRNA表达是当前研究的热点话题。lncRNA HCG18通过吸附miR-29a/b来上调TRAF4/TRAF5表达,从而促进上皮性卵巢癌的增殖、迁移和EMT过程。然而,大多数在乳腺癌中异常表达的lncRNA作为ceRNA的功能和机制尚不清楚。
乳腺癌细胞来源的lncRNA HAGLROS通过p-STAT3信号通路诱导TAM/M2极化
02
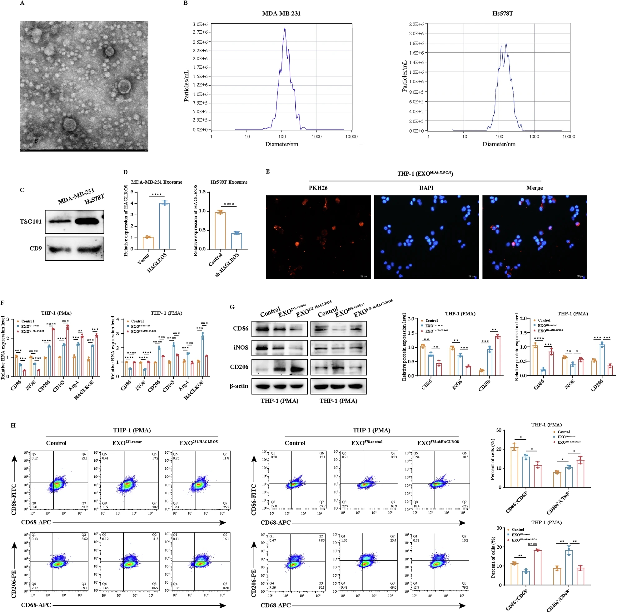
为了探究lncRNA HAGLROS与乳腺癌微环境之间的潜在机制,研究人员从乳腺癌细胞培养上清液中分离出外泌体进行验证。qRT-PCR结果显示,与乳腺上皮细胞外泌体相比,乳腺癌细胞外泌体中lncRNA HAGLROS的表达显著升高。透射电子显微镜观察到外泌体直径约为100 nm,呈碟形结构。NTA结果显示外泌体粒子直径为126.8 nm。蛋白质免疫印迹实验结果显示,来自乳腺癌细胞的外泌体上表达有外泌体标记物TSG101和CD9。为了明确lncRNA HAGLROS是否能包裹在外泌体中,研究人员从表达lncRNA HAGLROS不同的乳腺癌细胞培养上清液中提取外泌体。qRT-PCR结果显示,与对照组相比,过表达lncRNA HAGLROS的外泌体中lncRNA HAGLROS的表达显著上调,反之亦然。这些结果表明lncRNA HAGLROS被包裹在外泌体中。为了探究外泌体是否能够被巨噬细胞摄取并调节TAMs极化,将PKH26标记的外泌体(10 μg/mL)与THP-1细胞共孵育,荧光显微镜观察显示PKH26标记的外泌体能够被THP-1细胞摄取。随后,将THP-1细胞与表达lncRNA HAGLROS的乳腺癌细胞来源的外泌体共培养。qRT-PCR、蛋白质免疫印迹实验和流式细胞术结果显示,表达lncRNA HAGLROS的外泌体显著下调TAM/M1标志物(CD86和iNOS)的表达水平,同时上调lncRNA HAGLROS和TAM/M2标志物(CD206、CD163、Arg-1)的表达水平,反之亦然。为了进一步验证体外实验的结果,研究人员收集了乳腺癌患者的血浆外泌体和乳腺癌组织进行qRT-PCR和IHC实验,结果显示,乳腺癌血浆外泌体中lncRNA HAGLROS的表达水平高于健康个体血浆外泌体,而乳腺癌组织中CD86的表达水平低于癌旁组织,CD206的表达则相反。这些结果表明,来自乳腺癌细胞的外泌体lncRNA HAGLROS抑制TAM/M1极化并促进TAM/M2极化。

外泌体lncRNA HAGLROS促进TAM/M2极化
为了进一步探究外泌体lncRNA HAGLROS调控TAM/M2极化的分子机制,研究人员研究了与免疫相关的信号通路,包括CEBPβ、MAPK和STAT信号通路,它们都参与TAM/M2极化。蛋白质免疫印迹实验结果显示,外泌体lncRNA HAGLROS对p-ERK、p-STAT6和CEBPβ的蛋白表达水平没有影响。然而,在高表达lncRNA HAGLROS的外泌体处理后,p-STAT3的表达水平显著上调。随后,用不同浓度的STAT3抑制剂和激动剂处理巨噬细胞。通过蛋白质免疫印迹实验检测pSTAT3和STAT3的表达,并筛选出0.8 μM的STAT3抑制剂和4 nM的激动剂用于后续实验。蛋白质免疫印迹实验结果显示,STAT3抑制剂恢复了外泌体lncRNA HAGLROS上调所促进的TAM/M2相关标志物的表达,反之亦然。这些结果表明,乳腺癌细胞来源的外泌体lncRNA HAGLROS通过激活p-STAT3信号通路促进TAM/M2极化。
研究小结
03
综上,lncRNA HAGLROS在乳腺癌中高度表达,并预测患者预后不良,促进乳腺癌细胞的生物学行为。lncRNA HAGLROS通过靶向miR-135b-3p/COL10A1轴促进乳腺癌细胞的增殖、迁移、侵袭、上皮间质转化过程和血管生成。同时,乳腺癌细胞来源的外泌体lncRNA HAGLROS通过p-STAT3途径诱导TAM/M2极化,增强乳腺癌细胞的恶性演变。这项研究阐明了lncRNA HAGLROS/miR-135b-3p/COL10A1信号通路与乳腺癌发展密切相关,外泌体在乳腺癌TME中发挥重要作用,通过传递lncRNA HAGLROS成为乳腺癌诊断和预后的新型分子标志物,并为乳腺癌靶向治疗提供了新的靶点。(转化医学网360zhyx.com)
【参考资料】
https://www.nature.com/articles/s41419-024-07020-x#Sec32
【关于投稿】
转化医学网(360zhyx.com)是转化医学核心门户,旨在推动基础研究、临床诊疗和产业的发展,核心内容涵盖组学、检验、免疫、肿瘤、心血管、糖尿病等。如您有最新的研究内容发表,欢迎联系我们进行免费报道(公众号菜单栏-在线客服联系),我们的理念:内容创造价值,转化铸就未来!
转化医学网(360zhyx.com)发布的文章旨在介绍前沿医学研究进展,不能作为治疗方案使用;如需获得健康指导,请至正规医院就诊。
腾讯登录
还没有人评论,赶快抢个沙发