促进肝癌细胞线粒体凋亡!广州中医药大学发文:发现肝癌治疗新机制
| 导读 | 冬凌草乙素是一种已被临床试验证实具有抗肿瘤活性的二萜类化合物。然而,其抗肝细胞癌(HCC)的具体功能和作用机制尚不清楚。 |
8月8日,广州中医药大学研究团队在期刊《Advanced Science》上发表了研究论文,题为“冬凌草乙素 Promotes Hepatocellular Carcinoma Mitochondrial Apoptosis by Stabilizing Keap1-PGAM5 Complex”,本研究中,研究人员发现,冬凌草乙素显著抑制了HCC细胞的增殖和迁移。利用生物素标记的冬凌草乙素进行靶向捕获和HuProtTM人类蛋白质组芯片V4.0,研究人员发现冬凌草乙素靶向Keap1并促进Keap1-PGAM5复合体的形成,导致PGAM5的泛素化。冬凌草乙素被发现通过PGAM5激活胱氨酸依赖的线粒体途径,导致PGAM5的泛素化,从而导致HepG2细胞线粒体损伤和ROS产生,促进线粒体凋亡。首次在体外获得PGAM5 IE 12-mer肽和Keap1 Kelch结构域的共结晶结构。利用分子动力学模拟确认冬凌草乙素与Keap1-PGAM5复合物的结合。基于深度依赖的动态模拟发现,冬凌草乙素可以诱导Keap1-PGAM5相互作用口袋的收紧,从而稳定蛋白质复合物的形成。研究人员最后观察到冬凌草乙素在BALB/c裸鼠异种移植肿瘤模型中能有效抑制肿瘤生长并促进肿瘤细胞凋亡。这些研究结果为基于Keap1-PGAM5复合物机制的黄酮醇类化合物的抗肝癌特性提供了新的见解。

https://onlinelibrary.wiley.com/doi/full/10.1002/advs.202406080
背景知识
01
肝细胞癌(HCC)是一种与慢性肝病和肝硬化相关的原发性肝脏恶性肿瘤。近年来,肝癌的发病率急剧上升,成为全球第五大常见恶性肿瘤,也是癌症相关死亡的主要原因。发病率和死亡率之间的相关性(每年830000例死亡)表明了与这种疾病相关的不良预后。不幸的是,HCC通常很难在早期发现,大多数病例在中晚期被诊断出来。目前,免疫治疗和化疗是患者的最佳治疗选择。此外,大多数诊断为HCC的患者在手术切除或消融术后复发,或最初诊断时已处于晚期。因此,肝癌患者迫切需要更有效的治疗方案,而分子靶向治疗是一种较有前景的治疗方法,与现有治疗方法相比,可能在降低全身毒性和副作用的情况下提供更好的疗效。
PGAM5是一种线粒体蛋白,参与细胞死亡、代谢和应激反应等多种细胞过程。PGAM5水平升高与HCC、黑色素瘤、非小细胞肺癌和胃癌密切相关,但PGAM5在HCC中的确切作用尚不清楚。PGAM5主要由一个跨膜结构域、一个包含调节多聚化基序的连接域、一个NxESGE基序和一个PGAM5结构域组成。PGAM5的NxESGE基序与Keap1的Kelch结构域相互作用,其c端与Bcl-xL结合。keap1依赖的泛素化导致蛋白酶体依赖的PGAM5和Bcl-xL降解,从而诱导细胞凋亡。目前的研究表明,keap1介导的PGAM5泛素化降解在人结直肠癌(CRC)中是活跃的。此外,Keap1-PGAM5信号通路已在人类卵巢癌、乳腺癌、心力衰竭和心肌缺血再灌注损伤中进行了研究。靶向Keap1-PGAM5复合物介导的新信号通路可能是改善HCC患者生存结局的一种新的治疗策略。
冬凌草乙素是从冬凌草中提取的一种二萜类化合物。冬凌草乙素具有多种免疫活性,包括抗病毒、免疫调节、抗炎和抗肿瘤作用。既往研究也表明,冬凌草乙素可以通过影响细胞代谢和铁死亡介导的细胞死亡来抑制胰腺癌细胞的生长。在癌症方面,冬凌草乙素已被证明通过影响特定的信号通路如JAK2和STAT3信号通路诱导胃癌细胞凋亡。另一项研究表明,冬凌草乙素通过激活p38通路及其下游靶点caspase 3、Bax等诱导结肠癌细胞凋亡。尽管冬凌草乙素对多种恶性肿瘤有效,但其在HCC中的确切功能和作用机制仍不清楚。
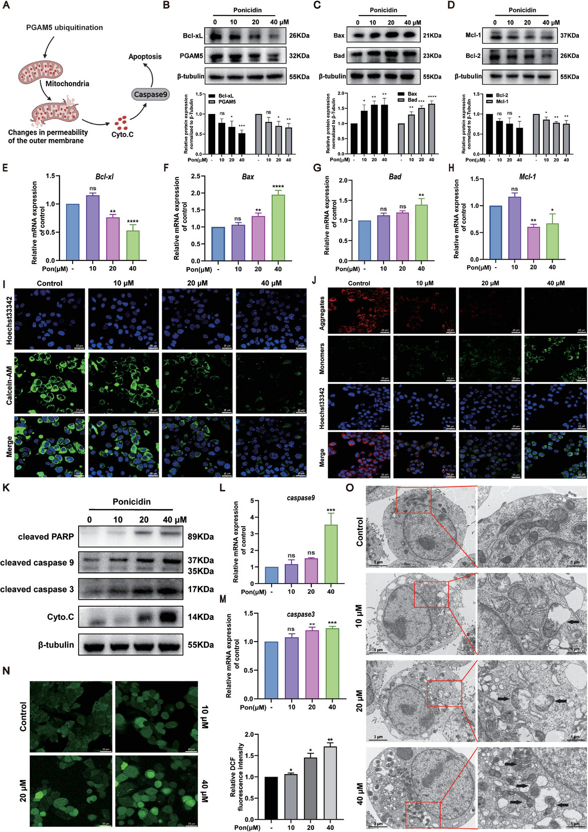
冬凌草乙素通过PGAM5相关通路促进线粒体凋亡
02
PGAM5可以通过与Bcl-xL相互作用参与细胞凋亡。Bcl-2蛋白家族作为一种凋亡调节因子,包含了促凋亡和促生存两种成员。由于Bcl-2家族驱动线粒体外膜通透性改变,从而激活了依赖于凋亡诱导因子和caspase的细胞凋亡。在细胞凋亡过程中,线粒体外膜通透性的改变导致细胞色素c的释放,进而激活caspase。先前的研究表明,吡啶酮可以促进PGAM5的泛素化。因此,研究人员推测吡啶酮可以通过泛素化PGAM5参与细胞凋亡。研究人员检测了Bcl-2家族中与凋亡相关的蛋白质,如Bax、Bad、Bcl-2和Mcl-1的蛋白表达水平。此外,用蛋白质免疫印迹实验检测了吡啶酮处理后HepG2细胞中PGAM5和Bcl-xL的表达水平。结果显示,吡啶酮处理后的HepG2细胞中PGAM5和Bcl-xL的表达水平均显著降低(分别降低0.6倍和0.4倍)。使用冬凌草乙素治疗后,Bax和Bad的蛋白表达增加,而Bcl-2和Mcl-1的蛋白表达减少。与蛋白表达水平相似,冬凌草乙素显著降低了HepG2细胞中Bcl-xL mRNA的表达,同时Bax和Bad的mRNA表达显著增加。此外,冬凌草乙素治疗后,Mcl-1的mRNA表达显著降低。这些数据表明,冬凌草乙素可以通过调节Bcl-2家族的凋亡蛋白来诱导HepG2细胞发生凋亡。

冬凌草乙素对肝癌细胞线粒体凋亡和ROS的影响
研究人员进一步研究了冬凌草乙素对线粒体的影响。首先,研究人员评估了冬凌草乙素处理对HepG2细胞线粒体通透性转换孔(mPTP)开放的影响。研究人员通过Cyto蛋白和转录水平进一步评估冬凌草乙素对caspase依赖通路的影响。综上所述,研究结果表明冬凌草乙素处理激活了caspase依赖的线粒体通路,导致HepG2细胞线粒体损伤和ROS产生。
研究小结
03
综上所述,本研究揭示了冬凌草乙素和Keap1-PGAM5复合物的药理活性。冬凌草乙素促进Keap1与PGAM5的相互作用,导致线粒体凋亡通路的激活。PGAM5上的残基Glu79在复合体形成中起关键作用。这些发现对开发HCC和其他癌症的新治疗策略具有启示意义。(转化医学网360zhyx.com)
【参考资料】
https://onlinelibrary.wiley.com/doi/full/10.1002/advs.202406080
【关于投稿】
转化医学网(360zhyx.com)是转化医学核心门户,旨在推动基础研究、临床诊疗和产业的发展,核心内容涵盖组学、检验、免疫、肿瘤、心血管、糖尿病等。如您有最新的研究内容发表,欢迎联系我们进行免费报道(公众号菜单栏-在线客服联系),我们的理念:内容创造价值,转化铸就未来!
转化医学网(360zhyx.com)发布的文章旨在介绍前沿医学研究进展,不能作为治疗方案使用;如需获得健康指导,请至正规医院就诊。
腾讯登录
还没有人评论,赶快抢个沙发