重塑免疫抑制微环境!中国医科大学吴安华团队:揭示胶质瘤治疗新策略
| 导读 | 长期的干扰素γ信号通路激活会诱导癌症对治疗药物产生耐药,尤其是免疫疗法。然而,其详细的机制尚未得到充分阐明。 |
7月31日,中国医科大学吴安华研究团队在期刊《Journal of Experimental & Clinical Cancer Research》上发表了研究论文,题为“Inhibiting interferon-γ induced cancer intrinsic TNFRSF14 elevation restrains the malignant progression of glioblastoma”,本研究中,研究人员利用免疫检查点阻断(ICB)探索了肿瘤固有耐药机制,并寻找了有助于构成胶质母细胞瘤(GBM)抑制性免疫微环境的关键免疫检查点。研究人员发现抗PD-L1治疗可诱导补偿性TNFRSF14升高,并增强IFN-γ的产生。TNFRSF14在Y397位点磷酸化FAK,从而激活NF-κB,这不仅增强了GBM细胞的肿瘤发生性,还通过提高GBM细胞分泌的CXCL1/CXCL5水平增强TAMs的招募。TNFRSF14敲除降低了GBM细胞的肿瘤发生性,重塑了免疫抑制的微环境,并增强了抗PD-L1治疗在小鼠原位GBM模型中的疗效。

https://jeccr.biomedcentral.com/articles/10.1186/s13046-024-03131-7#Sec28
背景知识
01
在过去十年中,免疫检查点阻断(ICB)疗法是癌症治疗中最令人鼓舞的进步之一,已经在多种恶性肿瘤中取得了成功。然而,在癌症患者中,对ICB的原发性或获得性耐药非常常见,其机制有待阐明。之前的报告揭示,目前广泛使用的ICB治疗中,干扰素(IFN)信号通路激活在抗肿瘤免疫反应中发挥着关键作用。然而,I型和II型IFN信号通路和感应途径可能被恶性细胞劫持,以促进其生存并逃避免疫监视,这消除了对ICB的有效反应,甚至在免疫治疗期间诱导癌症的过度进展。可能存在其他补偿性免疫检查点(ICs),以促进ICB治疗期间IFN响应的功能转换,这有必要被识别出来。
胶质母细胞瘤(GBM)是成人脑部最常见的原发性恶性肿瘤,其侵袭性强,预后极差。研究表明,IFN信号通路在GBM中显著激活,并与GBM的进展和不良预后密切相关。肿瘤相关巨噬细胞(TAMs)和发生免疫原性细胞死亡(ICD)的恶性细胞可能是其肿瘤微环境(TME)中产生IFN-γ的来源,进而激活下游信号通路。IFN-γ信号的激活可诱导GBM细胞转录组间质特征的改变,这有助于构成免疫抑制性TME。这些观察结果支持了IFN-γ信号激活在这种破坏性肿瘤中的多方面作用。在肿瘤的多种机制中,选择性抑制性IC的上调是恶性细胞介导IFN-γ驱动的ICB耐药的重要途径之一。然而,其具体机制尚不清楚。
阻断TNFRSF14可抑制GBM肿瘤生长,重塑免疫抑制微环境,提高抗pd - l1治疗GBM的疗效
02
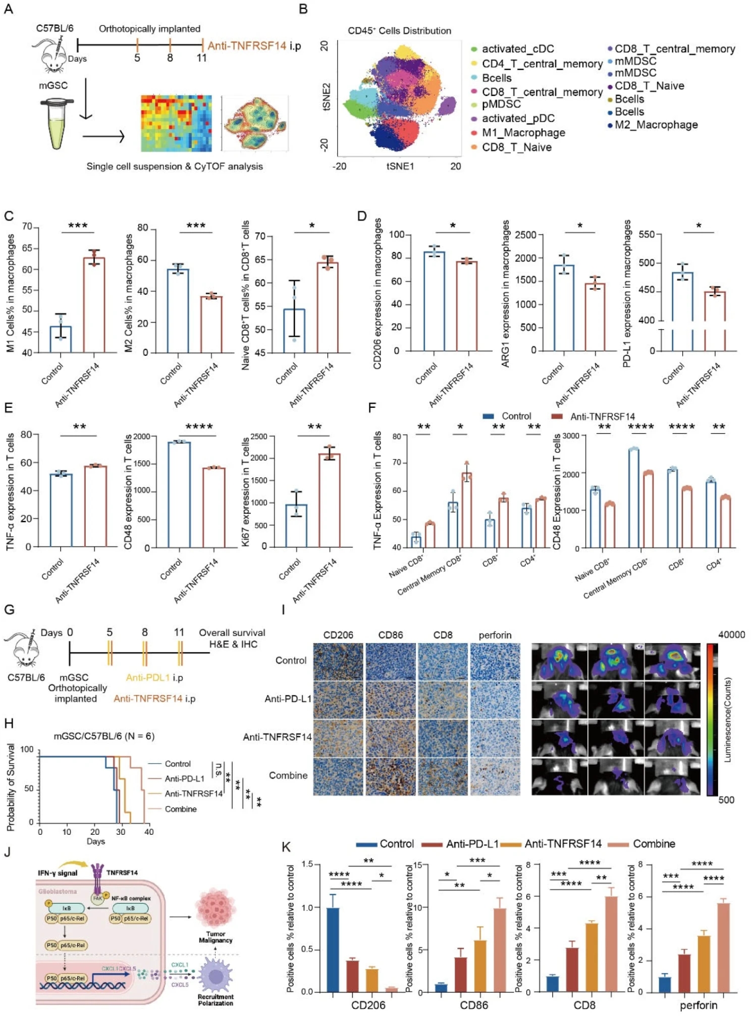
为了探究TNFRSF14在GBM中的作用,研究人员从免疫功能正常的小鼠模型中获取了源自mGSC的GBM样本并进行了CyTOF分析。如图1B所示,研究人员对CD45+免疫细胞进行了门控操作,并获得了15个细胞簇进行进一步分析。研究人员发现,在接受Tnfrsf14抗体治疗的小鼠中,M2型巨噬细胞的比例降低,而M1型巨噬细胞的比例增加,这与上述结果一致。尤其是,研究人员发现在抗Tnfrsf14组的CD8+T细胞群体中,naive T细胞的比例有所增加,这表明在注射Tnfrsf14抗体后,肿瘤中T细胞群体的状态得到了改善。在抗Tnfrsf14组样本中,巨噬细胞的CD206、ARG1和PD-L1表达水平降低,而T细胞的Ki67和TNF-α表达水平升高。CD48是一种已被报道与GBM不良预后相关的免疫检查点,在抗Tnfrsf14组样本的T细胞群体中也出现了下调。此外,TNF-α和CD48表达模式的变化在未成熟CD8+、中枢记忆CD8+、CD8+和CD4+T细胞中是一致的。这些结果表明,TNFRSF14阻断逆转了免疫抑制微环境,并启动了抗肿瘤免疫过程。

图1:阻断TNFRSF14可抑制小鼠GBM生长并克服抗pd - l1的耐药性
虽然抗PD-L1治疗在小鼠脑胶质瘤中诱导了补偿性的TNFRSF14升高,研究人员试图在小鼠免疫功能完整的原位脑胶质瘤模型中研究TNFRSF14抑制剂的体内效率及其与PD-L1阻断剂的联合应用对肿瘤生长的影响。在小鼠脑内植入mGSCs和GL261后第5、8和11天,研究人员通过腹腔注射的方式向小鼠注射抗PD-L1和抗TNFRSF14抗体。与单药治疗相比,TNFRSF14和PD-L1阻断剂的联合治疗显著延长了肿瘤携带小鼠的生存时间。接受TNFRSF14抗体治疗的小鼠,尤其是联合治疗组,肿瘤生长明显减缓,肿瘤组织中Ki67阳性细胞比例显著降低。此外,对上述mGSCs或GL261肿瘤组织进行IHC分析显示,TNFRSF14抗体治疗导致CD206+和CD86+TAMs的浸润减少。研究人员还观察到CD8+T细胞数量和穿孔素表达的升高,这对恢复抗肿瘤免疫反应有益。免疫组织化学分析也证实,无论与对照组相比还是与PD-L1阻断组相比,抗TNFRSF14治疗确实降低了小鼠GBM肿瘤中TNFRSF14的表达。同时,通过HE染色分析,研究人员未观察到TNFRSF14抗体治疗引起的显著肝肾损伤迹象。这为该策略的进一步临床安全性评估提供了支持。总之,这些结果表明,抗TNFRSF14治疗提高了抗PD-L1疗法的体内治疗效果,TNFRSF14是与抗PD-L1抗体联合使用的潜在靶点。
研究小结
03
本研究结果表明,尽管ICB可以改善机体对癌症的免疫反应,但恶性细胞可以通过IFN-γ感应程序内源性地提高替代性ICs的水平,从而产生对ICB治疗的耐药。识别与治疗环境相关的关键补偿性IC对于改善当前的ICB策略至关重要。在癌症免疫治疗的背景下,靶向适应性激活的IC,并采取联合策略可能是在临床上提高癌症对ICB治疗反应的有效方法。(转化医学网360zhyx.com)
参考资料:
https://jeccr.biomedcentral.com/articles/10.1186/s13046-024-03131-7#Sec28
【关于投稿】
转化医学网(360zhyx.com)是转化医学核心门户,旨在推动基础研究、临床诊疗和产业的发展,核心内容涵盖组学、检验、免疫、肿瘤、心血管、糖尿病等。如您有最新的研究内容发表,欢迎联系我们进行免费报道(公众号菜单栏-在线客服联系),我们的理念:内容创造价值,转化铸就未来!
转化医学网(360zhyx.com)发布的文章旨在介绍前沿医学研究进展,不能作为治疗方案使用;如需获得健康指导,请至正规医院就诊。
腾讯登录
还没有人评论,赶快抢个沙发