再取进展!福建医科大学徐源/曾奕明团队:肺癌早期诊断和潜在治疗靶点新见解
| 导读 | 水通道蛋白3(AQP3)主要在肺上皮细胞中表达,与肺腺癌(LUAD)有关。然而,AQP3在LUAD肿瘤微环境中的具体功能和机制尚未阐明。 |
7月26日,福建医科大学徐源/曾奕明研究团队在期刊《Cell Death&Disease》上发表了研究论文,题为“PPAR-γ/NF-kB/AQP3 axis in M2 macrophage orchestrates lung adenocarcinoma progression by upregulating IL-6”,本研究中,研究人员采用单细胞RNA测序(scRNA-seq)研究浸润肿瘤微环境(TME)的免疫细胞的组成、谱系和功能状态,并发现5例LUAD患者中表达AQP3的亚群。然后在体外和体内研究了其功能。研究表明AQP3与LUAD患者的TNM分期和淋巴结转移有关。研究人员通过scRNA-seq分析将LUAD的肿瘤内和肿瘤间多样性分为12个亚群。分析显示,AQP3主要富集于M2巨噬细胞亚群中。重要的是,机制研究表明,AQP3通过PPAR-γ/NF-κB轴促进M2巨噬细胞极化,通过调节IL-6的产生影响肿瘤生长和迁移。进一步利用混合皮下移植肿瘤小鼠和AQP3敲除小鼠模型,发现AQP3在调节M2巨噬细胞极化、调节肿瘤葡萄糖代谢和调节上游和下游通路方面发挥着关键作用。总的来说,本研究表明,AQP3可以通过PPAR-γ/NF-κB轴和IL-6/IL-6R信号通路调节M2型巨噬细胞极化,进而调控肿瘤细胞的增殖、迁移和糖代谢,为LUAD的早期诊断和潜在治疗靶点提供了新的见解。

https://www.nature.com/articles/s41419-024-06919-9#Sec2
背景知识
01
肺癌是一种常见且致命的肿瘤,是全球癌症相关死亡率最高的肿瘤。美国肺癌发病220万例,占全部癌症发病的11.4%;死亡180万例,占全部癌症死亡的18.1%。2016年,中国估计有82.8万例肺癌新发病例和65.7万例死亡。肺腺癌(Lung adenocarcinoma, LUAD)是最常见的非小细胞肺癌(non-small cell Lung cancer, NSCLC)亚型,占肺癌的40%。尽管手术是标准的治疗方法,但复发率仍然很高,导致5年生存率较低。近年来,靶向治疗和免疫治疗在LUAD患者中显示出希望;然而,肿瘤的耐药和复发进展仍然是主要的挑战。因此,了解肿瘤的进展对改善肺癌患者的预后至关重要。
肿瘤微环境(tumor microenvironment, TME)由多种细胞组成,这些细胞与肿瘤细胞相互作用,调节生物学过程。巨噬细胞作为TME中最重要的亚群之一,可以通过改变其功能表型来响应微环境中的信号。M1型巨噬细胞通过经典活化途径被激活,发挥招募细胞毒性T细胞和自然杀伤细胞的作用,直接作用于肿瘤细胞。M2型巨噬细胞通过替代激活途径促进组织重塑和创面愈合。以M2型巨噬细胞为主要特征的肿瘤相关巨噬细胞(TAMs)可促进疾病进展,恶化患者预后。抑制M2极化和促进M2向M1复极化是靶向TAM的两种抗肿瘤辅助治疗方法。因此,全面研究M2型巨噬细胞对LUAD的作用机制,对于抗肿瘤辅助治疗中靶向TAMs具有临床意义。多项研究通过单细胞RNA测序鉴定出不同的TAMs亚群,发现部分TAMs亚群表达M1型和M2型巨噬细胞表面标志基因,提示在M1型和M2型巨噬细胞之间存在一个中间TAMs亚群。然而,肺腺癌中潜在的调控机制及其与M2型巨噬细胞极化的关系尚不完全清楚。
AQP3在M2型巨噬细胞极化和体内肿瘤发生发展中的作用
02
研究人员建立了两种类型的AQP3相关肿瘤模型,以探索AQP3在体内肺腺癌中的作用。在共接种同种异体皮下移植瘤模型中,sh-AQP3-M2 + LLC细胞组的肿瘤体积和重量均小于sh-NC-M2 + LLC细胞组。肿瘤切片HE染色显示两组核质比异常,但差异无统计学意义。免疫组织化学结果显示,与sh-NC-M2 + LLC细胞组相比,sh-AQP3-M2 + LLC细胞组中Ki-67的表达明显减弱,CD163的免疫荧光强度和免疫组织化学染色强度均下调。Sh-AQP3-M2 + LLC细胞的G6PDH和LDH活性明显低于sh-NC-M2 + LLC细胞。

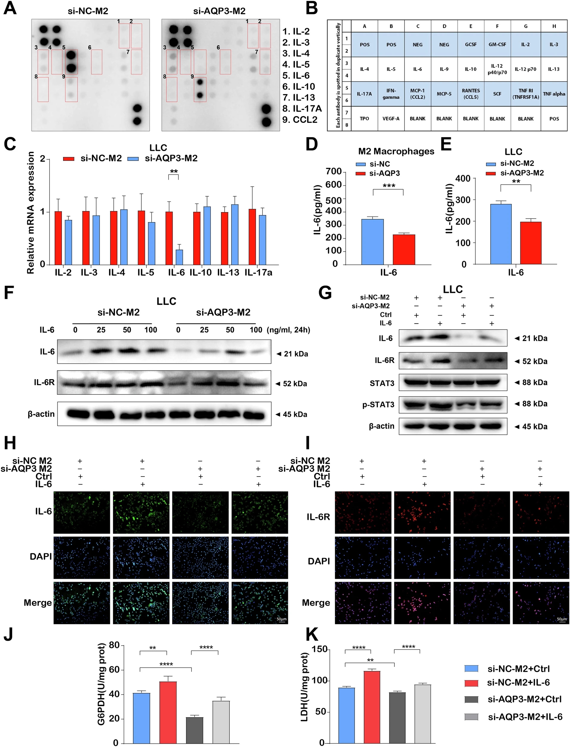
IL-6是AQP3介导的肿瘤进展的关键下游分子
在氨基甲酸酯诱导的AQP3基因敲除小鼠中,研究人员观察到WT +氨基甲酸酯组与AQP3−/−氨基甲酸酯组相比,肺表面结节显著增加。此外,WT + GW1929 +氨基乙烷组肺表面结节数量显著增加,表明AQP3缺失可能会抑制肿瘤生长,而PPAR-γ激动剂可以促进肿瘤进展。此外,研究人员观察到AQP3−/−+ GW1929 +聚氨酯组肺表面结节数量与AQP3−/−+聚氨酯组无显著差异,但AQP3−/−+ GW1929 + IL-6 +聚氨酯组肺表面结节数量增加。肺结节的组织学检查用HE和Ki-67染色显示类似的结果。
随后,研究人员研究了AQP3对小鼠肺组织中M2巨噬细胞极化和糖代谢的影响。研究结果表明,与WT +氨基甲酸酯组相比,敲除AQP3显著降低了小鼠肺组织中F4/80+CD206+细胞的比例。而GW1929和IL-6对AQP3敲除小鼠F4/80+CD206+细胞的刺激比例无明显变化。IHC分析显示,AQP3在所有敲除小鼠中均为阴性表达,其中野生型小鼠的染色最为显著,尤其是WT + GW1929 +氨基甲酸酯组。野生型小鼠的CD163染色密度高于AQP3敲除小鼠。野生型和IL-6刺激的AQP3敲除小鼠IL-6、GLUT1和LDHA免疫组化染色升高,但变化不显著。G6PDH和LDH活性检测实验证实,G6PDH和LDH在WT +氨基甲酸乙酯组的表达量显著高于AQP3−/−+氨基甲酸乙酯组,其中WT + GW1929 +氨基甲酸乙酯组的表达量最为显著。AQP3−/−+ GW1929 +氨基甲酸乙酯组与AQP3−/−+氨基甲酸乙酯组G6PDH和LDH表达量无显著差异,而AQP3−/−+ GW1929 + IL-6 +氨基甲酸乙酯组G6PDH和LDH表达量显著升高。这些发现表明,AQP3对M2型巨噬细胞极化、肿瘤发生、糖代谢和上下行通路至关重要。
研究小结
03
综上所述,本研究表明AQP3通过干扰M2巨噬细胞极化调节肿瘤细胞的增殖和迁移。PPAR-γ/NF-κB轴是AQP3介导的M2巨噬细胞极化的上游信号通路,而IL-6是AQP3介导的肿瘤进展的关键下游分子。这些发现为肺癌的早期发现和治疗研究提供了新的理论和实验基础。(转化医学网360zhyx.com)
参考资料:
https://www.nature.com/articles/s41419-024-06919-9#Sec2
【关于投稿】
转化医学网(360zhyx.com)是转化医学核心门户,旨在推动基础研究、临床诊疗和产业的发展,核心内容涵盖组学、检验、免疫、肿瘤、心血管、糖尿病等。如您有最新的研究内容发表,欢迎联系我们进行免费报道(公众号菜单栏-在线客服联系),我们的理念:内容创造价值,转化铸就未来!
转化医学网(360zhyx.com)发布的文章旨在介绍前沿医学研究进展,不能作为治疗方案使用;如需获得健康指导,请至正规医院就诊。
腾讯登录
还没有人评论,赶快抢个沙发