促进肝癌潜在机制!同济大学合作发文:发现肝癌治疗新策略
| 导读 | 肝细胞癌(HCC)是全球癌症死亡的主要原因之一。显著激活的尿苷核苷酸和脂肪酸代谢促进肝癌细胞的恶性增殖和免疫逃避。 |
7月15日,同济大学与上海交大研究人员合作在期刊《Advanced Science》上发表了研究论文,题为“TRIM65/NF2/YAP1 Signaling Coordinately Orchestrates Metabolic and Immune Advantages in Hepatocellular Carcinoma”,本研究表明,三结构域蛋白65 (TRIM65) E3泛素蛋白连接酶通过O-GlcNA酰基转移酶在HCC中高表达,并促进代谢重塑,促进尿嘧啶代谢和棕榈酸相关产物的积累,驱动HCC的进展。机制研究表明,TRIM65介导了2型神经纤维瘤病(NF2)的K44残基的泛素化,而K44残基是经典Hippo信号通路的关键蛋白。加速的NF2降解抑制yes相关蛋白1磷酸化,诱导相关代谢酶转录异常激活,协调代谢和免疫优势。总之,这些结果揭示了TRIM家族分子TRIM65在支持肝癌细胞生存中的关键作用,并突出了靶向其E3连接酶活性以改变蛋白酶体降解的调节的治疗潜力。

https://onlinelibrary.wiley.com/doi/full/10.1002/advs.202402578
背景知识
01
肝细胞癌(HCC)是最常见的恶性肿瘤之一,是全球癌症相关死亡的第三大原因。尽管随着放疗、化疗和免疫治疗的综合应用,HCC的治疗取得了长足的进步,但HCC患者的5年生存率仅为约18%。耐药、复发和转移风险高是导致预后不良的原因。因此,迫切需要阐明HCC发病的分子机制,开发新的可靠的诊断和预测生物标志物,从而为HCC的治疗提供更有效的解决方案。
既往研究表明,代谢重编程可以满足肝癌细胞的生存需求,并保证其生长优势。核苷酸合成影响各种类型癌细胞的几个重要生物学过程,因此也与失控的增殖、转移、免疫逃避和治疗耐药有关。尿嘧啶从头合成途径中最重要的酶之一尿苷酸一磷酸合成酶(UMPS)将乳清酸和磷酸核糖焦磷酸转化为尿苷酸一磷酸(UMP),但其调控存在缺陷。此外,UMP代谢途径的下游产物udp - n -乙酰- d -半乳糖胺(UDP-GlcNAc)是蛋白质O-GlcNAc化(O-GlcNAc)的唯一底物。之前的研究报道了O-GlcNAc显著促进HCC的恶性。因此,UMP代谢在HCC的发生发展中起着至关重要的作用,而由于UMPS缺乏而导致的UMP缺失是否可以作为HCC治疗的有效靶点尚未被研究。
为了满足肝癌细胞的营养需求,脂肪酸氧化是除糖酵解外的另一个主要途径,为细胞生长提供能量和代谢产物。由于肝脏是脂质稳态中最重要的器官,脂肪酸代谢失调被认为是HCC发病的驱动因素。棕榈酸(Palmitic acid, PA)是一种饱和脂肪酸,参与了HCC的进展。此外,PA修饰的白蛋白可以选择性靶向极化的肿瘤相关巨噬细胞(TAMs)。这些数据表明,PA可能通过代谢适应在HCC免疫微环境的重塑中发挥作用,尤其是在巨噬细胞极化中发挥作用,为靶向HCC提供了一种前瞻性的治疗方法。
TRIM65促进小鼠肝癌的发生
02
为了阐明TRIM65的生物学功能,研究人员将靶向TRIM65的小干扰RNA (sirna)转染到肝癌细胞(SNU449和SNU398)中。结果表明,TRIM65缺陷显著抑制细胞增殖,减弱细胞生长和克隆形成能力,并将细胞周期阻滞在G0-G1期。同时,沉默TRIM65表达可诱导细胞凋亡。异种移植模型表明TRIM65促进体内肝癌的成瘤。所有这些数据表明TRIM65在HCC细胞中发挥着重要的致癌作用,这与之前的报道一致。
然而,考虑到肿瘤微环境的复杂性,TRIM65是否参与HCC的发病机制仍有待确定。因此,使用Cre/loxp系统在肝细胞中产生了条件敲除Trim65表达(cKO)的小鼠。研究人员首先通过杂交获得了基因纯合的后代。Trim65 cKO组与无Trim65 cKO组小鼠肝脏在形态学和组织学上无差异,免疫组织化学染色显示其具有相似的正常增殖能力。与Trim65fl/fl相比,Trim65fl/fl;Alb-Cre对肝脏重量和肝体重比几乎没有影响。此外,血浆丙氨酸转氨酶(ALT)和天冬氨酸转氨酶(AST)水平相似。所有这些数据表明,在肝细胞中Trim65 cKO不会对正常的肝脏结构和功能产生影响。
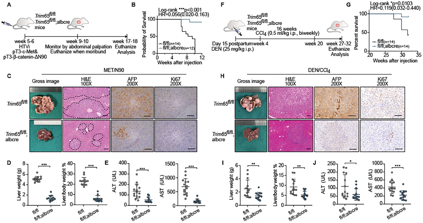
随后,研究人员通过水动力学尾静脉注射(HTVi)构建了原位肝癌模型。生存分析表明,Trim65的表达导致了较差的预后,意味着更严重的肿瘤负荷。特别是,Trim65fl/fl小鼠的肝脏表现出实质性的多灶性病变,包括多个肿瘤结节,甚至在晚期出现瘤内出血和充满胆汁的囊泡,而Trim65 cKO小鼠的肝脏表现出轻度的局灶性病变。此外,Trim65 cKO组的甲胎蛋白(AFP)、丙氨酸转氨酶(ALT)和天冬氨酸转氨酶(AST)显著降低,肝脏重量和肝体质量比明显降低,表明Trim65存在时肝脏损伤更严重。为了验证Trim65在体内的致癌作用,研究人员通过腹腔注射二乙基亚硝胺(DEN)和四氯化碳(CCl4)建立了另一种肝癌模型(DEN/CCl4)。与此一致,Trim65 cKO小鼠的生存期显著延长,肝癌抑制率显著降低,裸鼠肿瘤数量减少,并消除了DEN/CCl4诱导的恶性增殖。另外,Trim65 cKO小鼠的肝功能显著改善,表现为AFP, ALT和AST水平的降低。综上所述,Trim65促进了MET/N90或DEN/CCl4诱导的HCC肿瘤发生,可能是一个有前景的HCC治疗靶点。

TRIM65在肝癌小鼠模型中发挥致癌作用
研究小结
04
综上所述,本研究证明了TRIM65作为一个中心癌基因,通过激活YAP1和上调UDP-GlcNAc和FFA水平,从而促进肝癌的肿瘤免疫抑制微环境。(转化医学网360zhyx.com)
参考资料:
https://onlinelibrary.wiley.com/doi/full/10.1002/advs.202402578
【关于投稿】
转化医学网(360zhyx.com)是转化医学核心门户,旨在推动基础研究、临床诊疗和产业的发展,核心内容涵盖组学、检验、免疫、肿瘤、心血管、糖尿病等。如您有最新的研究内容发表,欢迎联系我们进行免费报道(公众号菜单栏-在线客服联系),我们的理念:内容创造价值,转化铸就未来!
转化医学网(360zhyx.com)发布的文章旨在介绍前沿医学研究进展,不能作为治疗方案使用;如需获得健康指导,请至正规医院就诊。
腾讯登录
还没有人评论,赶快抢个沙发