迎难而上!同济大学医学院:揭示“最毒乳腺癌”潜在下游靶点
| 导读 | 紫杉醇(Paclitaxel, PTX)耐药是导致“最毒乳腺癌”—三阴性乳腺癌(triple negative breast cancer, TNBC)预后不良的重要因素,迫切需要寻找新的联合治疗靶点。 |
6月26日,同济大学医学院研究人员在期刊《Journal of Experimental & Clinical Cancer Research》上发表了题为“Neddylation activated TRIM25 desensitizes triple-negative breast cancer to paclitaxel via TFEB-mediated autophagy”的研究论文,本研究中,研究人员发现NAE-UBC12-TRIM25-TFEB-自噬轴是调节化疗耐药型三阴性乳腺癌中自噬相关基因转录的新型机制,对于缓解PTX耐药性至关重要。TRIM25可能是治疗化疗耐药型三阴性乳腺癌的潜在下游靶点。

https://jeccr.biomedcentral.com/articles/10.1186/s13046-024-03085-w#auth-Lin-Fang-Aff1
研究背景
01
三阴性乳腺癌是指缺乏雌激素受体、孕激素受体和人表皮生长因子受体-2表达的乳腺癌。TNBC是预后最差的亚型,对妇女健康构成重大威胁。目前,由于其独特的分子亚型和缺乏有效的靶点,化疗和手术是治疗TNBC的主要手段。然而,化疗耐药的发展和低有效率(10-15%)经常阻碍治疗的成功。因此,寻找新的化疗增敏靶点具有重要意义。
自噬是一种高度保守的真核生物过程,与TNBC进展和化疗耐药密切相关。肿瘤细胞中的自噬体吞噬受损的细胞器,并与溶酶体融合,促进蛋白质回收,有助于在恶性条件下生存。TNBC细胞的自噬水平高于其他亚型。先前的研究表明,抑制自噬可恢复TNBC细胞对化疗的敏感性。因此,自噬是治疗TNBC的潜在靶点。转录因子TFEB在调节自噬-溶酶体系统方面发挥着关键作用。TFEB与肿瘤进展有关,通过调节自噬溶酶体系统,甚至在不依赖自噬的情况下,促进各种癌症表型。在营养丰富的状态下,TFEB会发生高度磷酸化修饰,磷酸化的氨基酸序列被13-3-3蛋白识别,导致其在细胞质中被隔离。当外部条件发生变化,比如寒冷、饥饿或脂多糖(LPS)处理时,TFEB会迅速去磷酸化并转移到细胞核内以响应这些刺激。然而,关于TFEB的其他翻译后修饰(PTM)的调节作用还有很多未知之处。
研究进展
02
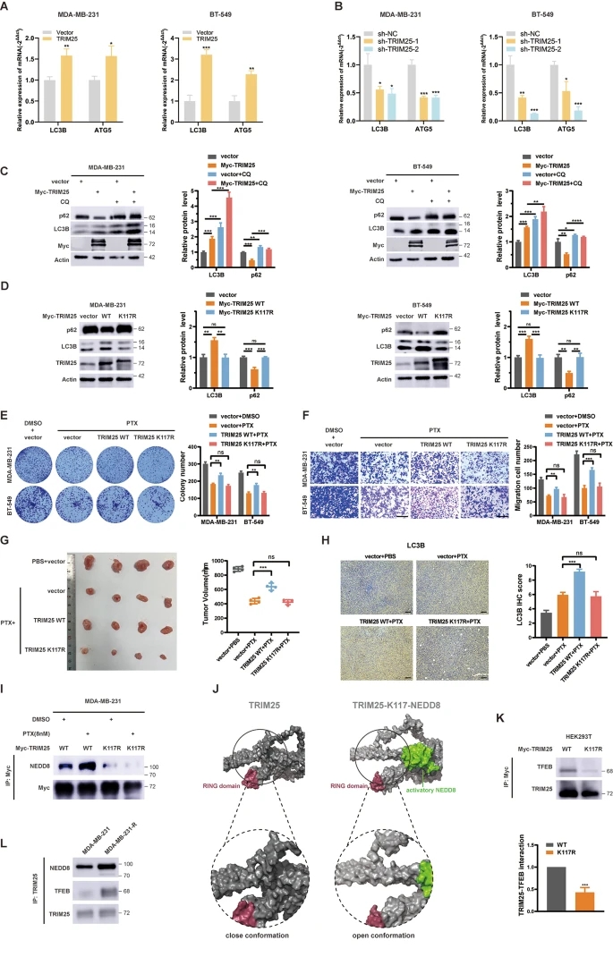
由于较少的研究表明TRIM25与自噬之间存在直接关系,研究人员首先在TCGA数据库中分析了两者之间的相关性。研究人员观察到TRIM25的表达与ATG5、ATG7和Atg12等自噬相关基因呈正相关。此外,这些基因由TFEB调控,在乳腺癌中与不良预后相关。通过RT-PCR检测,研究人员发现TRIM25过表达增加了ATG5和LC3B的转录,而敲低TRIM25则抑制了它们的转录。免疫印迹试验结果也表明,TRIM25过表达激活了自噬流。然而,与转染野生型TRIM25质粒相比,转染TRIM25 K117R突变质粒后未观察到明显的自噬流激活。此外,在MDC染色后未观察到TRIM25 K117R过表达引起的自噬小体形成增加。克隆形成、细胞迁移实验和异种移植肿瘤模型表明,在体外和体内,野生型TRIM25促进了PTX化疗耐药的TNBC,而TRIM25 K117R过表达则没有影响。IHC分析显示,在过表达野生型TRIM25的小鼠移植组织中,LC3B蛋白的丰度增加,但在过表达TRIM25 K117R的小鼠移植组织中未观察到显著变化。这些结果表明,TRIM25通过促进自噬降低TNBC化疗敏感性,而酰基化对于TRIM25的激活至关重要。有趣的是,研究人员还观察到,在反复低剂量PTX刺激下,野生型MDA-MB-231细胞的TRIM25酰基化水平增加,而TRIM25 K117R突变细胞的TRIM25酰基化水平未见显著变化,这可能代表PTX诱导自噬的另一种潜在机制。

拟素化对于TRIM25激活和自噬调节是必需的
研究结论
03
综上,PTX耐药型三阴性乳腺癌中存在拟素化激活。通过改变 TRIM25 的蛋白质构象,拟素化增强了其与大分子底物的结合。激活的 TRIM25 促进 TFEB 的 K63-连接的泛素化和核转位。由 UBC12/TRIM25/TFEB 轴介导的自噬基因转录激活降低了TNBC 对 PTX 的敏感性。TRIM25可能是治疗化疗耐药型三阴性乳腺癌的潜在下游靶点。(转化医学网360zhyx.com)
参考资料:
https://jeccr.biomedcentral.com/articles/10.1186/s13046-024-03085-w#auth-Lin-Fang-Aff1
腾讯登录
还没有人评论,赶快抢个沙发