【STTT】北京大学合作发文:转移性食管鳞癌治疗新策略
| 导读 | 表皮生长因子受体(EGFR)在大多数食管鳞状细胞癌(ESCC)患者中过表达,但抗EGFR治疗提供的生存益处有限。 |
6月28日,北京大学联合首都医科大学研究人员在期刊《Signal Transduction and Targeted Therapy》上发表了题为“Clinical efficacy and identification of factors confer resistance to afatinib (tyrosine kinase inhibitor) in EGFR-overexpressing esophageal squamous cell carcinoma”的研究论文,研究人员发现高NTRK2表达通过MAPK/ERK通路导致阿法替尼耐药,与EGFR表达水平无关。此外,阿法替尼与TrkB抑制剂联合使用在阿法替尼耐药模型中显示出协同抑制作用。这些发现可能为阐明阿法替尼耐药的分子机制提供新的见解,并表明阿法替尼是治疗转移性食管鳞状细胞癌的重要治疗策略。

https://www.nature.com/articles/s41392-024-01875-4#Sec9
研究背景
01
食管鳞状细胞癌(ESCC)是全球最常见的癌症相关死亡原因之一。近几十年来,转移性ESCC患者的治疗选择有限,这些患者的5年生存率< 5%。与传统化疗联合,免疫治疗作为一线治疗已显示出良好的疗效;然而,二线治疗的选择很少。因此,仍然迫切需要探索转移性ESCC的候选治疗策略。
表皮生长因子受体(EGFR)是ErbB受体酪氨酸激酶(RTKs)家族的一员。在与其配体结合后,EGFR经历一个同二聚化或异二聚化的过程,随后是自磷酸化。这反过来又触发一些下游效应物,如丝裂原活化蛋白激酶(MAPK)/细胞外信号调节激酶(ERK)和磷脂酰肌醇3-激酶(PI3K)/蛋白激酶B (AKT)信号级联,它们在调节细胞增殖和存活中起重要作用。EGFR过表达在50%-70%的ESCC患者中被观察到,并且与肿瘤侵袭和较差的生存率相关,这为ESCC抗EGFR治疗提供了依据。
研究进展
02
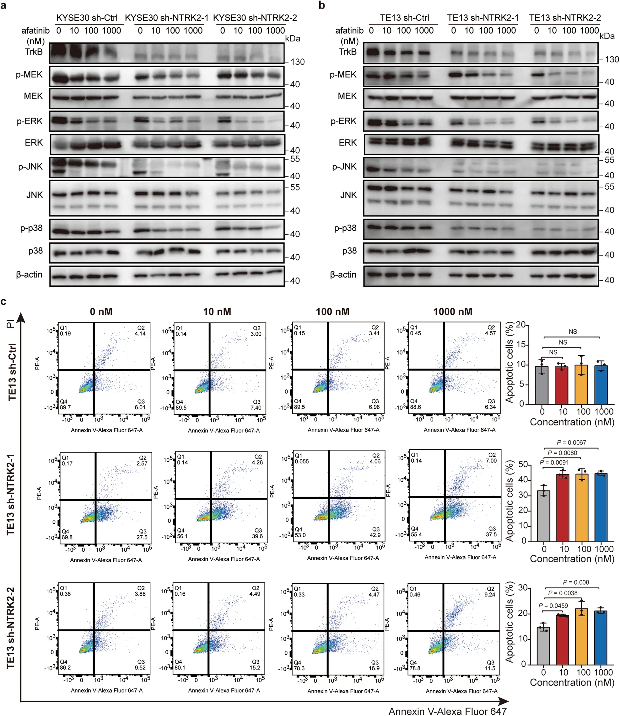
为了确定低表达NTRK2如何赋予ESCC细胞对阿法替尼的敏感性,研究人员分析了细胞周期、凋亡和关键信号通路的改变情况。细胞周期分析显示,阿法替尼在sh-Ctrl或sh-NTRK2 TE13细胞中未引起G0/G1期停滞,而在sh-NTRK2 TE1细胞中则有明显的G0/G1期停滞。此外,研究人员研究了TE13和TE1细胞系的凋亡情况。在NTRK2被抑制的TE13和TE1细胞中,在10 nM和100 nM浓度下检测到了广泛的凋亡,而在sh-Ctrl表达的TE13和TE1细胞中,在1000 nM浓度下仅观察到轻微的凋亡诱导。完全抑制细胞周期停滞和凋亡所需的浓度显著低于高表达NTRK2的细胞。
研究人员还分析了MAPK通路中关键分子的表达模式,该通路在患者对阿法替尼的治疗响应中起着关键作用,如上所述。与这些发现一致的是,在KYSE30和TE13细胞中,低浓度阿法替尼治疗后,磷酸化MEK(p-MEK)、ERK(p-ERK)、JNK(p-JNK)和p38(p-p38)的表达显著受到NTRK2敲低的影响。同样,在低浓度阿法替尼存在的情况下,NTRK2抑制降低了TE1细胞中p-MEK、p-ERK、p-JNK和p-p38的水平。上述数据表明,NTRK2可能通过介导MAPK/ERK信号通路的激活而对阿法替尼产生耐药作用。

NTRK2敲低可通过MAPK/ERK信号通路增强阿法替尼的疗效
研究结论
03
总之,阿法替尼在EGFR过表达的转移性ESCC患者中显示出有希望的效果,其不良事件是可控的。此外,研究表明,NTRK2的高表达通过MAPK/ERK途径导致阿法替尼耐药,不依赖于EGFR的表达水平。另外,阿法替尼和TrkB抑制剂联合给药对阿法替尼耐药模型显示出协同抑制作用。这些发现可能对导致阿法替尼耐药的分子因素提供了新的见解,并表明阿法替尼是转移性ESCC的重要治疗策略。值得注意的是,改进患者选择和实施合理的靶向治疗可能会进一步提高转移性ESCC患者的生存结果。(转化医学网360zhyx.com)
参考资料:
https://www.nature.com/articles/s41392-024-01875-4#Sec9
腾讯登录
还没有人评论,赶快抢个沙发