新视角!浙江大学发文:发现肝癌治疗潜在药物靶点
| 导读 | RNF214是一种未被充分研究的泛素连接酶,对其生物学功能或蛋白质底物知之甚少。 |
6月11日,浙江大学研究团队在期刊《Nature Communications》上发表了题为“The RNF214-TEAD-YAP signaling axis promotes hepatocellular carcinoma progression via TEAD ubiquitylation”的研究论文,研究数据揭示了RNF214是Hippo信号通路中的关键组分,并形成了RNF214-TEAD-YAP的信号转导轴,这表明RNF214是肝癌的致癌基因,可能是肝癌治疗的潜在药物靶点。

https://www.nature.com/articles/s41467-024-49045-y#Sec9
研究背景
01
泛素是一种可以与蛋白质底物共价结合的小型信号蛋白。这一过程被称为泛素化或泛素化修饰,是真核生物中最主要的蛋白质翻译后修饰之一。泛素化反应依次由泛素激活酶(E1)、泛素共价连接酶(E2)和泛素连接酶(E3)催化。到目前为止,已在人类中检测到至少43948个泛素化位点,涉及14692种泛素化蛋白质,这表明泛素化与复杂的生物学过程有关。
泛素化是一个非常特异的过程,底物特异性主要由泛素连接酶决定。人类基因组编码超过600种泛素连接酶,它们含有RING指或HECT结构域。这些酶可以对许多人类蛋白质进行泛素化修饰,其中包括各种信号通路的组分。
研究进展
02
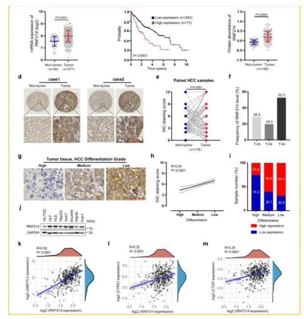
研究人员采用免疫组织化学(IHC)方法比较了浙江省人民医院176对肝癌组织样本和癌旁组织样本中RNF214的表达水平,发现在92对样本中,RNF214在肿瘤组织中过表达,占52.3%,这意味着超过一半的肝癌患者的肿瘤组织中RNF214蛋白水平上调。同时,研究人员根据IHC结果分析了275例肝癌患者中RNF214表达水平与不同分化程度之间的相关性,发现超过一半的中等或低分化程度的病例(IHC评分≥6)显示RNF214高表达(R值为0.26),这表明RNF214可能参与了肝癌的恶性进程。基于RNF214表达与Edmonson-Steiner分级(肝癌另一个重要的预后指标)之间的相关性也获得了类似的结果。在这种情况下,III级和IV级的患者中分别有79.6%和43.3%的患者RNF214表达水平较高(IHC评分≥6)。此外,研究人员观察到RNF214蛋白水平与真正的肝癌生物标志物甲胎蛋白(AFP)的血清表达水平密切相关。为了进一步巩固临床分析,研究人员采用蛋白质印迹法对HCC细胞系中的RNF214表达情况进行了测量,并注意到在考察的7种HCC细胞系中,RNF214蛋白水平均高于正常肝细胞系HL7702。
然后,研究人员研究了RNF214与肝癌样本中Hippo信号通路调控的基因表达之间的相关性。通过TCGA队列的斯皮尔曼等级相关分析,研究人员观察到RNF214与YAP/TAZ-TEAD靶基因(如AMOTL2、CTGF、CYR61、ANKRD1、AXL、BCL2、CCND1和CDH2)呈正相关。此外,RNF214的表达与YAP和TAZ的表达以及TEAD1至TEAD4的表达呈正相关。
总之,这些数据表明RNF214可能是一个关键的致癌基因,与增强YAP/TAZ-TEAD转录活性有关,从而促进HCC肿瘤的发生。
RNF214 的过度表达与 HCC 的预后不良相关
研究结论
03
Hippo通路与肿瘤的发生有关,MST1/2和LATS1/2激酶是肿瘤抑制基因,而YAP/TAZ和TEADs是癌基因。YAP和TEADs已被认为是肿瘤治疗中有前景的治疗靶点。事实上,作为抗癌药物,干扰TEADs和YAP之间相互作用的小分子抑制剂正在开发中。通过结合临床数据和生物分析,研究人员证明了RNF214是HCC的癌基因,也是YAP-TEAD转录复合物的重要调节因子。因此,将RNF214添加到YAP-TEAD轴上,可以为开发独特的抗癌工具提供有希望的视角,通过管理TEAD和YAP/TAZ复合物的转录活性,特别是通过杀死HCC细胞来实现。(转化医学网360zhyx.com)
参考资料:
https://www.nature.com/articles/s41467-024-49045-y#Sec9
腾讯登录
还没有人评论,赶快抢个沙发