最新!上海交大合作发文:发现胶质瘤潜在治疗策略
| 导读 | 驱动胶质瘤进展的因素仍然知之甚少。 |
6月3日,上海交大与美国西北大学研究团队合作在期刊《Advanced Science》上发表了题为“TRIM24 Cooperates with Ras Mutation to Drive Glioma Progression through snoRNA Recruitment of PHAX and DNA-PKcs”的研究论文,本研究中,表观遗传调节剂TRIM24被确定为胶质瘤进展的驱动因素,其中TRIM24过表达促进HRasV12间变性星形细胞瘤(AA)进展为上皮样GBM (p-GBM)样肿瘤。TRIM24与HRasV12共转染还可诱导肿瘤蛋白p53基因(TP53)敲低的人神经干细胞(hNSCs)发生ep - gbm样转化。此外,TRIM24在临床Ep-GBM标本中高表达。这些发现为研究Ep-GBM样转化的表观遗传调控提供了新的见解,并为Ep-GBM患者提供了潜在的治疗策略。

https://onlinelibrary.wiley.com/doi/full/10.1002/advs.202400023
研究背景
01
胶质瘤是成人最常见的恶性原发性颅内肿瘤,预后不佳且治疗选择有限。对基因组、表观遗传组和蛋白质组景观以及单细胞RNA测序的综合分析已经识别出多个具有潜在预后或预测意义的分子亚型。然而,由于胶质瘤进展的普遍问题,预后仍然不佳。
胶质瘤进展受遗传和非遗传因素的相互作用控制。在遗传因素中,MAPK/PI3K信号通路失调、EGFR扩增和TGF-β/NF-κB激活已被证明参与胶质瘤进展和肿瘤异质性。哈维·拉特肉瘤病毒癌基因同源物(HRas)是RAS蛋白家族的成员,在胶质母细胞瘤(GBM)中高度激活。HRasV12突变与肿瘤蛋白p53基因(TP53)突变或其他基因突变的组合可诱导高度异质性脑肿瘤;然而,其潜在机制尚不清楚。
在表观遗传调控因子中,组蛋白阅读器是一类具有结构域的蛋白质,它们能够“阅读”组蛋白修饰并选择性地与特定的组蛋白翻译后修饰(PTMs)结合。TRIM24,又称TIFα,是TRIM家族的成员,通过组合式植物同源结构域(PHD)和溴结构域(BRD)结合特定的组蛋白PTM标志(H3K4me0/H3K23ac)。TRIM24已被证明在乳腺癌、前列腺癌和胃癌等多种人类癌症中异常表达和激活。此外,TRIM24还被发现在表皮生长因子受体(EGFR)驱动的胶质母细胞瘤(GBM)肿瘤发生中作为STAT3的转录共激活因子发挥作用,不仅通过激活Sox2表达促进胶质瘤干细胞(GSCs)的自我更新能力和侵袭性生长,而且还作为p53的泛素连接酶(E3 ubiquitin ligase)靶标导致其降解,并且是巨噬细胞极化的必需因子。条件性过表达TRIM24在小鼠乳腺上皮细胞中可诱导自发性发生乳腺间叶化癌。然而,TRIM24在胶质瘤进展和异质性中的作用需要进一步研究。
研究进展
02
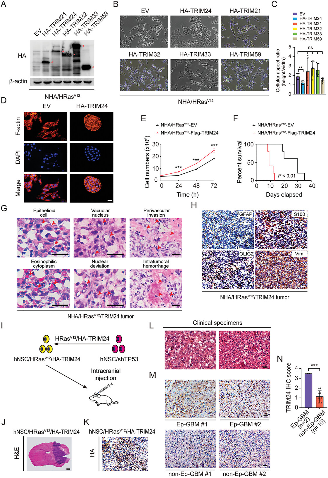
为了筛选可能作为胶质瘤进展的表观遗传调节因子的TRIM蛋白,研究人员过表达了一组TRIM家族蛋白。经过药物筛选后,只有TRIM24过表达的NHA/HRasV12细胞的形态发生了变化,表现为更像上皮样的细胞。研究人员用鬼笔环肽对细胞骨架进行染色进一步显示,细胞突起消失,而细胞体变成了扁平且不规则的多边形形状。分裂后,NHA/HRasV12/TRIM24细胞倾向于聚集在一起而不是分散,而TRIM24的异位表达促进了细胞增殖。为了研究TRIM24过表达是否能特异性地诱导NHA/HRasV12细胞发生转化,研究人员对NHAs细胞进行了TRIM24过表达处理,但未观察到明显的细胞形态变化。
为了进一步研究在体内是否存在异位 TRIM24表达能够驱动AA细胞向Ep-GBM样转化,研究人员采用立体定向注射法将NHA/HRasV12/TRIM24或NHA/HRasV12/EV对照细胞注射到小鼠脑中。研究人员进一步利用免疫组织化学(IHC)分析比较了两例临床Ep-GBM和十例临床非Ep-GBM样本中的TRIM24表达水平。如图1L-N所示,Ep-GBM肿瘤的TRIM24表达显著高于非Ep-GBM肿瘤。综上所述,数据表明,表观遗传调节因子TRIM24可以作为Ep-GBM样肿瘤转化的驱动因子和胶质瘤进展的调节因子。

图1:TRIM24的异位表达驱动HRasV12间变性星形细胞瘤的ep - gbm样转化
研究结论
03
总之,这项研究揭示了表观遗传因子TRIM24在胶质瘤进展和Ep-GBM样转化中的新作用。该研究还揭示了TRIM24通过HRasV12激活的PHAX和Ku依赖的DNA-PKcs与snoRNA结合的新功能。在这里描述的细胞和小鼠模型将有助于进一步研究Ep-GBM的病理生理学和治疗效果。这项研究的结果可能为更好地理解GBM异质性和Ep-GBM进展提供新的见解,从而推进临床治疗策略的发展。(转化医学网360zhyx.com)
参考资料:
https://onlinelibrary.wiley.com/doi/full/10.1002/advs.202400023
注:本文旨在介绍医学研究进展,不能作为治疗方案参考。如需获得健康指导,请至正规医院就诊。
腾讯登录
还没有人评论,赶快抢个沙发