联合应用!南京大学医学院:揭示肝癌治疗有效新策略
| 导读 | 肝细胞癌(HCC)是一种预后不良的致命恶性肿瘤,缺乏有效的临床干预。DCAF1在调控细胞生长和增殖方面发挥着重要作用,并参与多种恶性肿瘤的进展。然而,DCAF1在HCC发生中的作用及其潜在机制尚不清楚。 |
5月6日,南京大学医学院附属鼓楼医院研究人员在期刊《Journal of Experimental & Clinical Cancer Research》上发表了题为“DCAF1 interacts with PARD3 to promote hepatocellular carcinoma progression and metastasis by activating the Akt signaling pathway”的研究论文,本研究中,研究人员发现在HCC中,DCAF1的表达显著上调,与患者的不良预后相关。敲低DCAF1可抑制肿瘤的增殖和转移,促进肿瘤细胞凋亡,而过表达DCAF1则产生相反的效果。机制上,DCAF1可通过与PARD3结合并增强其表达来激活AKT信号通路。本研究还发现,DCAB1与AKT抑制剂联合应用能显著抑制皮下异种移植瘤的生长。

https://jeccr.biomedcentral.com/articles/10.1186/s13046-024-03055-2#Sec29
研究背景
01
肝癌是致死率最高的恶性肿瘤之一,5年生存率仅为21%。肝细胞癌(HCC)是肝癌最常见的类型,约占总病例数的90%。尽管临床治疗不断更新,但HCC患者的整体生存率并未明显改善。有必要寻找新的分子机制,以促进HCC的精准治疗。
DDB1-CUL4相关因子(DCAFs)是CRL4(一种E3泛素连接酶)的底物受体,含有超过100个成员。DDB1-CUL4相关因子1(DCAF1)最初被发现是HIV-1 Vpr结合蛋白(VprBP),属于DCAFs,参与各种生理和病理过程,包括细胞生长和增殖、病毒复制和转录抑制。据报道,DCAFs与多种恶性肿瘤有关。例如,DCAF3可促进乳腺癌的转移,DCAF13可促进头颈部鳞状细胞癌的细胞增殖和生长。此外,DCAF1与多种恶性肿瘤有关,包括卵巢癌、结肠癌和前列腺癌。然而,DCAF1在HCC中的功能作用仍不清楚。
研究进展
02
既往研究已经证明,Akt信号通路在调控肿瘤细胞增殖和侵袭方面起着至关重要的作用。为了研究Akt激活在DCAF1-介导的HCC进展中的作用,研究人员用Akt激活剂SC79或抑制剂MK2206处理HCC细胞。Akt激活剂增加了Akt的磷酸化程度,部分缓解了DCAF1敲除导致的Hep3B和SMMC-7721细胞增殖率降低。此外,在HepG2细胞中预先使用Akt抑制剂降低了Akt的磷酸化程度,部分抑制了DCAF1-介导的细胞增殖。侵袭实验和伤口愈合实验表明,在转染DCAF1-shRNA的Hep3B和SMMC-7721细胞中,Akt激活剂增强了HCC细胞的迁移和侵袭能力,而Akt抑制剂抑制了HepG2细胞中过表达DCAF1的细胞迁移和侵袭。这些发现提供了证据,表明Akt信号通路参与了DCAF1-介导的HCC细胞增殖和转移。
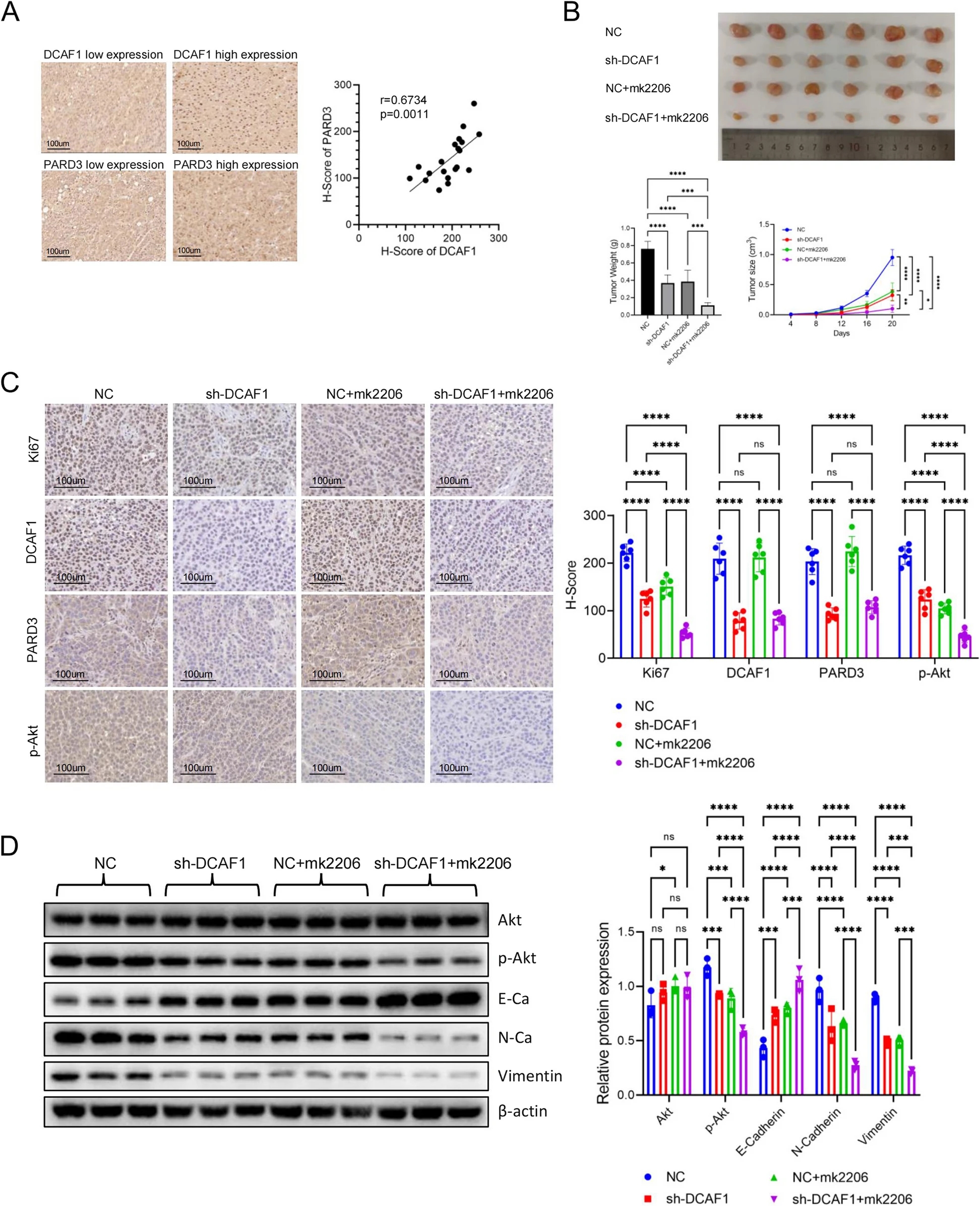
研究人员对20例HCC患者的肿瘤组织中DCAF1和PARD3的表达水平进行了IHC检测。结果显示,DCAF1和PARD3表达呈显著正相关。此外,研究人员构建了皮下肿瘤模型,以研究Akt抑制剂联合DCAF1敲除对肿瘤的抑制作用。并将敲除DCAF1的Hep3B细胞、Akt抑制剂处理的Hep3B细胞或两者联合移植到裸鼠体内,记录各组肿瘤重量和大小。然后通过IHC检测Ki67、DCAF1、PARD3和p-Akt的表达,并计算H-Score。结果表明,抑制DCAF1和使用Akt抑制剂均可有效抑制肿瘤生长,两者的联合应用可协同抑制肿瘤生长。此外,研究人员还采用蛋白质印迹法评估异种移植物中Akt、p-Akt和上皮间质转化(EMT)标志物的蛋白表达。结果显示,DCAF1敲除和Akt抑制剂均可降低神经型钙黏附蛋白和波形蛋白的表达,并增加上皮细胞钙黏蛋白的表达。将Akt抑制剂与DCAF1敲低相结合进一步降低了间充质标记物的水平,表明对EMT的抑制作用更强。这些结果表明,DCAF1/PARD3/Akt轴可能为HCC提供了一种潜在有效的治疗策略。

将DCAF1敲低与Akt抑制剂联合应用可协同抑制肿瘤生长
研究结论
03
总的来说,本研究发现,DCAF1可以通过与PARD3结合并增强其表达来激活Akt信号通路,从而促进HCC进展。本研究表明,DCAF1在HCC发展中发挥着关键作用,DCAF1/PARD3/Akt轴可能是治疗HCC的一种潜在有效的治疗策略。(转化医学网360zhyx.com)
参考资料:
https://jeccr.biomedcentral.com/articles/10.1186/s13046-024-03055-2#Sec29
注:本文旨在介绍医学研究进展,不能作为治疗方案参考。如需获得健康指导,请至正规医院就诊。
腾讯登录
还没有人评论,赶快抢个沙发