首次!中国医科大学发文:揭示胶质母细胞瘤治疗新靶点
| 导读 | 胶质母细胞瘤(GBM)是成人最常见和致死性最高的原发性脑肿瘤,尽管其发病率低于其他系统性恶性肿瘤,但预后极差。 |
4月18日,中国医科大学研究人员在期刊《Journal of Experimental & Clinical Cancer Research》发表了研究论文,题为“PRMT6-mediated transcriptional activation of ythdf2 promotes glioblastoma migration, invasion, and emt via the wnt–β-catenin pathway”。本研究结果表明,PRMT6-YTHDF2-Wnt-β-Catenin轴在体内外促进GBM迁移、侵袭和上皮细胞-间充质转化(EMT),可能作为GBM的治疗靶点。

https://jeccr.biomedcentral.com/articles/10.1186/s13046-024-03038-3#Sec32
研究背景
01
神经胶质瘤是中枢神经系统最常见的恶性肿瘤。尽管治疗方法取得了显著进展,但神经胶质瘤,尤其是多形性胶质母细胞瘤的预后仍然较差,中位生存期仅为12-15个月。胶质母细胞瘤浸润周围的正常脑组织,使得手术切除和预防复发具有挑战性。目前,各种分子标志物,包括异柠檬酸脱氢酶1(IDH1)、O6-甲基鸟嘌呤-DNA甲基转移酶(MGMT)和表皮生长因子受体(EGFR),被临床用于评估预后和药物敏感性。尽管许多以前的研究已经描述了神经胶质瘤侵袭性生长的分子机制,但驱动其浸润性生长的关键分子机制仍不清楚。
基因和蛋白质表达调控的研究一直是胶质瘤研究的重点,除了传统的转录表达调控外,表观遗传学调控也越来越受到重视,其中蛋白质精氨酸甲基化是一种广泛存在的翻译后修饰,在各种病理生理过程和疾病中发挥着重要作用。蛋白质精氨酸甲基转移酶6(PRMT6)属于I型PRMT酶家族,其基因位于第1染色体上,编码一种含有PRMT酶常见催化核心序列的蛋白质。研究表明PRMT6是缺氧的新靶点,在肿瘤的有氧糖酵解(瓦氏效应)过程中发挥重要作用。PRMT6还可以通过组蛋白H3R2me2a的甲基化修饰阻碍DNA甲基转移酶DNMT1的辅助因子UHRF1向染色质的招募,从而影响DNA的甲基化,引起肿瘤细胞普遍的DNA低甲基化状态,可见PRMT6具有广泛的重要功能,但其在癌症中的生物学意义尚不明确。
研究进展
02
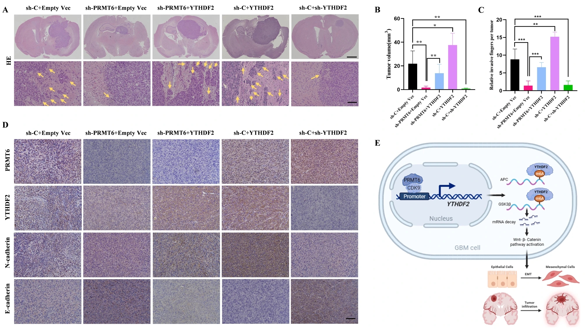
在本研究中,研究人员首次证明了在胶质瘤细胞中YTHDF2结合m6A修饰的APC和GSK3β mRNA,促进其降解,从而激活Wnt-β-Catenin通路。此外,研究人员还表明PRMT6和YTHDF2对胶质瘤迁移、侵袭和EMT的影响取决于Wnt-β-Catenin通路的激活。虽然本研究没有探讨PRMT6对胶质瘤细胞中m6A修饰的整体影响,但研究人员发现PRMT6影响APC和GSK3β mRNA的m6A修饰,因为过表达PRMT6降低了这些mRNA的m6A水平。这将蛋白质甲基化修饰与RNA甲基化机制联系起来,为胶质瘤发展和进展的表观遗传调控提供了新的见解。总之,本研究证实了PRMT6作为转录因子的辅因子,与CDK9合作促进YTHDF2表达,从而抑制YTHDF2靶基因APC和GSK3β的表达,并激活Wnt-β-Catenin通路。这些发现揭示了PRMT6-YTHDF2-Wnt-β-Catenin轴在GBM恶性表型中的作用,为GBM治疗提供了潜在的有效治疗靶点。

PRMT6通过YTHDF2促进同种异种胶质瘤侵袭性生长和EMT
研究结论
03
本研究阐明了PRMT6通过YTDHF2的转录上调激活Wnt-β-Catenin通路,强调了PRMT6- ythdf2 -Wnt-β-Catenin轴在体外和体内环境中促进GBM的迁移,侵袭和EMT的重要性。此外,它还证明了PRMT6小分子抑制剂在体外抑制这些恶性特征的有效性。本研究将蛋白质甲基化和RNA甲基化机制联系起来,为探索GBM发病和进展中的表观遗传调控提供了新的视角。(转化医学网360zhyx.com)
参考资料:
https://jeccr.biomedcentral.com/articles/10.1186/s13046-024-03038-3#Sec32
注:本文旨在介绍医学研究进展,不能作为治疗方案参考。如需获得健康指导,请至正规医院就诊。
腾讯登录
还没有人评论,赶快抢个沙发