“组合拳”!浙江大学陈高团队发现胶质瘤治疗新策略
| 导读 | 越来越多的证据表明,放疗引起的肿瘤微环境的改变与胶质瘤的复发密切相关。然而,这种辐射诱导的变化参与肿瘤再生的机制尚未得到充分研究。 |
近日,浙江大学陈高研究团队在期刊《Advanced Science》上发表了题为“Radiotherapy-Induced Astrocyte Senescence Promotes an Immunosuppressive Microenvironment in Glioblastoma to Facilitate Tumor Regrowth”的研究论文,本研究探讨了脑照射诱导的非肿瘤性脑细胞衰老如何促进胶质瘤进展。研究人员观察到,衰老的脑细胞通过增强胶质母细胞瘤中髓系炎症细胞的外周募集来促进肿瘤再生。此外,研究人员发现星形胶质细胞是最易衰老的细胞之一,它们通过衰老相关的分泌表型促进胶质瘤细胞的趋化因子分泌。这些结果提示了衰老的星形胶质细胞在受照射的胶质瘤微环境中的促肿瘤作用,并强调了衰老溶解剂对增强胶质瘤放疗疗效的转化相关性。

https://onlinelibrary.wiley.com/doi/full/10.1002/advs.202304609
研究背景
01
在成人中,胶质母细胞瘤(GBM)是最致命的原发性脑肿瘤类型。该肿瘤对术后治疗的反应,包括放疗(RT)联合替莫唑胺化疗,通常是短暂的,肿瘤总是在相对较短的时间内复发。大多数GBM复发病例发生在先前的RT域中,表现出更具侵袭性和治疗抗性的表型。研究一致报道,尽管肿瘤细胞存在固有的抵抗机制,但辐射诱导的肿瘤微环境变化可能在GBM再生模式中发挥重要作用。
电离辐射(IR)是一种广泛应用的癌症治疗方法,对肿瘤免疫微环境(TIME)具有双重作用。RT不仅可以清除残留的肿瘤细胞,还可以通过促进肿瘤抗原和免疫效应分子的释放,引发全身的抗肿瘤免疫反应。然而,它也促进肿瘤细胞的免疫逃避。RT通过增加多种免疫抑制因子和趋化因子的表达,诱导大量髓系炎性细胞向肿瘤残留区域迁移,从而加速血管重构和DNA损伤修复,促进肿瘤复发。
一种新的“组合拳”癌症治疗概念已经出现,即在传统治疗后,可以使用抗衰老药物作为针对TIS的辅助治疗。临床前研究报告,联合治疗是许多癌症类型的有效治疗策略。除了防止肿瘤复发和再进展外,选择性清除这些SnCs还可以减轻治疗引起的副作用。
研究进展
02
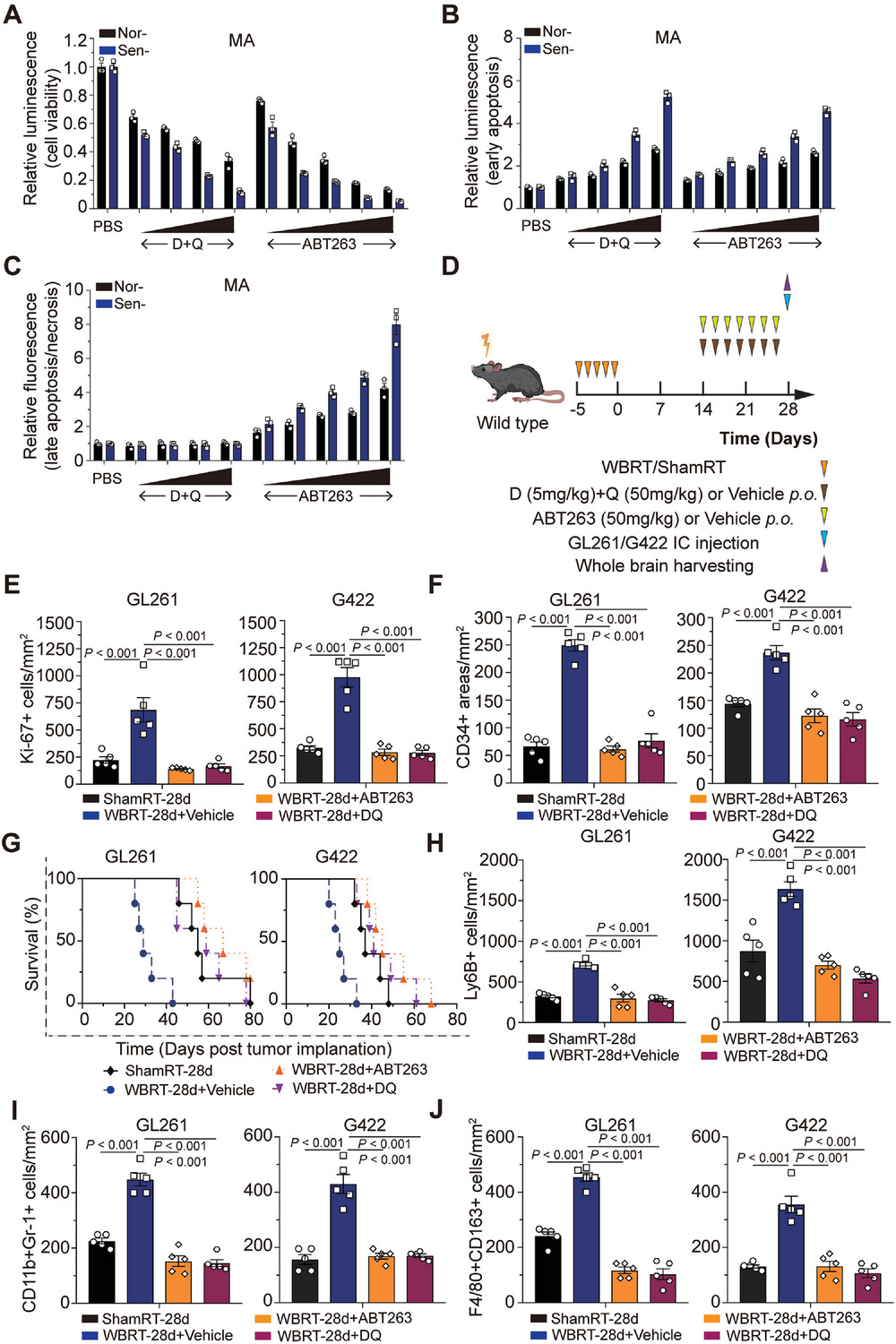
越来越多的证据支持SnCs之间存在异质性,需要高特异性的抗衰老药物来杀灭这些SnCs。在本研究中,研究人员评估了SNA中抗凋亡蛋白(BCL-2, BCL-xL, BCL-w和MCL-1)和促生存通路(PI3K-AKT信号通路)的水平。WB结果显示,BCL-2、BCL-w、BCL-xL和磷酸化AKT蛋白水平升高。因此,研究人员选择ABT263和D+Q进行后续研究。通过药物遗传或药物(ABT263或D+Q)途径选择性清除SnCs可以延长荷瘤小鼠的生存时间,并重塑TIME。有趣的是,D+Q主要诱导SNA的早期凋亡,而ABT263在处理24 小时后促进晚期凋亡或坏死。然而,受照或模拟受照的GBM细胞对抗衰老药物的反应因细胞类型而异。然而,辐照或模拟辐照的GBM细胞对抗衰老药物的反应因细胞类型而异。更重要的是,研究人员在这里报道的联合使用RT和抗衰老药物的疗效支持其在临床前的治疗考虑。然而,适当的剂量策略仍然是必要的,以维持联合治疗的疗效。

体内使用抗衰老药物清除衰老细胞,重塑肿瘤免疫微环境
研究结论
03
综上所述,研究人员认为IR诱导的SNA可能通过重塑TIME来促进GBM复发。机械上,来自SnAs的TNF-α通过激活c-Myc-Max复合物增加GBM细胞中CXCL1的产生。通过靶向抗凋亡蛋白或促生存途径清除这些SnCs可提高RT的治疗效果。(转化医学网360zhyx.com)
参考资料:
https://onlinelibrary.wiley.com/doi/full/10.1002/advs.202304609
注:本文旨在介绍医学研究进展,不能作为治疗方案参考。如需获得健康指导,请至正规医院就诊。
腾讯登录
还没有人评论,赶快抢个沙发