推荐活动

首次!浙江大学医学院周东辉团队揭示胃癌生长转移最新机制

首页 » 《转》译 2024-01-27 转化医学网 赞(6)
分享: 
导读
胃癌(GC)具有高死亡率和异质性,对人类构成了巨大威胁。

1月25日,浙江大学医学院周东辉团队在期刊《Journal of Experimental & Clinical Cancer Research》上在线发表题为“MAGOH promotes gastric cancer progression via hnRNPA1 expression inhibition-mediated RONΔ160/PI3K/AKT signaling pathway activation”的研究论文,研究结果首次展示了基于MAGOH-RONΔ160轴的GC生长和转移的新机制,这不仅揭示了恶性GC进展的分子机制,而且对未来潜在治疗靶点的开发具有重要的指导意义。

https://jeccr.biomedcentral.com/articles/10.1186/s13046-024-02946-8

研究背景

01

胃癌(GC)是全球造成人类死亡的主要恶性肿瘤之一,其在癌症中的发病率排名第五,死亡率排名第四。根治手术是治疗和延长生存期的最佳选择,但仍然需要各种围手术期或辅助治疗来提高IB期或更高癌症患者的生存率。由于胃癌的复杂分子机制,常常出现高异质性、远处转移和药物耐药等恶性结果,导致预后不佳。

国内外对胃癌的研究主要集中在信号通路和已知靶点的药物开发上。尽管通过阻断已知靶点在胃癌治疗方面取得了一定进展,但仍存在瓶颈,如针对靶点的药物较少,由于胃癌的高异质性而适用性有限。因此,迫切需要探索新的发病机制和潜在治疗靶点。

研究进展

02

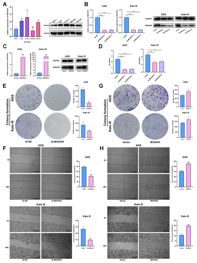
为了研究MAGOH对GC的恶性生物学行为的潜在调控作用,选取MAGOH高表达的AGS和Kato III细胞作为主要细胞系进行实验。然后,利用RNA干扰(RNAi)技术沉默AGS和Kato III细胞中的MAGOH表达,并通过转染MAGOH载体构建高表达MAGOH的细胞系。转染细胞系的沉默和过表达效率经过qRT‒PCR和WB分析进行检测。绝大部分后续体外实验所采用的是第一个MAGOH siRNA。CCK-8、EdU和克隆形成实验证实,MAGOH敲低抑制了GC细胞的增殖。

研究人员还发现,MAGOH的下调促进了凋亡。因为MAGOH的表达与GC患者的晚期肿瘤分期和丰富的肿瘤淋巴转移呈正相关,想确定MAGOH是否加速了GC细胞的迁移和侵袭。使用Transwell和划痕愈合实验评估了MAGOH对GC细胞转移的影响。结果显示,MAGOH表达的下调显著抑制了GC细胞的迁移和侵袭。MAGOH的过表达则产生了相反的效应。综上,数据表明,MAGOH促进了GC细胞在体外的增殖、迁移和侵袭,从而发挥了肿瘤促进作用。

研究结果

03

综上所述,研究结果首次展示了基于MAGOH-RONΔ160轴的GC生长和转移的新机制,这不仅揭示了恶性GC进展的分子机制,而且对未来潜在治疗靶点的开发具有重要的指导意义。(转化医学网360zhyx.com)

参考资料:

https://jeccr.biomedcentral.com/articles/10.1186/s13046-024-02946-8

注:本文旨在介绍医学研究进展,不能作为治疗方案参考。如需获得健康指导,请至正规医院就诊。

评论:
评 论
共有 0 条评论

    还没有人评论,赶快抢个沙发


Baidu
map