推荐活动

曹雪涛院士团队发文:揭示调节中性粒细胞功能和免疫反应中的作用机制

首页 » 《转》译 2024-01-08 转化医学网 赞(2)
分享: 
导读
粒细胞集落刺激因子 (G-CSF) 通过其受体 G-CSFR 可触发的紧急粒细胞生成和中性粒细胞动员对于抗菌先天防御至关重要。然而,对内在调节 G-CSFR 表达和中性粒细胞抗菌反应至关重要的表观遗传修饰剂在很大程度上仍不清楚。N6-甲基腺苷 (m6A) RNA 修饰和相关的去甲基化酶 alkB 同源物 5 (ALKBH5) 是免疫和炎症的关键表观遗传调节因子,但它们在中性粒细胞产生和动员中的作用尚不清楚。

近日,曹雪涛院士研究团队在《Cellular & Molecular Immunology》上发表研究成果“The RNA m6A demethylase ALKBH5 drives emergency granulopoiesis and neutrophil mobilization by upregulating G-CSFR expression”,研究定义了 ALKBH5 通过 m6A 去甲基化依赖性转录后调控内在驱动中性粒细胞产生和动员的新作用,表明中性粒细胞中的 m6A RNA 修饰是治疗细菌感染和中性粒细胞减少症的潜在靶点。

https://www.nature.com/articles/s41423-023-01115-9

研究背景

 01 

中性粒细胞是先天免疫细胞中最重要的群体之一,是宿主抵御入侵病原体(包括细菌)的第一道防线。在生理条件下,中性粒细胞通过正常的粒细胞生成产生并维持在骨髓中。在细菌感染期间或炎症条件下,造血系统利用以下四个连续的主要过程来快速增强先天性中性粒细胞反应:步骤1)正常粒细胞生成切换到称为“紧急粒细胞生成”的保护程序,以启动和加速骨髓中中性粒细胞的从头生成;步骤2)大量中性粒细胞从骨髓动员到外周血中;步骤3)循环中性粒细胞迁移到感染的远端部位;步骤4)中性粒细胞执行效应功能,例如抗菌功能。在控制不佳的全身性细菌感染中,中性粒细胞的需求量很大,并且由于其寿命短、大量耗竭和死亡,需要不断产生以防御宿主。因此,紧急粒细胞生成和中性粒细胞动员是有助于增强中性粒细胞扩增和先天免疫防御以保护宿主免受细菌感染的两个关键步骤。此外,中性粒细胞减少症已在化疗患者中广泛观察到,并且与临床疾病的风险较高有关。中性粒细胞减少症患者的严重感染通常是致命的,这突出表明需要更深入地了解中性粒细胞的产生和动员。

研究进展

 02 

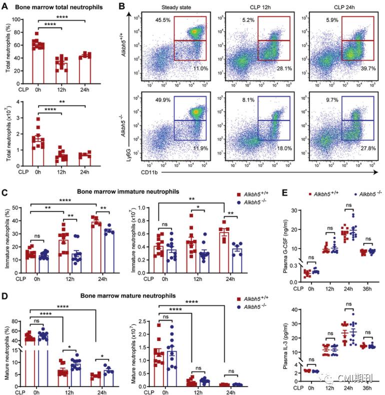
为了探索 ALKBH5 在中性粒细胞功能中的作用,研究团队使用盲肠结扎穿孔(CLP)诱导的多微生物败血症模型来模拟系统性细菌感染。分析了 ALKBH5 缺失对败血症小鼠骨髓中未成熟中性粒细胞产生的影响。结果显示,ALKBH5 对紧急粒细胞生成和中性粒细胞动员在细菌感染期间至关重要。ALKBH5 缺失显著损害了骨髓中未成熟中性粒细胞的产生。

ALKBH5 缺乏对脓毒症小鼠应急粒细胞生成的影响  

研究结论

 03 

在这项研究中,我们定义了 ALKBH5 通过 m6A RNA 去甲基化依赖性机制上调中性粒细胞中 G-CSFR 表达来允许紧急粒细胞生成和中性粒细胞动员的新细胞内在作用,为抗菌先天防御的表观遗传调控提供了新的见解。在稳态下,ALKBH5直接结合CSF3R mRNA并介导m6A去甲基化,以增加G-CSFR的mRNA稳定性和蛋白表达,以维持体内平衡。然而,ALKBH5-CSF3R mRNA轴在ALKBH5缺乏或细菌感染时可能被破坏,导致m6A修饰诱导的CSF3R mRNA衰变和G-CSFR蛋白水平降低,从而损害中性粒细胞的产生和动员,并导致宿主先天防御失败(图7)。

ALKBH5 介导的 m6A 去甲基化通过转录后增强 CSF3R mRNA 稳定性和上调 G-CSFR 蛋白表达在中性粒细胞产生和动员中的作用。ALKBH5 直接与 CSF3R mRNA 结合并介导其 m6A 去甲基化,以增加 g-CSFR 的 mRNA 稳定性和随之而来的蛋白表达,从而维持抗菌先天反应(左图)。在 ALKBH5 缺失或细菌感染后,ALKBH5-CSF3R mRNA 轴的破坏导致 CSF3R mRNA 上的 m6A 水平升高,导致 CSF3R mRNA 衰变增强,然后 G-CSFR 蛋白表达降低,从而损害中性粒细胞的产生和动员以及宿主先天防御(右)。(转化医学网360zhyx.com)

参考资料:

https://www.nature.com/articles/s41423-023-01115-9

注:本文旨在介绍医学研究进展,不能作为治疗方案参考。如需获得健康指导,请至正规医院就诊。

评论:
评 论
共有 0 条评论

    还没有人评论,赶快抢个沙发


Baidu
map