新进展!中国药科大学:发现胃癌进展和肿瘤免疫逃逸的调控新机制
| 导读 | 由于脱靶效应和肿瘤免疫逃逸机制的存在,靶向药物对延长胃癌患者生存期的作用并不十分有效。环状RNAs作为生物标志物广泛存在于肿瘤区域,可作为有效的药物靶点。 |
近日,中国药科大学邢莹莹、郑禄枫及唐昕莹共同在《Molecular Cancer》发表题为“Hsa_circ_0136666 stimulates gastric cancer progression and tumor immune escape by regulating the miR-375/PRKDC Axis and PD-L1 phosphorylation”的研究论文,该研究发现Hsa_circ_0136666通过调节miR-375/PRKDC轴和PD-L1磷酸化刺激胃癌进展和肿瘤免疫逃逸。

https://doi.org/10.1186/s12943-023-01883-y
研究背景
01
胃癌是一个全球性的重要公共卫生问题,在很多国家都有高发病率和死亡率。每年有超过70万人因此疾病而丧命,使其成为全球癌症相关死亡的第三大原因。胃癌通常在晚期才会出现症状,这导致早期检测变得困难。目前对于胃癌的治疗方案尚未达到预期,可能受限于患者健康状态、肿瘤耐药性和副作用等因素。因此,迫切需要找到高效的早期诊断生物标志物以及有效的治疗策略来应对胃癌问题。
环状RNA(circRNAs)是一种丰富且高度保守的非编码RNA(ncRNAs),其特征是共价闭环结构。circRNAs的主要生理功能包括miRNA海绵、转录调节因子和与RNA结合蛋白结合。此外,circRNAs通过调节蛋白质功能或编码隐性肽发挥重要的生物学功能。近年来,circRNAs与糖尿病、神经系统疾病、心血管疾病和癌症等疾病相关。研究表明,circRNAs可能在胃癌发生过程中发挥生理作用。
MicroRNA(miRNA)与circRNA类似,是一种广泛存在的非编码RNA,可与mRNA结合降解靶基因并发挥其生物学功能。前期研究发现miR-375在胃癌中表达下调,对胃癌有抑制作用。
研究进展
02
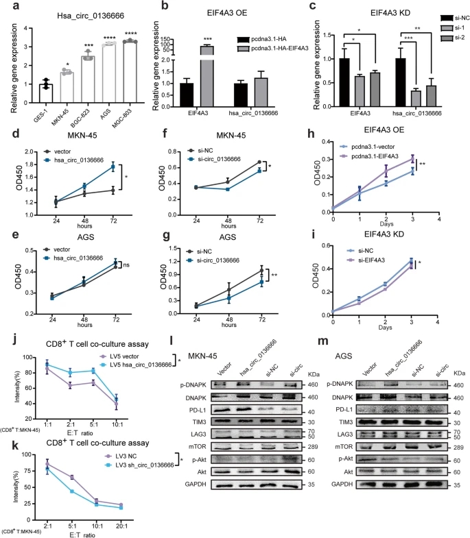
研究人员发现hsa_circ_0136666在不同的胃癌组织中普遍表达,这种情况也出现在细胞系中。与正常胃上皮细胞GES-1相比,hsa_circ_0136666的丰度在肿瘤细胞系中普遍上调。因此,hsa_circ_0136666的表达具有区域特异性,在胃癌中高表达。

hsa_circ_0136666促进肿瘤增殖和肿瘤免疫逃逸
CCK-8实验发现hsa_circ_0136666过表达促进癌细胞增殖,而使用siRNA敲低hsa_circ_0136666导致细胞生长抑制。hsa_circ_0136666在肿瘤生长中至关重要。研究人员还注意到,EIF4A3的存在持续促进胃癌细胞的生长速度。相反,随着EIF4A3的敲低,细胞生长速度被抑制。
研究证明hsa_circ_0136666在体外能够有效促进肿瘤细胞增殖,且不被免疫细胞检测到,且hsa_circ_0136666的生物合成也受到EIF4A3的调控。
研究人员利用小鼠胃癌细胞构建同种肿瘤移植小鼠模型后,发现接种MFC-hsa_circ_0136666细胞的荷瘤C57BL/c小鼠肿瘤生长速度更快,肿瘤重量更大。在BALB/c裸鼠荷瘤模型中也得出了相似的结论。这说明人源化hsa_circ_0136666对于小鼠肿瘤生长过程有促进作用。研究人员观察到,在抵御阶段的抗肿瘤免疫反应中,hsa_circ_0136666过度表达导致了显著减少的总体浸润T细胞数量,并使得肿块相关巨噬转向M2期极化状态。此外,在hsa_circ_0136666过度表达时,MDSCs和Treg 细胞性明显增加 。通过验证MFC组中 hsa_circ_ 0 1 3 66 66 的过表达,研究结果表明 hsa _ circ _0 13 66 66 可在M FC中稳定地过表达。各种迹象都指示在存在 hsa _ circ _0 13 66 的情况下,肿块生长向恶性方向发展。

hsa_circ_0136666调控抗肿瘤免疫反应,导致免疫逃逸
因此,研究人员发现hsa_circ_0136666促进了体内肿瘤的快速生长和免疫微环境的形成。
总的来说,LNP-siRNA的应用可以有效增强抗PD-L1药物对肿瘤的治疗效果,并显著减少免疫抑制细胞的招募,同时没有明显的副作用,因此可安全地在体内进一步使用。
研究结论
03
本研究结果揭示了hsa_circ_0136666在胃癌中发挥的致癌作用,通过miR-375/PRKDC信号轴驱动PD-L1磷酸化,促进免疫逃逸。本研究探索了一种全新的机制,揭示了hsa_circ_0136666在胃癌中作为免疫靶点的新角色,并为提高抗PD-L1治疗胃癌效果提供了理论基础。(转化医学网360zhyx.com)
参考资料:
https://doi.org/10.1186/s12943-023-01883-y
注:本文旨在介绍医学研究进展,不能作为治疗方案参考。如需获得健康指导,请至正规医院就诊。
腾讯登录
还没有人评论,赶快抢个沙发