推荐活动

最新!香港大学研究学者发现肝细胞癌潜在治疗靶点

首页 » 《转》译 2023-12-29 转化医学网 赞(2)
分享: 
导读
小型细胞外囊泡(sEVs)通过多方面的途径介导细胞间通讯,促进肝细胞癌(HCC)的进展。

12月28日,香港大学研究学者在期刊《Cancer Communications》上在线发表题为“NHE7 upregulation potentiates the uptake of small extracellular vesicles by enhancing maturation of macropinosomes in hepatocellular carcinoma”的研究论文,研究结果揭示了NHE7通过干扰巨噬细胞吞噬活动来减缓HCC的进展机制,揭示了一个针对晚期HCC的潜在治疗靶点。

https://onlinelibrary.wiley.com/doi/10.1002/cac2.12515

研究背景

 01 

肝细胞癌(HCC)是肝癌的主要亚型,占所有病例的90%以上。HCC是一种致命的恶性肿瘤,治疗选择非常有限。尽管近年来在系统治疗、图像引导消融、放疗和手术干预方面取得了新的突破,但HCC仍然是一个全球性的健康挑战。

小型细胞外囊泡(sEVs)是几乎所有细胞分泌的细胞膜包裹的颗粒(50-150 nm)。sEVs通过转移DNA、mRNA、微小RNA、蛋白质和脂质等功能性物质到其他细胞类型中,发挥关键作用,调节细胞特性并协调信号通路。在HCC中,源自转移性HCC细胞的sEV中的nidogen 1通过促进血管生成和肺内皮通透性来促进癌细胞的定植和肝外转移。从晚期HCC患者中分离得到的富含聚合免疫球蛋白受体的sEV促进了癌症的干细胞性、侵袭性和转移性。源自HCC细胞分泌的sEV中的丙酮酸激酶M2诱导单核细胞向巨噬细胞的转化以及肿瘤微环境重塑,增强了HCC的侵袭性。

研究进展

 02 

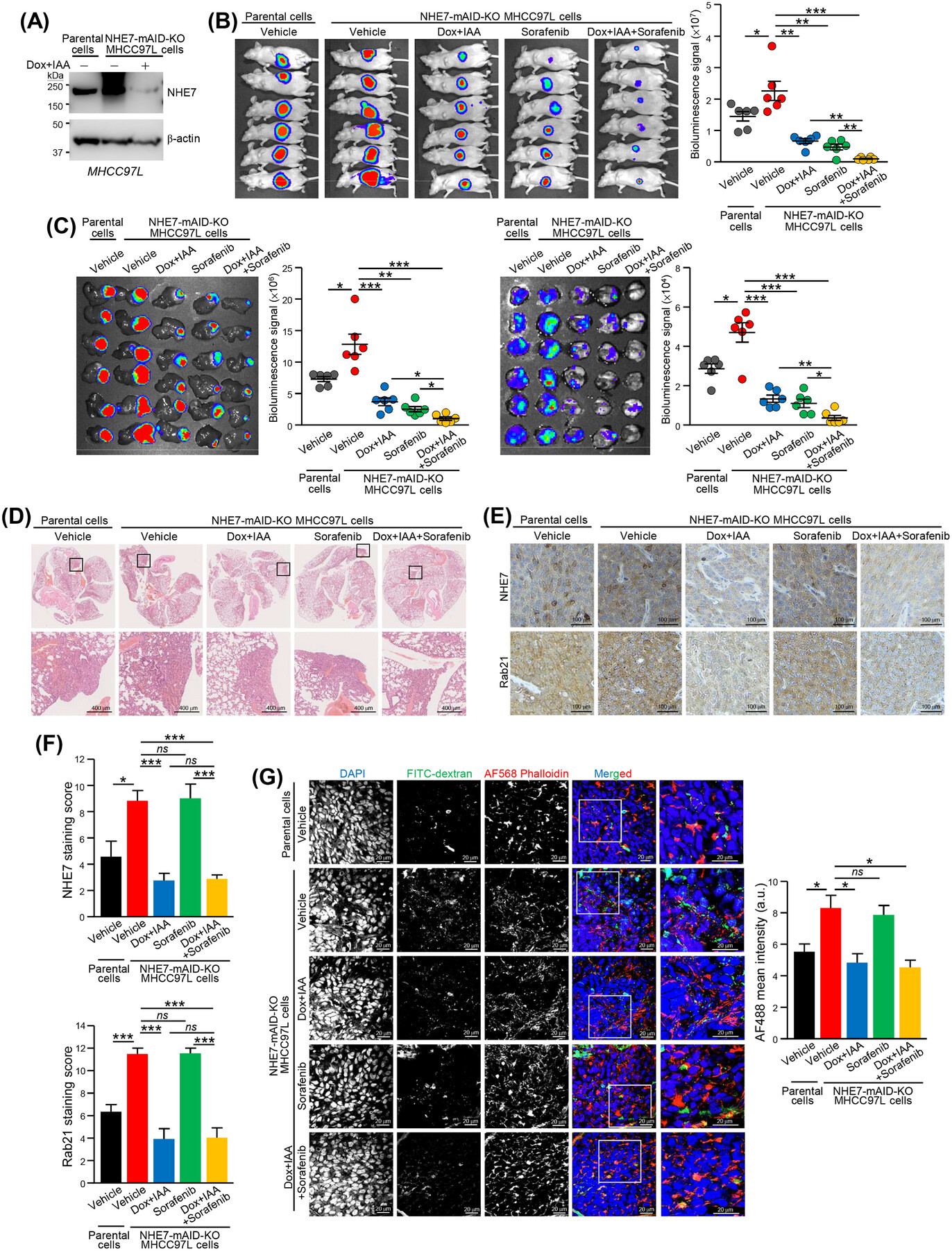
由于NHE7的致癌作用,研究人员决定测试阻断NHE7作为HCC治疗的方法。研究人员利用Dox和IAA诱导的NHE7系统失活来抑制NHE7在由NHE7-mAID-KO MHCC97L细胞形成的已建立肿瘤中的表达。在皮下异种移植模型中,与母细胞相比,NHE7-mAID-KO MHCC97L细胞能够有效促进肿瘤形成,而Dox和IAA诱导的NHE7失活显著延缓了肿瘤形成,导致肿瘤重量减轻。从接受Dox和IAA处理的小鼠中收获的肿瘤中发现NHE7和Rab21的表达减少。

在肝原位移植模型中,Dox和IAA诱导的NHE7失活抑制了肝肿瘤的生长和肺转移,分别在收获的肝和肺组织中显示出更弱的生物发光强度。对肺组织的组织学分析确认了肺部转移灶数量的减少,并且从接受Dox和IAA处理的小鼠的肿瘤中发现了NHE7和Rab21表达水平的降低。相比单独抑制NHE7或使用索拉非尼,联合应用Dox、IAA和索拉非尼的小鼠中,抑制肿瘤发生和转移的效果更加明显。从接受Dox和IAA处理的小鼠中收获的NHE7表达降低的肿瘤中,巨噬细胞吞噬作用明显降低,与使用安慰剂的小鼠形成的肿瘤相比。这些发现证明了NHE7在HCC中的作用,并表明其阻断可以阻碍HCC的生长和远程转移。

研究结果

 03 

综上所述,研究结果揭示了NHE7通过干扰巨噬细胞吞噬活动来减缓HCC的进展机制,揭示了一个针对晚期HCC的潜在治疗靶点。(转化医学网360zhyx.com)

参考资料:

https://onlinelibrary.wiley.com/doi/10.1002/cac2.12515

注:本文旨在介绍医学研究进展,不能作为治疗方案参考。如需获得健康指导,请至正规医院就诊。

评论:
评 论
共有 0 条评论

    还没有人评论,赶快抢个沙发


Baidu
map