推荐活动

新型癌症驱动因子!中山大学发文:肝细胞癌最新进展机制

首页 » 《转》译 2023-12-23 转化医学网 赞(2)
分享: 
导读
肝细胞癌(HCC)是导致癌症相关死亡的重要因素,在全球排名第三。

近日,中山大学研究团队在期刊《CLINICAL AND TRANSLATIONAL MEDICINE》上在线发表题为“RFX6 facilitates aerobic glycolysis-mediated growth and metastasis of hepatocellular carcinoma through targeting PGAM1”的研究论文,研究表明,RFX6是肿瘤发展的一个重要基因,并揭示了它对肝细胞癌(HCC)进展的影响。研究首次揭示了RFX6对糖酵解的影响,并进一步证明了这种新型RFX6-PGAM1调节轴在HCC进展中的重要性。研究可能为HCC提供一个新的治疗靶点。

https://onlinelibrary.wiley.com/doi/10.1002/ctm2.1511

研究背景

 01 

肝细胞癌(HCC)是导致癌症相关死亡的重要因素,在全球排名第三。大多数HCC病例被诊断出有多个肿瘤(n>3)、血管侵犯或远处转移,留下了几种治愈的选择。尽管癌症治疗取得了进展,但目前对于HCC的治疗选项有限,有必要理解HCC发展的分子机制并确定特定的新治疗靶点。

调节因子X6(RFX6)是一种具有翅膀螺旋转录因子的蛋白,属于高度保守的DNA结合蛋白家族——调节因子X(RFX)家族。RFX6在胰岛中表达,并且对于胰岛细胞分化至关重要。需要进一步详细的研究来阐明其在HCC中的确切作用。

磷酸甘油酸变位酶1(PGAM1)是一种重要的糖酵解酶,在本研究中被确定为RFX6的下游靶点之一。最近的研究表明,在包括HCC在内的各种癌症中,PGAM1的异常表达与不良临床结果相关,这暗示了PGAM1在癌症发展中的潜在作用。它还与DNA双链断裂修复有关。除了葡萄糖代谢外,这种糖酵解酶还通过调节肌动蛋白丝的组装加剧了癌细胞的迁移。因此,PGAM1可能主要介导了RFX6在HCC中的促肿瘤功能。

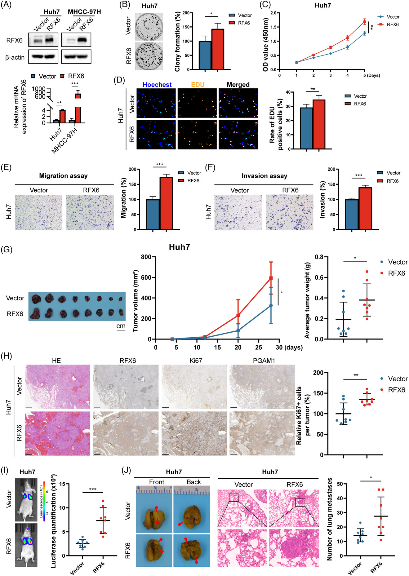
在体外和体内过表达RFX6促进了

肝细胞癌细胞的增殖和迁移能力

 02 

为了验证RFX6的生物功能,研究人员选择了Huh7和MHCC-97H细胞构建稳定的RFX6过表达细胞。与对照组相比,RFX6过表达组显示出增强的细胞增殖能力。转移试验显示RFX6过表达增加了HCC细胞的运动能力。在皮下肿瘤模型中,RFX6过表达组的肿瘤体积和重量均大于对照组。在随后构建的同种异体移植模型中,RFX6过表达组显示出比对照组更大的肿瘤负担。肿瘤组织的免疫组织化学染色还显示出RFX6过表达组Ki67阳性细胞数增加。在体内肺转移模型中,RFX6过表达组检测到增加的荧光素信号和转移结节数。这些结果表明,RFX6过表达在体内外均增强了HCC细胞的增殖和运动能力。

研究结果

 03 

综上所述,研究表明,RFX6是肿瘤发展的一个重要基因,并揭示了它对肝细胞癌(HCC)进展的影响。研究首次揭示了RFX6对糖酵解的影响,并进一步证明了这种新型RFX6-PGAM1调节轴在HCC进展中的重要性。研究可能为HCC提供一个新的治疗靶点。(转化医学网360zhyx.com)

参考资料:

https://onlinelibrary.wiley.com/doi/10.1002/ctm2.1511

注:本文旨在介绍医学研究进展,不能作为治疗方案参考。如需获得健康指导,请至正规医院就诊。

评论:
评 论
共有 0 条评论

    还没有人评论,赶快抢个沙发


Baidu
map