再取进展!复旦大学发现肝内胆管癌靶向治疗新策略
| 导读 | CD133在多种肿瘤中被广泛用作分离肿瘤起始细胞的标志物。然而,CD133 n -糖基化与干细胞特性之间的关系尚不清楚。 |
近日,复旦大学研究团队在期刊《Cell Reports》上发表了题为“Loss of α-1,2-mannosidase MAN1C1 promotes tumorigenesis of intrahepatic cholangiocarcinoma through enhancing CD133-FIP200 interaction”的研究论文,本研究中,研究人员发现肝内胆管癌(ICCA)组织中α 1,2-甘露糖基化CD133的水平与干性基因的水平相关。α 1,2-甘露糖修饰的CD133+细胞具有肿瘤起始细胞的特征。α 1,2-甘露糖基化的CD133是ICCA起始细胞的功能标志物。

https://www.cell.com/cell-reports/fulltext/S2211-1247(23)01600-5#%20
研究背景
01
肿瘤起始细胞(TICs)与肿瘤的发生、复发和转移密切相关。因此,TICs被认为是最有希望的肿瘤治疗靶点。迄今为止,TICs的鉴定主要基于表面标记。CD133是一种五跨膜糖蛋白,已被广泛用作分离TICs的标志物,包括肝癌、胶质瘤和结肠癌。而CD133在干细胞和分化细胞上均有表达。越来越多的证据表明,CD133表面n -糖链结构与干细胞特性相关。在肿瘤干细胞分化过程中,CD133表面n -糖链结构发生变化。缺氧可增强胶质瘤干细胞中CD133的糖基化。此外,改变CD133的糖基化会影响其稳定性或功能。n -糖基化复合物通过增强CD133与TSG101的相互作用促进CD133的分泌。缺氧诱导糖基转移酶8结构域1 (GLT8D1)通过抑制CD133降解促进胶质瘤干细胞维持。然而,CD133的n -糖链结构与干细胞特性之间的关系尚不清楚。
肝内胆管癌(ICCA)是第二常见的肝癌。ICCA的5年生存率为9%。由于复发率高,ICCA仍然是一种棘手的疾病。ICCA与超重/肥胖和慢性肝病(包括肝硬化和/或病毒性肝炎)有关。必须探索ICCA的分子机制,以开发新的治疗策略。鉴定ICCA起始细胞的标记物可能有助于ICCA靶向治疗的发展。虽然CD133的表达与ICCA的转移和低存活率有关,但CD133在鉴别ICCA启动细胞中的作用尚不清楚。
研究进展
02
研究人员评估了MAN1C1在ICCA中的表达特征。免疫组化分析显示,MAN1C1在各种正常组织中均有表达。在TCGA数据集中,MAN1C1的表达在包括胆管癌在内的肿瘤样本子集中显著降低。MAN1C1的低表达与各种癌症的不良预后相关。因此,低MAN1C1表达与癌症进展有关。
接下来,研究人员评估α-1,2- MAN是否有助于ICCA启动细胞的特性。肿瘤干细胞(Cancer stem cells, CSCs)主要存在于低糖或营养储存的微环境中。在1-2代低糖条件下,异位表达FLAG标记的MAN1C1显著减少α-1,2- man +CD133+细胞的球形成。极限稀释分析被广泛应用于干细胞频率的测定。
通过体外有限稀释实验,研究人员发现MAN1C1过表达抑制了CD133+α-1,2- man +细胞的干细胞活性。MAN1C1的异位表达抑制了CD133+α-1,2- man +细胞的肿瘤启动能力,提高了肿瘤小鼠的存活率。总之,通过MAN1C1过表达抑制α-1,2- man修饰抑制了ICCA启动细胞的自我更新和肿瘤发生。

通过MAN1C1过表达抑制α-1,2- man可抑制ICCA启动细胞的肿瘤发生
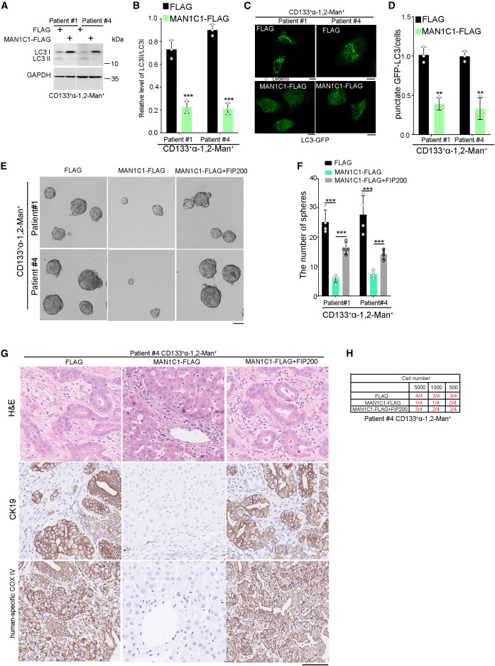
FIP200是哺乳动物细胞自噬体形成所必需的。在营养剥夺或缺氧的情况下,自噬维持tic的自我更新。α-1,2-MAN对ICCA启动细胞自噬的作用。LC3-I向LC3-II的转化被用作自噬激活的指标。MAN1C1过表达显著降低CD133+α-1,2- man +细胞中LC3-II与LC3-I的比值。当自噬被激活时,绿色荧光蛋白连接LC3 (GFP-LC3)集中在自噬液泡中形成点状绿色荧光。MAN1C1的异位表达减少了GFP-LC3小点的形成。总的来说,MAN1C1减少了ICCA启动细胞的自噬。

α-1,2- MAN通过上调自噬基因FIP200增强ICCA启动细胞的自我更新和肿瘤发生能力
接下来,研究人员评估了FIP200在man1c1降低的自噬中的作用。FIP200的异位表达阻断了MAN1C1对CD133+α-1,2- man +细胞自噬的负性作用,MAN1C1过表达对CD133+α-1,2- man +细胞自我更新的抑制作用被FIP200过表达部分挽救。过表达FIP200可逆转MAN1C1对CD133+α 1,2- man +细胞的抑制作用。综上所述,α 1,2- man通过上调FIP200的表达来增强肝内胆管癌起始细胞的自我更新和成瘤能力。
研究结论
03
综上所述,CD133 α-1,2-甘糖基化是ICCA启动细胞的功能标志物,为TIC提供了更特异性的标志物。本发现提供了CD133的n -聚糖结构与干细胞特性之间的关系,并提供了消除ICCA启动细胞的新策略。(转化医学网360zhyx.com)
参考资料:
https://www.cell.com/cell-reports/fulltext/S2211-1247(23)01600-5#%20
注:本文旨在介绍医学研究进展,不能作为治疗方案参考。如需获得健康指导,请至正规医院就诊。
腾讯登录
还没有人评论,赶快抢个沙发