推荐活动

突破!陈卫院士等最新成果:用肠道菌群助力个性化健康状态监测

首页 » 《转》译 2023-11-24 转化医学网 赞(3)
分享: 
导读
肠道菌群与健康状况密切相关,其失调影响宿主的健康。尽管已有可用于大规模回顾性研究的参考数据集,然而目前尚缺乏个性化健康分析模型。

近日,江南大学陈卫团队联合陆文伟团队在《Microbiome》上发表文章“Statistical modeling of gut microbiota for personalized health status monitoring”,研究开发了一种新颖且系统的肠道菌群健康预测和疾病分析监测模型,该模型可深入了解健康菌群和不健康变异,并成为个体化治疗目标发现和精确调节的桥梁。

https://microbiomejournal.biomedcentral.com/articles/10.1186/s40168-023-01614-x#Abs1

研究背景

 01 

肠道菌群是人体胃肠道中一大群微生物。破译这些重要器官对健康的作用引起了健康研究界的极大兴趣。经过长达十年的研究,现在全球一致认为这些微生物对人类健康具有重要意义,因为它们取代了宿主的许多功能方面,任何微生物群的失调都会在很大程度上影响宿主的免疫、代谢甚至神经行为。此外,许多活跃的联盟项目为海量数据的广泛分析和对个人健康的理解做出了重大贡献,为大规模回顾性研究提供了许多参考数据集。因此,用于个性化健康状况推断的高度自动化和强大的生物信息学工具有望将人类微生物组的组成转化为有用的临床适应症,用于非侵入性健康监测、诊断和治疗。

研究进展

 02 

在这项研究中,我们定义了一种新颖且系统的肠道菌群健康预测和疾病分析监测流程图,其工作流程如图 1 所示。我们的主要目的是定义一个具有健康边界的理性健康指数,以便对各种不健康病例进行进一步的推断。由于健康样本的数量通常远远多于特定人类疾病的样本,因此统计监测框架应该能够获得这样的边界。为此,应回答以下几个问题:(1)如何将一组核心物种之间的相关性转换为一个稳健的健康指数面板,并选择提供更好、更平衡预测的核心物种?(2)在健康边界下,如何确定潜在的健康微生物模式?(3)如何判断健康指数在物种群落特性和寄主生理指标方面的合理性?(4)如何在不健康样本中识别主要导致不同人类疾病的微生物?(5)在各种疾病表型中是否有任何广谱贡献物种?基于这些探索,我们可以利用全球化人口进行定量和定性研究,从健康模式发现的宏观生态调查到个性化健康状况分析的微生态评估。在更广阔的背景下,整个工作管道将极大地扩展传统微生物组研究中统计推断的优点,不仅用于原始数据可视化,还用于通过非健康检测和推理进行更深入的数据理解,这为全球微生物组研究界的宝贵原型铺平了道路。

个性化健康状态监控框架的工作流程

研究意义

 03 

这项研究提出了一个有效且可解释的肠道微生物组健康监测图,用于量化和诊断个人健康状况。我们的监测框架是基于统计推断理论的健康人群理解构建的,以推断与普遍边界的名义健康水平的任何偏差。在这个框架下,我们发现微生物组可以通过仅使用H-物种来反映健康状态或潜在的不健康风险。在对比学习后,在健康人群分析中可以确定四种健康模式。探讨了不同市净率和不同健康优越度的平均健康模式。我们的健康指数与多样性指数、生理指标和功能冗余度合理相关。更重要的是,BHC谱可以利用个性化的健康诊断,通过汇总人群样本进行潜在的临床研究和调节分析,进一步揭示那些共同的疾病和特定的诊断指标。

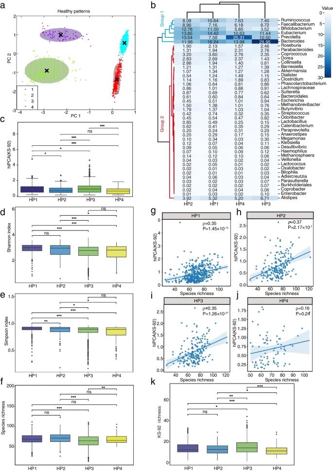
四种健康微生物组成模式之间的比较细节

尽管hiPCA具有很强的可重复性和可解释性,但仍注意到一些局限性。例如,hiPCA是用线性嵌入框架构建的,该框架无法揭示非线性细菌相互作用模式。从信息完整性来看,微生物群落的背景化到宏转录组学和代谢等进一步的信息可能允许高数据质量和准确的预测。尽管如此,作为一个总体框架,我们相信hiPCA极大地促进了对健康状况的个性化评估和潜在生物标志物的识别,有助于全面了解肠道微生物群在个性化人类健康中的作用。(转化医学网360zhyx.com)

参考资料:

https://microbiomejournal.biomedcentral.com/articles/10.1186/s40168-023-01614-x#Abs1

注:本文旨在介绍医学研究进展,不能作为治疗方案参考。如需获得健康指导,请至正规医院就诊。

评论:
评 论
共有 0 条评论

    还没有人评论,赶快抢个沙发


Baidu
map