【Nature子刊】全新视角!中外合作阐明胶质瘤干细胞分子机制并揭示治疗新策略
| 导读 | 胶质母细胞瘤(GBM)是最致命的人类癌症之一,它含有胶质瘤干细胞(GSCs),显示出治疗耐药性。 |
近日,中国科学院/中国科学院大学/北京神经外科研究所/首都医科大学/西湖大学/西湖实验室与美国匹兹堡大学医学中心研究团队合作在《Nature Communications》上发表了题为“LncRNA INHEG promotes glioma stem cell maintenance and tumorigenicity through regulating rRNA 2’-O-methylation”的研究论文,该研究发现lncRNA INHEG在胶质瘤细胞中高表达,并通过调控rRNA 2 ' - o -甲基化促进胶质瘤细胞的自我更新和致瘤性。INHEG诱导SUMO2 E3连接酶TAF15与snoRNP中指导rRNA甲基化的核心组分NOP58相互作用,调节NOP58类泛素化修饰,加速snoRNP的C/D盒组装。INHEG激活增强rRNA 2 ' - o -甲基化,从而增加胶质瘤细胞中EGFR、IGF1R、CDK6和PDGFRB等致癌蛋白的表达。综上所述,本研究确定了一个lncRNA,该lncRNA将snornp引导的rRNA 2 ' - o -甲基化与GSCs中上调的蛋白翻译连接起来,为胶质瘤的潜在治疗靶点提供了研究支持。

https://www.nature.com/articles/s41467-023-43113-5#Sec12
研究背景
01
胶质母细胞瘤(GBM;世界卫生组织分级IV级神经胶质瘤)是最常见的恶性原发性脑肿瘤,中位生存期小于15个月。GBM的标准治疗包括手术切除,同时进行放疗和化疗,然后进行辅助化疗,但仅提供姑息治疗。胶质母细胞瘤表现出细胞层次结构,自我更新的胶质瘤干细胞(GSCs)位于层次结构的顶端。GSCs在功能上是由其自我更新和细胞分化的能力以及维持肿瘤异质性、肿瘤生长和治疗抵抗的能力来定义的。GSCs具有自我更新和细胞分化能力,维持肿瘤异质性、肿瘤生长和治疗抵抗。阐明GSCs调控的分子机制将扩大我们对该疾病的认识,并为靶向GBMs的有效治疗策略提供见解。
RNA修饰是控制转录调控的基本机制。核糖2 ' - o -甲基化(2 ' -O-Me)是人类rRNA中最丰富的修饰,有超过100个位点被定位。人类rRNA 2′-O-Me由C/D盒小核仁核糖核蛋白(snoRNPs)介导,该蛋白由C/D盒snoRNA、甲基转移酶纤维蛋白(FBL)和RNA结合蛋白NOP58 (NOP58核糖核蛋白)、NOP56和NHP2L1组成。rRNA修饰在核糖体生物发生和致癌蛋白的翻译调控中发挥重要作用,调节多种细胞功能,包括肿瘤发生过程中的细胞增殖、存活和转化。然而,对于癌症干细胞,尤其是GSCs中的rRNA 2 ' -O-Me,我们知之甚少。
研究进展
02
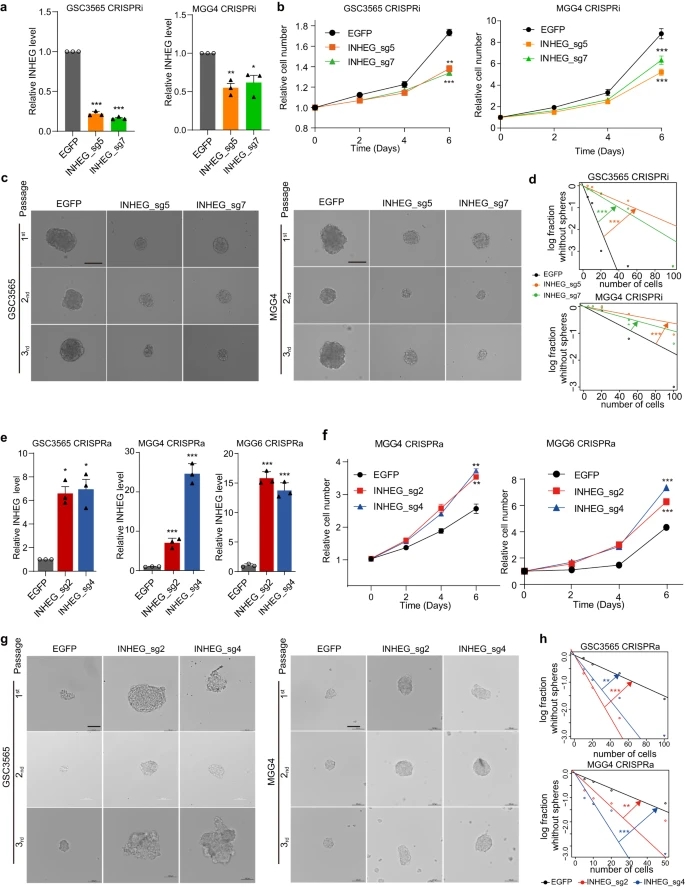
研究人员通过比较人类患者来源的GSCs与匹配的DGCs的转录组,确定了一个关键的lncRNA。LncRNAs通过多种作用模式发挥作用,从DNA复制、RNA转录、蛋白质翻译到翻译后修饰。然而,lncrna在rRNA甲基化调节中的作用在很大程度上是未知的。rna结合蛋白NOP58是snoRNP的核心蛋白,对GSCs的自我更新至关重要。先前的一项研究发现了nop58结合的snorna。为了探索NOP58结合的其他类型的RNA,包括lncRNAs,研究人员进行了NOP58免疫沉淀和RNA-seq。鉴定了在GSCs中高表达且被NOP58抗体富集的lncRNAs的交集。在这四种lncrna中,先前报道的Linc00461和PVT1可促进胶质瘤的进展。其中一种交叉lncrna是一种未表征的转录物INHEG,其特点是在GSC自我更新和rRNA 2 ' -O-Me中发挥多效性作用。INHEG的高表达增加了2 ' -O-Me在转录后水平上沿核糖体RNA位点的比例,促进了mRNA的翻译,维持了GSCs的自我更新。因此,lncRNA INHEG可以通过调节rRNA的2 ' -O-Me水平来扩展对GSCs的理解。

INHG促进GSC的自我更新和胶质生成
研究人员证明了NOP58有助于GSCs的自我更新和肿瘤发生。先前的研究表明,SUMO E3连接酶通过选择底物来促进SUMO酰化的特异性。NOP58的SUMO2 E3连接酶有待探索。RNA结合蛋白TAF15具有对一类人类SUMO E3连接酶很重要的ranbp2型锌指(ZnF)结构域。在这里,研究人员发现TAF15作为NOP58的SUMO2 E3连接酶起作用。研究结果显示TAF15被SUMO2修饰,与之前的报道一致。TAF15直接与SUMO2 E2连接酶UBC9、SUMO2及其底物NOP58相互作用,增强了SUMO2对NOP58的修饰,符合SUMO E3连接酶的标准。因此,研究数据确定TAF15是SUMO E3连接家族的成员。可能SUMO2 E3连接酶TAF15与其他类泛素化相关蛋白共同形成类泛素化机制,促进SUMO2修饰NOP58。其中,lncRNA INHEG增强了NOP58- taf15的相互作用,增加了NOP58的类泛素化。因此,lncRNA INHEG通过调控NOP58的SUMO2修饰参与了C/D盒snoRNP的生物发生过程。
研究结论
03
综上所述,本研究表明rRNA 2 ' -O-Me是GSCs自我更新维持的重要事件。一种lncRNA INHEG不仅与NOP58相互作用,而且在GSCs中高度表达。INHEG通过增强TAF15-NOP58的相互作用,以及C/D盒RNP组装、rRNA甲基化和新生蛋白合成,进而促进GSCs的下游自我更新,从而促进NOP58的类泛素化。该轴可能为胶质母细胞瘤提供治疗策略。(转化医学网360zhyx.com)
参考资料:
https://www.nature.com/articles/s41467-023-43113-5#Sec12
注:本文旨在介绍医学研究进展,不能作为治疗方案参考。如需获得健康指导,请至正规医院就诊。
腾讯登录
还没有人评论,赶快抢个沙发