“联合治疗”更“高效”!温州医科大学发现结肠癌治疗新药
| 导读 | 结肠癌是癌症相关死亡的主要原因。尽管最近结肠癌的治疗有所改善,但迫切需要新的策略来提高患者的总体生存率。热休克蛋白90 (HSP90)被广泛认为是治疗包括结肠癌在内的多种癌症的有希望的靶点。然而,由于疗效有限,尚无HSP90抑制剂被批准用于临床。 |
近日,温州医科大学研究人员在国际期刊《Cell Death Discovery》上发表了题为“Combination therapy with HSP90 inhibitors and piperlongumine promotes ROS-mediated ER stress in colon cancer cells”的研究论文,本研究中,研究人员评估了HSP90抑制剂与荜茇酰胺联合对结肠癌细胞的抗肿瘤活性。研究人员发现HSP90抑制剂和荜茇酰胺联合治疗在结肠癌细胞中表现出很强的协同作用。这些药物通过促进内质网应激、JNK激活和DNA损伤而协同作用。这个过程是由氧化应激推动的,氧化应激是由活性氧积累引起的。这些研究提名荜茇酰胺作为基于HSP90抑制剂的结肠癌联合治疗的有前景的药物。

https://www.nature.com/articles/s41420-023-01672-y#Sec9
研究背景
01
结肠癌是全球癌症相关死亡的主要原因之一,其发病率和死亡率正在上升。手术切除是治疗结肠癌的主要方法,是早期结肠癌的首选。然而,它并不适用于大多数转移性肿瘤。大多数结肠癌患者在第一次被确诊时已处于晚期。因此,化疗在晚期结肠癌的治疗中起着至关重要的作用。一些细胞毒性药物,如伊立替康、奥沙利铂和氟嘧啶,提高了晚期结肠癌患者的生存率。然而,全身副作用和耐药限制了这些药物的临床应用。因此,迫切需要更有效的结肠癌治疗方法。
HSP90是一种分子伴侣,在细胞中促进其底物蛋白的折叠和稳定性。HSP90在许多癌症中上调,这被认为促进了许多癌蛋白的成熟并促进了肿瘤的生长。因此,HSP90被广泛认为是治疗各种癌症的有希望的靶点。许多HSP90抑制剂已经被发现,一些药物已经进入临床试验。其中之一的Tanespimycin (17-AAG)是第一个进入临床试验的HSP90抑制剂,并在多种人类癌症中显示出临床活性。然而,其溶解度差和生物利用度有限,限制了其在临床试验中的有效性。迄今为止,由于疗效有限,没有一种HSP90抑制剂能满足临床需要,但与化疗药物或靶向药物联合使用时,其抗癌效果要强得多。
活性氧(ROS)是有氧代谢的副产物。致癌刺激和代谢活动的增加导致癌细胞经常表现出比正常细胞更高的ROS水平,这使得癌细胞更容易受到氧化应激的影响。因此,控制癌细胞中的ROS水平可能是杀死这些细胞的有效策略。大量研究表明,辐射和一些临床药物可通过调节细胞内氧化还原稳态诱导癌细胞死亡。先前的研究发现,阿霉素可以增加结肠癌细胞的ROS水平并诱导细胞凋亡。此外,ROS的积累也参与了顺铂和硼替佐米的抗肿瘤活性。
研究进展
02
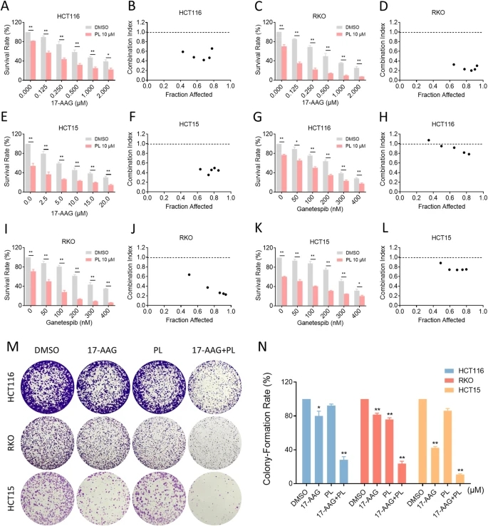
研究人员首先评估了PL和HSP90抑制剂在结肠癌细胞中的协同作用。如图1A-L所示,HSP90抑制剂17-AAG和甘内特西比以剂量依赖的方式降低结肠癌细胞的活力。值得注意的是,当HSP90抑制剂与PL联用时,生长抑制作用更为明显。根据联合指数(CI)值分析,几乎所有的联用方法都能观察到CI < 1的协同效应,说明HSP90抑制剂与PL具有显著的协同作用,并且17-AAG与PL的协同作用优于甘内特西比(图1A-L)。因此,研究人员进一步评估17-AAG与PL结合对结肠癌细胞集落形成能力的影响。如图1M所示,N, 17-AAG与PL联合使用导致菌落数量明显下降。

图1:PL与HSP90抑制剂联合使用可抑制细胞增殖
研究人员进一步探讨了PL与17-AAG联合使用对体内肿瘤生长的影响。如图8A-C所示,17-AAG (10 mg/kg)联合PL (5 mg/kg)比单独治疗更能抑制肿瘤生长。主要器官的组织病理学分析显示,联合治疗没有引起任何明显的毒性(图8D)。丙二醛(MDA)是由于脂质过氧化而产生的一种活性醛,是氧化应激的有价值的生物标志物。的确,联合治疗组MDA水平明显升高(图8E)。同样,研究人员检测了JNK通路以及肿瘤组织中ATF4和CHOP的表达。与体外实验结果一致,17-AAG联合PL增加了JNK磷酸化以及ATF4和CHOP的表达(图8F-J)。这些结果表明,17-AAG和PL联合治疗结肠癌是一种很有前景的治疗方法。

图8:PL与17-AAG在体内协同抑制结肠癌细胞的生长
研究结论
03
本研究结果表明,PL可以通过诱导ROS生成来增强HSP90抑制剂的抗肿瘤作用。本研究为将HSP90抑制剂与现有的ROS诱导剂或物理治疗相结合提供了一种有用的策略。此外,本研究确定了一种新的结肠癌治疗组合。(转化医学网360zhyx.com)
参考资料:
https://www.nature.com/articles/s41420-023-01672-y#Sec9
注:本文旨在介绍医学研究进展,不能作为治疗方案参考。如需获得健康指导,请至正规医院就诊。
-
游客2023-10-18 06:06:49e -
游客2023-10-17 16:53:46e
正在加载
腾讯登录