【Nature子刊】南方医科大学合作发现结直肠癌抑制新机制 揭示治疗新靶点
| 导读 | 多种miRNAs已被证明参与结直肠癌(CRC)的肿瘤进展和发展。然而,miR-3913-5p在CRC中的作用尚未明确。 |
近日,南方医科大学南方医院/香港中文大学(深圳)附属第二医院深圳市龙岗区人民医院王继德教授研究团队在国际著名期刊《Communications Biology》上发表了题为“The ATF2/miR-3913-5p/CREB5 axis is involved in the cell proliferation and metastasis of colorectal cancer”的研究论文,该研究中,研究人员发现miR-3913-5p在CRC细胞系和CRC组织中下调。外源性miR-3913-5p表达可减弱结直肠癌细胞的生长、迁移和侵袭。在机制上,miR-3913-5p直接靶向CREB5的3'UTR。CREB5的过表达逆转了miR-3913-5p诱导的CRC细胞增殖、迁移和侵袭的抑制。此外,ATF2通过与miR-3913-5p启动子结合负调控其转录。CREB5可与ATF2协同。CREB5是ATF2调控miR-3913-5p所必需的。在结直肠癌组织中,miR-3913-5p的表达与CREB5和ATF2的表达呈负相关。因此,研究人员阐明了ATF2/miR-3913-5p/CREB5轴调控CRC进展的可能机制。本研究结果表明,miR-3913-5p在CRC中起肿瘤抑制作用。ATF2/miR-3913-5p/CREB5轴可能是对抗结直肠癌进展的潜在治疗靶点。

https://www.nature.com/articles/s42003-023-05405-w#Sec10
研究背景
01
结直肠癌(CRC)仍然是全球第三大常见癌症,有190多万新病例,也是癌症死亡的第二大原因,预计2020年将有93.5万人死亡。尽管在过去的几十年里,CRC的诊断和治疗有了越来越多的发展,但由于早期发现癌症和预后预测的策略有限,CRC患者的生存率仍然令人不满意。结直肠癌的发生和进展是一个复杂的过程,涉及多种分子,如蛋白质或非编码RNA等。因此,CRC进展的分子机制仍有待完全阐明。识别结直肠癌进展过程中新的重要分子可能有助于开发新的诊断和治疗策略。
众所周知,miRNA在许多生物过程的调控中发挥着关键作用,如细胞生长、迁移、侵袭、凋亡和细胞分化。越来越多的证据表明,miRNA参与了包括人类癌症在内的多种疾病。miRNA可以作为CRC的调节因子,在CRC的诊断和治疗中发挥重要作用。迄今为止,越来越多的研究表明,某些miRNA参与了结直肠癌的肿瘤进展。例如,miR-934通过靶向BTG2促进结直肠癌细胞的生长、迁移、侵袭和血管生成。miR-576-5p参与抑制hsa_circ_0001666诱导的CRC进展。miR-154-5p在长链非编码RNA SNHG1介导CRC细胞生长的过程中发挥重要作用。miR-3913-5p是一种研究较少的miRNA。虽然最近的研究表明miR-3913-5p在胆管癌和非小细胞肺癌中起关键作用,但miR-3913-5p在结直肠癌进展中的生物学作用和潜在机制尚未报道。
miR-3913-5p抑制结直肠癌细胞增殖
02
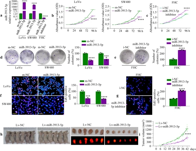
为了阐明miR-3913-5p是否在肿瘤发生和进展中发挥重要作用,研究人员选择了CRC细胞和组织,将miR-3913-5p mimics转染内源性表达miR-3913-5p的LoVo和SW480细胞株,miR-3913-5p inhibitor转染正常结肠黏膜细胞株FHC,并通过qPCR验证转染效率(图2a)。通过CCK-8实验、集落形成实验和EdU实验评估结直肠癌细胞的体外增殖。CCK-8实验结果显示,转染miR-3913-5p模拟物后,CRC细胞的生长速度显著降低(图2b)。相反,miR-3913-5p抑制剂处理的FHC细胞生长速度增加(图2c)。过表达miR-3913-5p可以减弱CRC细胞的集落形成能力(图2d),而在FHC中使用miR-3913-5p抑制剂处理则显示相反的结果(图2e)。与转染m-NC的CRC细胞相比,转染miR-3913-5p mimics的CRC细胞表现出更低的增殖率(图2f)。然而,抑制miR-3913-5p的表达可以增加EdU在FHC中的掺入(图2g)。此外,Hoechst 33258染色显示miR-3913-5p过表达诱导CRC细胞凋亡(补充图2a)。
为了确定miR-3913-5p是否影响CRC细胞在体内的生长,研究人员使用了一种基于慢病毒的系统,并应用了皮下肿瘤模型。选择LoVo细胞进行慢病毒介导的miR-3913-5p稳定过表达。将稳定表达Lv-miR-3913-5p或Lv-NC的LoVo细胞皮下注射到裸鼠体内。如图2h, i所示,Lv-miR-3913-5p组小鼠皮下肿瘤的生长速度低于Lv-NC组。免疫组化染色Ki-67和cleaved caspase-3显示Lv-miR-3913-5p组细胞增殖减少,诱导凋亡。以上结果提示miR-3913-5p在体外和体内对CRC的增殖有抑制作用。

图2:miR-3913-5p可抑制结直肠癌细胞的生长
miR-3913-5p抑制结直肠癌细胞的迁移和侵袭
03
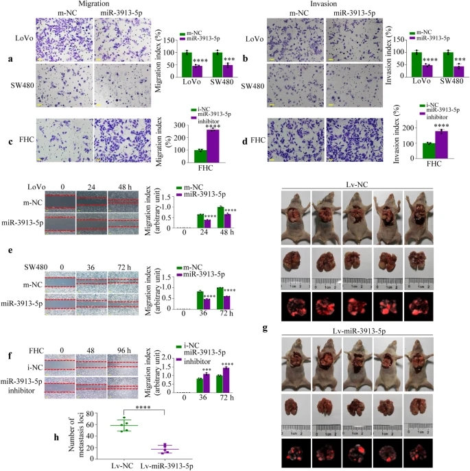
Transwell实验和划痕实验检测过表达或干扰miR-3913-5p的结直肠癌细胞的迁移和侵袭能力。在transwell迁移和侵袭实验中,通过结晶紫染色观察到,miR-3913-5p模拟物处理的CRC细胞的迁移(图3a)和侵袭(图3b)减少,而miR-3913-5p敲除导致FHC细胞的迁移和侵袭能力增加(图3c, d)。划痕实验显示miR-3913-5p过表达抑制CRC细胞的迁移活性(图3e)。相反,干扰miR-3913-5p可增加FHC细胞的迁移(图3f)。
为了观察miR-3913-5p在体内对CRC转移的影响,研究人员将稳定表达Lv-miR-3913-5p或Lv-NC的LoVo细胞通过尾静脉注射到裸鼠体内,观察其肺转移情况。研究人员对小鼠实施安乐死,并在注射结直肠癌细胞50天后观察单个小鼠转移性肺结节的数量。如图3g, h所示,与对照组相比,Lv-miR-3913-5p组肺转移灶明显减少。IHC的MMP2染色显示,Lv-miR-3913-5p组的转移较少(补充图3)。综上所述,miR-3913-5p可以抑制CRC细胞在体外和体内的迁移和侵袭。

图3:miR-3913-5p抑制结直肠癌细胞迁移和侵袭
研究意义
03
本研究证明了miR-3913-5p在CRC细胞系和CRC组织中经常下调。在体外和体内,miR-3913-5p抑制结直肠癌细胞的生长、迁移和侵袭。miR-3913-5p直接靶向CREB5的3'UTR。此外,ATF2通过结合其启动子负调控miR-3913-5p的表达。总之,这些结果揭示了miR-3913-5p在抑制结直肠癌细胞增殖、迁移和侵袭中的关键作用和潜在机制,为结直肠癌治疗提供了新的治疗靶点。(转化医学网360zhyx.com)
参考资料:
https://www.nature.com/articles/s42003-023-05405-w#Sec10
注:本文旨在介绍医学研究进展,不能作为治疗方案参考。如需获得健康指导,请至正规医院就诊。
腾讯登录
还没有人评论,赶快抢个沙发