推荐活动

中山大学/浙江大学:PI3K/mTOR抑制剂促进G6PD自噬降解加剧氧化应激损伤使小细胞肺癌放射致敏

首页 » 《转》译 2023-10-08 转化医学网 赞(2)
分享: 
导读
小细胞肺癌(SCLC)占据了大约15%的肺癌患者,并且是最难治疗的肺癌亚型。

10月6日,中山大学/浙江大学研究人员在期刊《Cell Death & Disease》上发表题为“PI3K/mTOR inhibitors promote G6PD autophagic degradation and exacerbate oxidative stress damage to radiosensitize small cell lung cancer”的研究论文,研究结果表明,PI3K/mTOR信号通路在SCLC细胞对放射线的初级和获取性耐药发展中起着关键作用。通过促进G6PD的自噬降解和加剧氧化应激损伤,PI3K/mTOR抑制剂是一种可行的治疗方法,能够增加SCLC细胞对放射线的敏感性,并且没有明显的副作用。

https://www.nature.com/articles/s41419-023-06171-7

研究背景

01

小细胞肺癌(SCLC)占据了大约15%的肺癌患者,并且是最难治疗的肺癌亚型。

小细胞肺癌(SCLC)分为局限期(LS-SCLC)和广泛期(ES-SCLC)。局限期SCLC的标准治疗仍然是同时化疗和放疗(CCRT)。

尽管同时化疗和放疗在早期治疗中有效,但多数小细胞肺癌(SCLC)患者往往会产生对化疗和放疗的耐药性,并随之出现疾病进展和复发。

就小细胞肺癌(SCLC)患者很低的五年生存率而言,放射耐药性仍然是一个重要的临床挑战。因此,寻找有效的策略来克服其放射耐药性至关重要。

研究进程

02

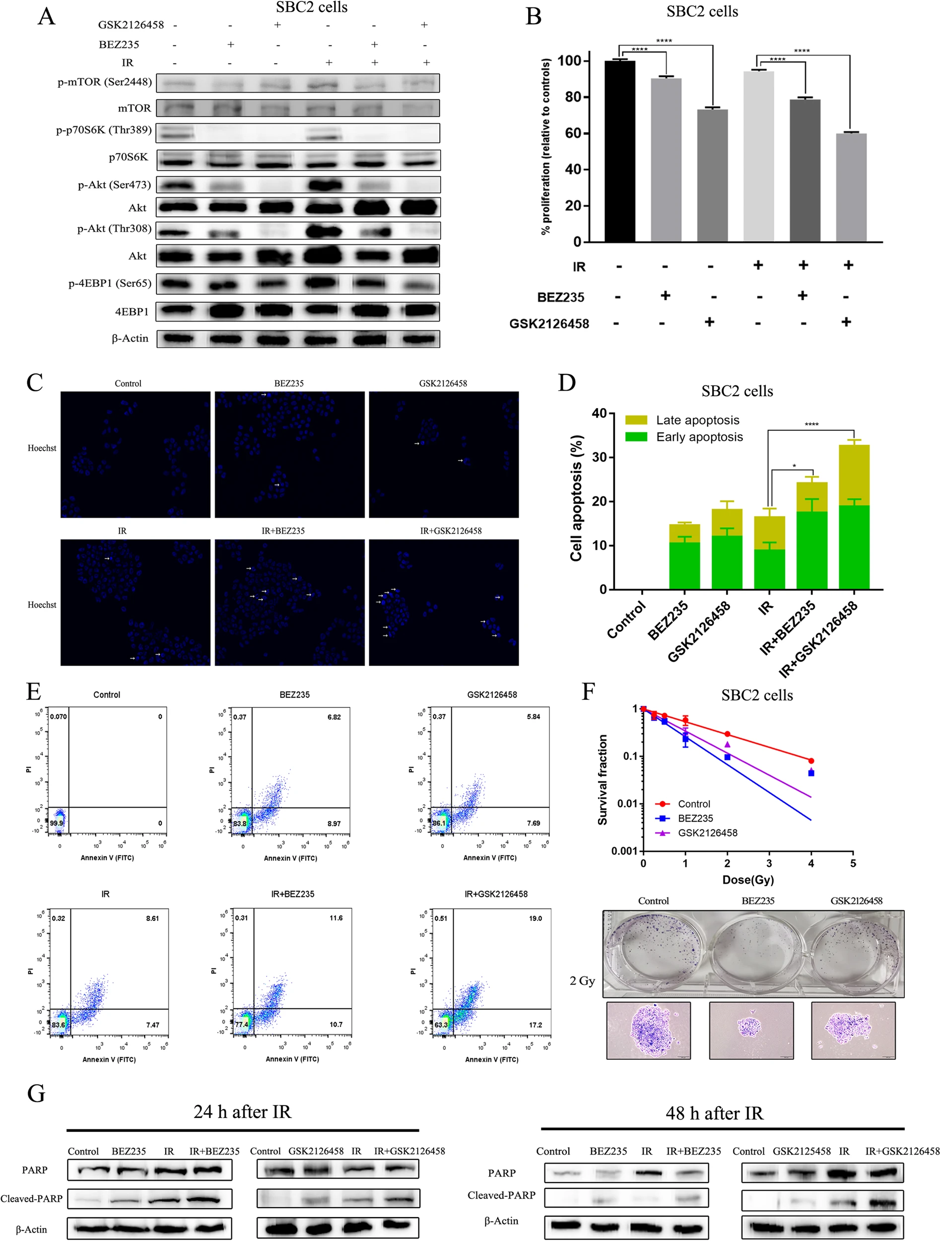
我们之前的研究发现,PI3K/AKT/mTOR信号通路与小细胞肺癌对放射治疗的耐药性相关。

我们使用SBC2细胞作为原发性放射耐药模型,而H446细胞则持续接触电离辐射(IR)以发展获得性放射耐药性。

我们使用细胞存活率和细胞凋亡检测方法来研究BEZ235/GSK2126458与电离辐射(IR)在体外的协同效应,而免疫印迹、代谢产物定量分析和生物信息学分析则被用于探索其潜在机制。

我们使用基因工程小鼠模型(GEMM)和皮下肿瘤模型来验证体内的协同效应。在电离辐射后,PI3K/AKT/mTOR信号通路的关键分子上调,与原发性放射耐药性相关,并且在获得性放射耐药细胞中表达更高。

BEZ235/GSK2126458有效增强了电离辐射的细胞毒性效应。BEZ235/GSK2126458与电离辐射联合使用可提高γ-H2AX和p-Nrf2的表达水平,表明DNA和氧化应激损伤被加剧。

从机理上讲,BEZ235/GSK2126458与电离辐射联合使用显著降低了糖醛酸磷酸途径(PPP)速率限制酶G6PD的表达。

具体而言,PI3K/mTOR抑制剂增强了G6PD与HSPA8/HSC70之间的相互作用,并通过伴侣介导的自噬过程降解了G6PD。它们的代谢产物(NADPH和R-5P)减少,同时ROS水平间接升高,这两者都加剧了细胞死亡。

PI3K/AKT/mTOR信号通路激活剂胰岛素增强了小细胞肺癌(SCLC)的放射耐药性,而BEZ235/GSK2126458与电离辐射的协同作用可以通过N-乙酰半胱氨酸减弱,同时通过6-氨基烟酰胺增强。GEMM和同种移植实验证实了它们在体内的协同作用。

研究结果

03

本研究揭示了PI3K/AKT/mTOR信号通路与PPP之间的关联,这些关联是放射耐药性基础的,并提供了支持PI3K/mTOR抑制剂作为可能消除SCLC放射耐药性的治疗策略的机制证据。

综上所述,PI3K/mTOR信号通路在SCLC细胞对放射线的初级和获取性耐药发展中起着关键作用。通过促进G6PD的自噬降解和加剧氧化应激损伤,PI3K/mTOR抑制剂是一种可行的治疗方法,能够增加SCLC细胞对放射线的敏感性,并且没有明显的副作用。(转化医学网360zhyx.com)

参考资料:

https://www.nature.com/articles/s41419-023-06171-7

注:本文旨在介绍医学研究进展,不能作为治疗方案参考。如需获得健康指导,请至正规医院就诊。

评论:
评 论
共有 0 条评论

    还没有人评论,赶快抢个沙发


Baidu
map