推荐活动

献礼国庆!张岱/周瑞/施一公等团队合作取得新进展

首页 » 《转》译 2023-10-05 转化医学网 赞(2)
分享: 
导读
阿尔茨海默病(AD)的一个标志是老年斑(senile plaque),它含有β-amyloid肽(Aβ)。神经节苷脂GM1是最常见的脑神经节苷脂。然而,GM1调控Aβ加工的机制尚不清楚。

2023年9月27日,北京大学张岱、清华大学周瑞及清华大学/西湖大学施一公等合作在Advanced Science 在线发表题为“Preferential Regulation of γ-Secretase-Mediated Cleavage of APP by Ganglioside GM1 Reveals a Potential Therapeutic Target for Alzheimer’s Disease”的研究论文,该研究揭示了GM1在Aβ生成中的机制,并提供了降低GM1水平代表AD治疗的潜在策略的证据。

https://onlinelibrary.wiley.com/doi/10.1002/advs.202303411

研究背景

 01 

阿尔茨海默病(AD)是一种进行性神经退行性疾病,其特征是细胞外老年斑和与年龄相关的认知功能障碍。目前还没有有效的临床治疗方法可以治愈AD或减缓其进展。老年斑主要由β-淀粉样蛋白(Aβ)肽组成,β-和γ-分泌酶依次裂解淀粉样蛋白前体蛋白(APP)。因此,减少a β的产生是治疗AD的一种潜在策略。然而,这种治疗方法的有效性和安全性以及潜在的机制几乎不为人所知。

γ-分泌酶切割是Aβ产生的最后一步,在AD研究中备受关注。γ-分泌酶是一种天冬氨酸蛋白酶,由四种不同的成员组成,包括早老素1(PS1)、Aph-1,早老素增强子2(PEN-2)和nicastrin。其中,PS1是γ分泌酶的催化亚基。通过γ分泌酶切割蛋白质,包括APP、Notch和N-钙粘蛋白,对其生理功能至关重要。用于抑制γ分泌酶活性的药物也可能同时抑制广泛底物的切割,导致多种副作用。因此,在不影响其他底物的情况下降低Aβ水平是一种有吸引力的治疗策略,而不是完全抑制γ分泌酶切割。

研究过程及发现

 02 

研究人员发现转基因暴露会导致Aβ含量增加和认知行为受损。Aβ水平升高可能与GM与PS-NTF相互作用有关。随后,研究人员证明了D-PDMP/CTB对AD的治疗效果可能代表了一种新的干预策略,可以在没有副作用的情况下降低a β水平。目前研究的数据表明,APP加工与GM之间存在迄今未披露的联系:GM促进a β的产生和斑块沉积,并加重认知障碍。此外,研究结果首次表明,脂质分子,如GM,可以诱导γ-分泌酶的构象变化。然而,D-PDMP/CTB下调GM通过抑制γ-分泌酶活性完全逆转了这些不利影响。因此,调节GM水平可能是在AD治疗中调节γ-分泌酶活性的新策略。

转基因能轻易穿过血脑屏障,容易进入大脑调节生理和病理过程。啮齿类动物模型研究报告,腹腔注射GM增加了GM在脂筏中的分布。此外,小鼠腹腔注射GM显示,约0% - 0%的总注射量稳定到达中枢神经系统。已经证明转基因在AD的病理生理中起负向作用。对AD转基因小鼠模型的研究结果显示,转基因蛋白在海马和皮层淀粉样斑块中有脑区特异性沉积。衰老和apoE的表达通过增加和调节GM在神经元膜上的分布加速了Aβ的聚集。这些发现表明,较高浓度的转基因可能与AD有关。

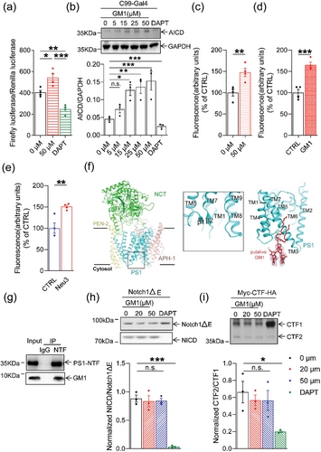
此外,外周注射GM1会损害APP/PS1小鼠的认知能力。最公认的机制是GM1结合并促进Aβ聚集;因此,GM1可能是a β沉积的种子。除上述发现外,研究人员还发现了一种增加a β形成的新机制;即GM1重塑了PS1分子的构象,从而提高了γ-分泌酶裂解APP的效率(C99)。

先前研究表明,用D-PDMP降低GM1水平或用CTB阻断GM1位点可减少体外Aβ聚集。本研究提供了D-PDMP降低体内GM1水平和Aβ生成的证据。重要的是,从粗到精的策略被嵌入到特异性抑制GM1功能的方法中。研究人员证明了通过CTB阻断GM1可以抑制γ-分泌酶活性和Aβ的产生,但目前关于CTB的最佳方法尚无共识。无论如何,阻断GM1与PS1相互作用的生物学效应是治疗AD的新策略。

本文报告了GM1与人γ-分泌酶结合的冷冻电镜结构,显示了在加入GM1后引起的PS1构象重排。GM1结合位点的鉴定可能揭示了GM1识别的结构基础。值得注意的是,推测的GM1结合位点位于远离TM6上的催化残基Asp257和TM7上的催化残基Asp385。然而,通过变构,GM1结合诱导形成一个反平行的β-片层,直接稳定底物结合,从而加速底物裂解。尽管如此,研究人员的结构数据提供了GM1对Aβ生成的调控基础。

GM1通过与PS1相互作用提高γ-分泌酶活性

研究结论

 03 

综上,本研究将GM1确定为特异性调节不同底物γ分泌酶活性的潜在靶标,并为开发AD医疗保健的新策略铺平了道路。(转化医学网360zhyx.com)

参考资料:

https://onlinelibrary.wiley.com/doi/10.1002/advs.202303411

注:本文旨在介绍医学研究进展,不能作为治疗方案参考。如需获得健康指导,请至正规医院就诊。

评论:
评 论
共有 0 条评论

    还没有人评论,赶快抢个沙发


Baidu
map