推荐活动

让52%“不可手术”的肝癌患者“可手术”!中国学者最新研究发布

首页 » 《转》译 2023-09-30 转化医学网 赞(7)
分享: 
导读
超过70%的肝细胞癌(HCC)患者被诊断为晚期,失去了根治性手术的机会。酪氨酸激酶抑制剂(TKI)和抗程序性细胞死亡蛋白-1(PD-1)抗体的联合治疗在晚期HCC的一线和二线治疗中都取得了较高的肿瘤反应率。然而,很少有研究前瞻性地评估TKI加抗PD-1抗体是否可以将无法切除的中晚期肝细胞癌转化为可切除的疾病。

近日,解放军总医院团队在《Journal for ImmunoTherapy of Cancer》期刊发表题为“Lenvatinib plus anti-PD-1 antibodies as conversion therapy for patients with unresectable intermediate-advanced hepatocellular carcinoma: a single-arm, phase II trial ”的研究论文,研究结果显示:以仑伐替尼配合现有PD-1抑制剂,进行靶免联合转化治疗,可将52%的不可手术中期HCC患者转化为可手术患者,并显著改善患者预后!

https://jitc.bmj.com/content/11/9/e007366?rss=1

研究背景

 01 

肝细胞癌(HCC)是全球癌症相关死亡的主要原因。手术治疗是长期生存的最佳治疗策略,早期肝癌患者的 5 年生存率为 50-70%。不幸的是,大多数肝细胞癌患者被诊断为中晚期,不适合手术切除;因此,全身治疗仍然是主要的护理手段。尽管随着新药的出现,全身治疗有了显著改善,但晚期或不可切除的肝细胞癌患者的预后仍然严峻。

转化疗法是指应用干预措施,例如局部或全身治疗,使最初无法切除的恶性肿瘤患者适合以治愈为目的的切除术。局部区域治疗主要包括经动脉化疗栓塞、肝动脉输液化疗、选择性内放疗、外照射放疗,通常适用于无肝外转移的患者,以提高肝切除的可行性。这些局部区域治疗方法在局部晚期肝细胞癌中的转化成功率主要在5%至30%之间。从历史上看,晚期肝细胞癌的全身治疗与相对有限的客观缓解率(ORR)有关,例如索拉非尼,一种美国食品和药物管理局批准的一线全身性药物,ORR约为10%。很少有晚期肝细胞癌患者在全身治疗后接受根治性手术,导致在转化治疗环境中对全身治疗不重视。

本研究,我们旨在前瞻性地评估仑伐替尼加PD-1抑制剂作为不可切除的中晚期肝癌患者的转化疗法的有效性和安全性,以及成功转化治疗后接受根治性手术的患者的潜在生存获益。

研究进展

 02 

转化治疗的关键是手术前成功实现缩瘤降期,意味着参与转化治疗的药物或局部治疗,必须有较高的客观缓解率(ORR),而这正是仑伐替尼的优势,它的单药ORR就比索拉非尼高出不少,联合PD-1抑制剂时更能超过50%。因此国内外开展的许多HCC临床研究,都选用仑伐替尼与形形色色的PD-1/L1抑制剂搭档,本次研究更是允许使用5种不同的PD-1抑制剂,转化治疗整体为期48周,研究者会在治疗4个周期后,每6-8周评估一次患者是否符合手术条件,即使无法成功转化,仑伐替尼+PD-1抑制剂也相当于标准系统性治疗了。

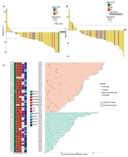
本研究,共有56例巴塞罗那肝癌分期(BCLC)B或C期(实际54例为C期,且55例为Child Pugh肝功能分级A级),初诊时就不可手术切除的患者入组研究,患者大多为乙肝相关肝细胞癌(HBV-HCC,87.5%),且几乎均存在大血管侵犯(94.6%)。研究主要终点是仑伐替尼+PD-1抑制剂转化治疗的成功率,超过45%就是成功,而在51例疗效可评估的患者中,靶免联合治疗成功帮助31例患者实现了转化,以55.4%的转化率“冲线”;如按照影像学标准评估疗效,那么靶免联合治疗ORR则为53.6%,且中位缓解持续时间(DoR)长达17.1个月。

靶免联合治疗的转化成功率、ORR和DoR情况

研究结果

 03 

本研究发现,完成转化治疗后接受手术切除的患者,有85.7%可实现完全切除(R0切除),且术后病理检查显示,靶免联合治疗的病理学完全缓解率(pCR)达到38.1%,说明癌细胞在术前就被有效杀伤,术后患者12个月无复发生存率也接近50%,预后显著改善。

这项II期临床试验表明,仑伐替尼与抗PD-1抗体联合使用是治疗不可切除肝癌的安全有效的转化治疗方案,CD8 T细胞比例较高的患者对该方案的反应更好。总之,仑伐替尼加PD-1抑制剂的转化治疗是不可切除肝细胞癌的有希望的治疗选择。需要进一步的临床试验来验证这些发现,并可能利用本研究产生的知识。(转化医学网360zhyx.com)

参考资料:

https://jitc.bmj.com/content/11/9/e007366?rss=1

注:本文旨在介绍医学研究进展,不能作为治疗方案参考。如需获得健康指导,请至正规医院就诊。

评论:
评 论
共有 0 条评论

    还没有人评论,赶快抢个沙发


Baidu
map