重大发现!山东大学齐鲁医院合作发现胶质母细胞瘤的致癌基因及治疗新靶点
| 导读 | 导读:对于多形性胶质母细胞瘤(GBM)患者,迫切需要新的诊断和治疗策略。既往研究表明,BCL2样蛋白13 (BCL2L13)是BCL2家族成员之一,在不同类型的肿瘤中调节细胞的生长和凋亡。然而,其在GBM中的临床意义、生物学作用和潜在机制尚不清楚。 |
近日,山东大学齐鲁医院等机构研究人员在国际权威期刊《Cell Death&Disease》上发表了题为”BCL2L13 promotes mitophagy through DNM1L-mediated mitochondrial fission in glioblastoma” 的研究论文,在该研究中,研究人员发现BCL2L13在GBM细胞系和临床GBM组织样本中表达显著上调。机制上,BCL2L13靶向DNM1L的Ser616位点,导致线粒体分裂和高线粒体自噬通量。在功能上,这些改变显著促进了GBM细胞在体外和体内的增殖和侵袭。总的来说, 研究结果表明, BCL2L13在GBM中通过DNM1L介导的线粒体分裂促进线粒体自噬中发挥了重要作用。因此,BCL2L13的调控和生物学功能使其成为治疗GBM的候选分子靶点。

https://www.nature.com/articles/s41419-023-06112-4
研究背景
01
多形性胶质母细胞瘤(GBM)是成人中最具侵袭性的原发性脑肿瘤。尽管手术切除后的放化疗联合治疗取得了进展,但患者的中位生存期为14.6个月。因此,更好地了解GBM恶性进展的分子机制是至关重要的。
BCL2L13是一种由人类染色体上的BCL2L13基因编码的类blc2蛋白,早在20年前就被发现,但直到最近才开始引起人们的注意,并有可能成为研究热点。它固定在线粒体外膜上,可以在各种组织和细胞中发现,包括癌细胞。与胃癌远端组织相比,BCL2L13在胃癌近端组织中的表达显著增加,这可能使其成为胃肿瘤恶性进展的标志。此外,缺乏BCL2L13与局部晚期直肠癌患者术前放化疗(pCRT)无反应相关,这为预测直肠癌患者pCRT疗效提供了一种潜在的策略。BCL2L13也与白血病的肿瘤发生和不良预后有显著关联。在淋巴结阴性乳腺癌和肺腺癌中,BCL2L13与肿瘤侵袭行为呈负相关,表明BCL2L13根据特定细胞类型发挥不同作用。在胶质瘤研究领域,研究人员发现BCL2L13在GBM中过表达,通过阻止MOMP和caspase-3激活抑制肿瘤细胞凋亡。在这项研究中,研究人员证实了BCL2L13在胶质瘤中比在正常脑组织中高表达。
此外,BCL2L13的上调与胶质瘤的肿瘤组织学分级相关。研究人员进一步发现BCL2L13支持GBM细胞的迁移和侵袭。然而,BCL2L13在GBM中的生物学作用和调控机制仍不清楚。
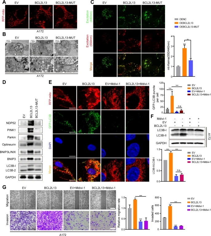
自噬是一个进化上保守的过程,通过溶酶体介导的降解维持对细胞内成分的控制。线粒体自噬是一种选择性自噬,可降解受损或功能失调的线粒体,维持线粒体动力学和细胞稳态。在细胞和组织修复过程中,自噬/有丝自噬主要作为一种保护机制来对抗应激和多种病理,包括癌细胞。对于GBM,替莫唑胺治疗、标准一线化疗和放疗可诱导细胞自噬,这被认为是细胞存活的逃逸机制。在本研究中,KEGG分析结果表明BCL2L13与GBM的自噬/有丝自噬密切相关。研究人员进一步证明BCL2L13促进GBM细胞线粒体分裂依赖的保护性线粒体自噬,这表明BCL2L13是GBM的潜在治疗靶点。
研究过程及发现
02
根据公共数据库的数据和免疫组织化学染色结果,本研究观察到BCL2L13在胶质瘤中的表达高于NBT。此外,BCL2L13的表达与胶质瘤的组织学分级相关。研究结果还表明,敲低的BCL2L13 GBM细胞迁移和入侵能力显著降低。BCL2L13促进了GBM细胞的恶性进展和侵袭行为。基于这些发现,BCL2L13有望成为GBM分子靶向治疗的潜在靶点。
在这项研究中,研究人员发现BCL2L13在GBM细胞中起着关键的有丝分裂激活剂的作用。这些数据与另一份报告一致,该报告表明BCL2L13是酵母有丝分裂受体Atg32的哺乳动物同源物。研究人员发现BCL2L13诱导的线粒体自噬促进了GBM的恶性进展。3-MA或Baf抑制线粒体自噬可阻断BCL2L13过表达引发的GBM细胞增殖、迁移和侵袭增强。这些结果表明BCL2L13诱导GBM的保护性有丝分裂。BCL2L13在GBM中高表达可能参与了放疗、化疗和靶向治疗的耐药过程。
本研究发现BCL2L13通过增加线粒体分裂促进线粒体自噬。此外,研究人员发现BCL2L13通过促进DNM1L S616磷酸化来促进线粒体分裂。最后,选择性线粒体分裂抑制剂Mdivi-1抑制BCL2L13过表达细胞的线粒体分裂和线粒体自噬。这些结果表明,BCL2L13促进了GBM细胞线粒体分裂依赖的保护性线粒体自噬。

BCL2L13促进GBM细胞中线粒体分裂依赖的自噬
研究意义
03
综上所述,研究人员证明BCL2L13在GBM中是一个致癌基因,它诱导线粒体分裂,从而促进保护性线粒体自噬。这些结果表明BCL2L13是GBM的潜在治疗靶点。(转化医学网360zhyx.com)
参考资料:
https://www.nature.com/articles/s41419-023-06112-4
注:本文旨在介绍医学研究进展,不能作为治疗方案参考。如需获得健康指导,请至正规医院就诊。
腾讯登录
还没有人评论,赶快抢个沙发