推荐活动

再取进展!厦门大学研究团队发现调节乳腺癌细胞粘附和肿瘤转移的机制

首页 » 《转》译 2023-07-19 转化医学网 赞(3)
分享: 
导读
乳腺癌是全世界女性中最常见的恶性癌症。癌症转移是癌症相关死亡的主要原因。BCKDK与各种疾病有关,包括多种人类癌症的增殖,迁移和侵袭。然而,BCKDK与乳腺癌的发展和进展及其功能的相关性尚不清楚。

7月17日,厦门大学孙慧敏团队在《Cell Death & Disease》上发表题为“BCKDK regulates breast cancer cell adhesion and tumor metastasis by inhibiting TRIM21 ubiquitinate talin1”的研究论文,研究阐明了BCKDK发挥其生物学作用的机制可为开发乳腺癌转移的新标志物提供新的理论依据,并为乳腺癌患者临床治疗的新疗法开发做出贡献。

https://www.nature.com/articles/s41419-023-05944-4

研究背景

乳腺癌是最常见的女性恶性肿瘤。局限性乳腺癌的5年相对生存率为 99%,在远处转移患者中,这一比例急剧下降至 28%。转移是癌细胞从原发肿瘤扩散到远处器官的过程,是恶性肿瘤细胞的决定性特征,也是癌症患者死亡的主要原因。尽管在筛查、诊断和治疗方面取得了进展,但乳腺癌仍然是全球癌症死亡的主要原因。

最近,研究表明BCKDK的过表达与各种癌症的肿瘤进展有关。BCKDK已被描述为诱导组成型MEK-ERK信号级联激活,促进多种肿瘤细胞增殖,侵袭和迁移,包括结直肠癌,肝脏[13]和卵巢癌。一项研究报告称,在BCKDK敲低后,粘附相关的信号通路下调,并且BCKDK与talin1密切相关。据报道,BCKDK参与三阴性乳腺癌(TNBC)的mtorc1信号转导,蛋白质翻译和线粒体功能。BCKDK的下调抑制细胞增殖,阻止蛋白质合成,促进细胞凋亡,并增强DOX介导的TNBC细胞死亡。然而,到目前为止,BCKDK在癌症进展和转移中的潜在作用机制尚不清楚。

研究进展

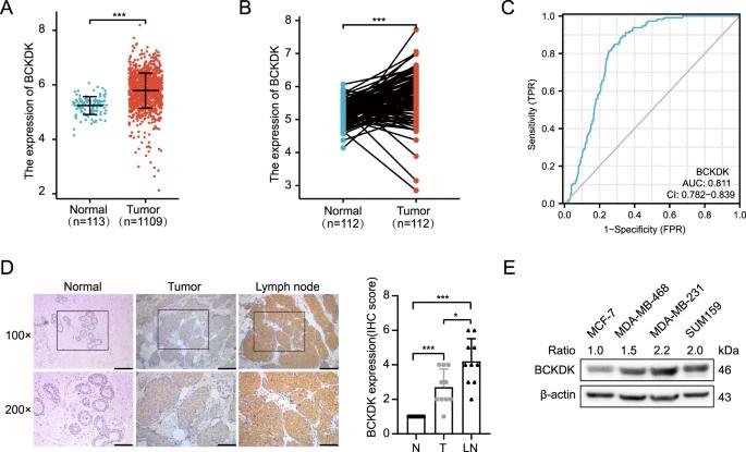
我们分析了TCGA乳腺癌RNA-seq数据集中BCAAs分解代谢酶的mRNA表达。我们发现与先前的研究一致的结果,BCAT,PP2C,BCKDK和KLF15在mRNA水平上存在显著差异。由于BCKDK对TNBC代谢和增殖的影响已在先前的研究中进行了研究,因此我们专注于研究BCKDK在乳腺癌细胞粘附和转移中的作用。BCKDK在预测肿瘤和正常结果方面表现出一定的预测准确性。为了确定BCKDK表达与乳腺癌组织中转移之间的关系,我们获得了10个肿瘤标本,匹配的邻近组织和腋窝淋巴结转移,并使用IHC评估BCKDK蛋白。淋巴结转移的BCKDK水平明显高于其BRCA原发,而相邻的正常组织是表达最低的组织。

为了研究BCKDK在不同恶性乳腺癌细胞中的特异性作用,我们通过蛋白质印迹检查了不同乳腺癌细胞系的BCKDK蛋白表达。我们发现高度侵袭性和转移性三阴性乳腺癌细胞系MDA-MB-231,MDA-MB-468和SUM159具有更高水平的BCKDK蛋白,但这些水平在MCF-7细胞系中要低得多。先前的研究报告了MCF-7和MDA-MB-231细胞系分别具有低和高转移潜力。因此,我们选择了MDA-MB-231和MCF-7细胞系进行进一步研究。上述结果表明,BCKDK是一种有价值的预后标志物,可能在乳腺癌的发展中发挥重要作用。

BCKDK在BRCA中上调,与BRCA患者的预后不良有关。

研究意义

本研究确定了临床乳腺肿瘤标本中BCKDK过表达与转移的潜在关系。通过体外实验,我们发现BCKDK促进了乳腺癌细胞系中FAK的活化和细胞粘附的变化,并通过调节talin1进一步验证了BCKDK对FA复合物形成的作用。使用timsTOF Pro质谱法,我们发现TRIM21是一种介导talin1泛素化的E3泛素连接酶。通过影响talin1与TRIM21的结合,BCKDK抑制talin1泛素化和降解,促进FAK/MAPK信号通路的激活和新FA结构的组装,从而增强肿瘤细胞迁移。因此,本研究揭示了BCKDK调控细胞粘附和乳腺癌转移的机制。

参考资料:

https://www.nature.com/articles/s41419-023-05944-4

注:本文旨在介绍医学研究进展,不能作为治疗方案参考。如需获得健康指导,请至正规医院就诊。

评论:
评 论
共有 0 条评论

    还没有人评论,赶快抢个沙发


Baidu
map