推荐活动

揭示胃癌转移的内在机制!海军军医大学发现潜在治疗靶点!

首页 » 《转》译 2023-07-13 转化医学网 赞(2)
分享: 
导读
胃癌仍然是世界上发病率最高的肿瘤之一,腹膜转移是导致晚期胃癌患者约60%死亡的原因。然而,腹膜转移的内在机制却鲜为人知。我们从胃癌患者的恶性腹水(MA)中建立了有机体,并注意到MA上清液可以强烈地增加有机体的集落形成。因此,我们认识到脱落的癌细胞(ECCs)和液体肿瘤微环境之间的相互作用有助于腹膜转移。

7月10日,来自海军军医大学的研究团队在Nature子刊《Scientific Reports》上发表了名为“Liquid tumor microenvironment enhances WNT signaling pathway of peritoneal metastasis of gastric cancer”的研究文章,研究显示抑制WNT信号通路会降低MA上清液的生长促进作用,该结果提示WNT信号通路是胃癌腹膜转移的潜在治疗靶点

https://www.nature.com/articles/s41598-023-38373-6

研究背景

转移是癌症患者死亡的主要原因。尤其是腹膜转移是晚期胃癌患者约60%死亡的原因。MA是晚期胃癌患者最常见的症状之一,预示着不良预后。种植转移的发生涉及ECCs的扩散和转移前生态位的形成。间皮细胞-间质转化(MMT)被认为是一系列病理变化的关键。

MA是一种缺氧性炎症和免疫抑制性肿瘤微环境,由复杂的细胞因子趋化因子、生长因子、外泌体和各种悬浮细胞(如肿瘤间皮细胞和免疫细胞)组成。然而,ECCs与肿瘤微环境之间的相互作用仍不甚明了。

迄今为止,研究已经建立从各种肿瘤中提取的类器官系,并被证明在生物学遗传方面具有高度的一致性。大量的研究意义在于验证将类器官用于个体化药物筛选的可行性。随着研究的不断深入,肿瘤微环境在肿瘤发生和发展中的重要性逐渐得到认可。包括免疫细胞在内的肿瘤基质被引入类器官培养系统以模拟肿瘤微环境。

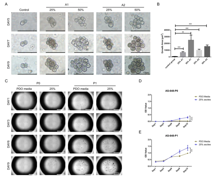
正常胃单位和胃癌的类器官模型已有报道。我们用类似的方法建立了胃癌患者MA衍生的类器官,我们注意到MA上清液可以强烈增加恶性腹水衍生类器官(MADO)的集落形成。我们考虑到原发性胃癌和ECC之间的异质性以及它们不同的微环境导致了这一现象的发生。事实上,MA中原发肿瘤和ECC之间突变谱的多样性已有报道。

因此,我们试图确定MA微环境如何增强ECCs的恶性生物学行为。在这里,我们发现腹水上清液中存在高水平的WNT配体(wnt3a和wnt5a),它们上调了WNT信号通路

研究过程

在优化MADO培养条件时发现的现象表明,目前的人工生态位不足以模拟EECs的微环境。我们首先需要弄清楚的是,EECs的生长促进作用是否具有特异性,即这种作用是否只存在于EECs和亲代腹水上清之间。通过交叉配对试验,我们发现亲本腹水上清液和非亲本腹水上清液都能促进MADOs的生长。此外,MA上清液对亚培养MADOs的生长也有很强的促进作用。总之,这些数据表明MA上清液对MADOs生长的促进作用是普遍的。我们注意到原代肿瘤细胞对MA上清液的依赖性高于亚培养的MADOs。这可能与原代肿瘤细胞和类器官结构的差异有关。

除了复杂的细胞因子鸡尾酒,腹水中还悬浮着丰富的外泌体。鉴于提取外泌体的技术已经成熟,我们首先对外泌体进行了测试,以验证它是否是启动因子。结果表明,外泌体不能直接促进MADOs的生长。有趣的是,我们注意到外泌体导致MADO的形态发生变化,从球形变为松散形态。胡艳婷等研究表明,来自GC患者恶性腹水的外泌体通过促进EMT信号转导促进腹膜肿瘤细胞的扩散。这些数据表明腹水中的外泌体主要促进腹膜肿瘤细胞的扩散而非增殖。

不同于癌旁正常组织与肿瘤组织,MA缺乏相应的对比。以往的研究试图通过比较MA与其他类型腹水(如肝硬化腹水)来寻找蛋白标记物。由于个体差异造成的巨大误差,这种方法不适合差异选择。

因此,我们开始从下游进行研究,以阐明其潜在机制。考虑到在器官组织上进行Western blot分析周期长、成本高,我们利用多个细胞株检测了一系列与增殖相关的经典信号通路的关键蛋白,如β-catenin、mTor、p-Stat3、p-ERK等。结果显示,Wnt/β-Catenin信号通路在腹水上清液的刺激下被激活。我们进一步证实MA上清液上调了MADOs的WNT信号通路。酶联免疫吸附试验(ELISA)验证了MA上清液中的WNT配体(wnt3a和wnt5a)水平高于肿瘤类器官(PDO)培养基。

最近广泛讨论的是Wnts通过自分泌激活WNT信号通路。在这里,我们证明了在MADO培养过程中存在自分泌WNT配体。这可能至少是MA中WNT配体高浓度的部分原因。我们还注意到,当使用豪猪(Porcupine)抑制剂时,Wnts浓度和生长抑制效果呈下降趋势。这从细胞生长状态的角度说明了wnt配体在MA中的重要作用。值得一提的是,由于提供的MA上清液是固定的,因此体外阻断Porcupine的效果可能被低估。

考虑到生长状况和WNT配体浓度的变化,我们认为在MADO培养过程中存在两个不同的阶段。在早期阶段,肿瘤细胞依靠高浓度的WNT配体 "发射",在此期间WNT配体被大量消耗。在晚期阶段,WNT配体的自分泌优势随着球的形成和肿瘤细胞的增加而显现,同时高浓度的WNT配体启动正反馈以促进MADOs的生长。有趣的是,原代肿瘤细胞似乎比器官组织依赖更高水平的WNTs。这可能与MADOs通过成球和进化提高了对低WNT配体环境的抵抗力有关。

WNT信号转导级联在进化中是保守的,与无数生物现象有关。我们的研究补充了WNT信号在胃腹膜转移中的重要作用。

研究结论

本研究初步探讨了腹水上清液促进MADOs集落形成的机制。我们发现外泌体不能直接促进MADOs的生长。因此,我们证明了恶性腹水中高浓度的WNT配体可上调Wnt/β-Catenin信号通路的激活,并进一步证明了靶向WNT信号通路的可行性。(转化医学网360zhyx.com)

参考资料:

https://doi.org/10.1038/s41589-023-01376-5

注:本文旨在介绍医学研究进展,不能作为治疗方案参考。如需获得健康指导,请至正规医院就诊。

评论:
评 论
共有 0 条评论

    还没有人评论,赶快抢个沙发


Baidu
map