推荐活动

【Cell Discovery】王鹏飞/张文宏等团队评估对奥密克戎最新突变毒株的中和作用

首页 » 《转》译 2023-07-13 转化医学网 赞(2)
分享: 
导读
自2021年底出现以来,SARS-CoV-2奥密克戎变体不断进化,并产生了许多亚变体。由于高传播性和免疫逃逸特性,奥密克戎BA.2自2022年3月起在上海引起了局部爆发,导致60多万例实验室确诊感染。

自2022年12月取消“零感染”政策以来,中国全国范围内的新冠肺炎感染人数激增。然而,根据储存在GISAID数据库中的序列,中国的变异组成要简单得多,在最近的COVID-19感染浪潮中只有两个主要亚变体,即BA.5和BF.7 。

https://www.nature.com/articles/s41421-023-00569-5

研究背景

01

我们之前报道过BA.1, BA.1.1, BA.2和BA.3亚系3,4,以及BA.2后代和BA.4/55逃避疫苗接种和感染诱导的中和抗体。在这项研究中,我们构建了一个假病毒(psv)面板,代表最近高频传播的奥密克戎亚变体,BA.2.75, BN.1, CH.1.1, XBB.1, XBB.1.5, BA.5, BF.7, BQ.1和BQ.1.1,以及其他一些感兴趣的突变,如BA.2.75.2, BA.2.75.6, CA.3.1, BA.5.2.7, BE.1.1.1, BF.14和BF.16。鉴于这些亚系的快速生长和不断增加的穗突变复杂性,一些研究小组已经测试了这些亚变异中的一些(6、7、8、9、10、11、12)的中和逃避。然而,全面评估加强疫苗接种或突破感染血清对所有这些不同的奥密克戎亚系的影响,特别是对中国以前(Delta和BA.2)和最近(BA.5和BF.7)波血清中和活性的独立评估,对全球公共卫生仍然至关重要。

研究方法

02

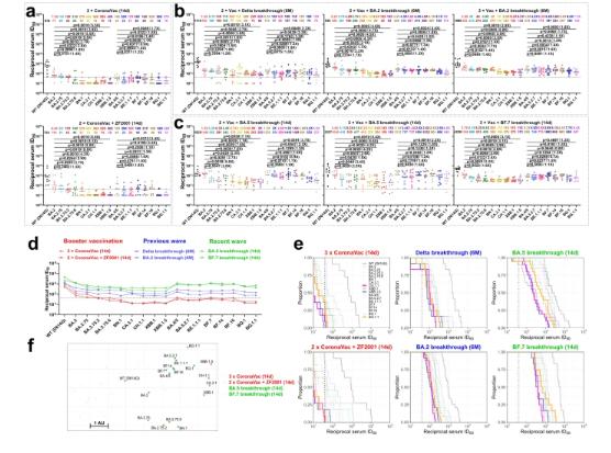
我们首先收集健康成人在同源增强剂(CoronaVac)或异源增强剂(ZF2001)接种两剂CoronaVac后第14天的血清,并测试它们对这组psv的中和活性。增强组对WT (D614G)具有可检测到的中和几何平均滴度(GMTs),但与WT相比,BA.2和BA.4/5的GMTs降低了6- 16倍。对BA.2和BA .5衍生变体的中和滴度进一步降低,CA.3.1、CH.1.1、XBB.1和XBB.1.5是最强的逃脱BA.2后代(与BA.2相比降低了4 - 8倍)。BQ.1和BQ.1.1是最强的BA.5后代(与BA.5相比减少了2 - 3倍)。

通过加强疫苗接种或突破中国以前或最近的感染血清来中和Omicron亚变体

我们之前报道过,在感染后第14天,BA.2突破感染显著提高了对BA.2及其衍生变体和BA.4/55的中和效价。为了确定在前几波感染的疫苗接种个体在较长时间后是否仍然保持足够的对新出现的病毒的中和效价,我们在感染后6个月收集了以前感染过Delta或BA.2突破感染的个体的血清,并检查了中和抗体逃逸的程度。对于两次灭活疫苗剂量后突破感染的血清,我们注意到与加强疫苗组相似,奥密克戎亚变体的中和效价下降趋势,并且CH.1.1, XBB.1, XBB.1.5, BQ.1和BQ.1.1显示出最强的血清逃逸,与WT相比,效力降低了约20倍。而对于BA.2突破感染个体,我们根据感染前是否接种过2剂或3剂灭活疫苗将其进一步分为两组。在这两组中,奥密克戎亚变体的中和滴度低于WT,但下降水平不如加强疫苗接种或三角洲突破感染组显著。例如,在BA.2突破感染组中,针对BA.2的中和GMTs下降了~2 - 3倍,而在加强接种或Delta突破感染组中下降了~7倍。当将BA.2突破感染与Delta突破感染(两组具有相同的2剂量疫苗接种史)进行比较时,BA.2突破感染血清对BA.2和BA.5保持较高的滴度。以及它们的一些后代病毒,这可能与Omicron和Delta变体之间的抗原差异有关。同样,CA.3.1, CH.1.1, XBB.1和XBB.1.5是最强的BA.2后代(与WT相比减少了7- 10倍,与BA.2相比减少了2.5 - 4.7倍),BQ.1和BQ.1.1是最强的BA.5后代(与WT相比减少了6 - 8倍,与BA.5相比减少了~2倍)。

我们还平行比较了不同的队列。接种强化疫苗的人只有最低的血清中和活性,对BQ.1、BQ.1.1、CA.3.1、CH.1.1、XBB.1和XBB.1.5的滴度几乎检测不到。那些在以前的波浪中接种并感染了Delta或BA.2变异的人在感染后6个月仍然对不同的欧米克隆亚变异保持明显的活性。

研究成果

03

中和活性最高的是在中国最近的一波疫情中接种过BA.5或BF.7病毒并感染过的人,这可能是由于BA.5或BF.7病毒与新出现的病毒具有较高的抗原相似性,以及感染后采集样本的时间较短。仅加强疫苗接种组的大部分血清的中和抗体滴度低于我们的检测阈值,特别是BQ.1, BQ.1.1, CA.3.1, CH.1.1, XBB.1和XBB.1.5亚变体。然而,来自Omicron突破感染组的几乎所有血清的中和抗体滴度都高于我们的检测阈值,并且曲线的总体趋势向右移动进一步表明了增强的中和效力。综上所述,这些结果表明,在中国最近的疫情中接种疫苗后感染的人,至少在短时间内,应该对主要流行的SARS-CoV-2病毒具有中和活性。

为了可视化和量化WT和Omicron亚变体之间的抗原距离,我们利用所有第14天的血清中和结果构建了抗原图。虽然一些Omicron亚变体,如BA.4/5、BA.5.2.7、BE.1.1.1、BF.14和BF.16倾向于聚集在一个簇中,但CA.3.1、CH.1.1和BQ和XBB亚变体在抗原性上偏离了BA.2和BA.4/5。根据每个抗原单位相当于病毒中和性差异的两倍,BQ.1.1对血清中和的抗性比WT高约12倍,而CH.1.1和XBB.1.5对血清中和的抗性比WT高约20倍,这引起了人们对抗原漂移如何影响疫苗在现实世界中的有效性的关注。继续保持警惕并持续支持开发具有广泛保护作用的最新疫苗是非常重要的。(转化医学网360zhyx.com)

参考资料:

https://www.nature.com/articles/s41421-023-00569-5

注:本文旨在介绍医学研究进展,不能作为治疗方案参考。如需获得健康指导,请至正规医院就诊。

评论:
评 论
共有 0 条评论

    还没有人评论,赶快抢个沙发


Baidu
map