推荐活动

哈佛医学院最新进展:可用于改善癌症治疗及可靠的联合治疗

首页 » 《转》译 2023-07-13 转化医学网 赞(2)
分享: 
导读
在此,我们开发并验证了实时BH3谱分析,这是一种发生在凋亡蛋白酶激活上游的预处理凋亡敏感性的活的和功能性的单细胞测量。在相同的单个细胞上,我们执行循环免疫荧光,使同一细胞上超过30种蛋白质的多重免疫荧光成为可能。

利用培养细胞和结肠癌患者来源的异种移植(PDX)模型的快速离体培养,我们发现Bak是凋亡启动的单变量相关性,发现启动不良的亚群可以对应于单个细胞周期的特定阶段,并且,在一些PDX模型中,在凋亡启动不良的亚群中发现Bcl-XL, Mcl-1或Her2的表达增加。最后,我们生成并验证了单细胞启动的数学模型,该模型描述了可靶向蛋白如何促进凋亡启动。

化疗后出现耐药或复发的一个可能原因是先前存在的肿瘤细胞对细胞死亡相对不敏感。识别这些预先存在人群的特征可能会改善治疗反应的生物标志物,或者可能指向合理的联合治疗策略。

https://www.science.org/doi/10.1126/sciadv.adg4128

研究背景

01

目前很少有技术可以同时测量同一个单细胞的表型特性和高维分子特征。对凋亡表型进行这种检测尤其具有挑战性,因为在凋亡过程中被激活的蛋白酶和核酸酶会迅速降解蛋白质、转录本和基因组DNA,并限制随后对转录本和蛋白质水平的高维分子测量。在这里,我们开发了一种在癌细胞急性培养中同时测量凋亡敏感性和30-plex免疫荧光的技术。

为了评估caspase和核酸酶激活上游的凋亡敏感性,我们进行了BH3谱分析——一种测量线粒体对凋亡敏感性的方法。BH3谱分析涉及将质膜渗透细胞中的线粒体暴露于合成的BH3肽。对于引物或对凋亡相对敏感的细胞,合成的BH3模拟肽可引起快速和完全的线粒体外膜透性(MOMP),这是通过线粒体蛋白的免疫荧光在固定时间点测量的。引物不良的细胞具有对BH3肽相对不敏感的线粒体。基线BH3谱与许多不同癌症的临床反应相关,并代表了对细胞毒性治疗反应的重要决定因素。在这里,我们通过执行单细胞MOMP的实时测量,生成了凋亡启动的敏感单细胞测量。

由于许多癌症表型是由几种协同作用的蛋白质控制的,因此同时评估同一细胞内多种蛋白质的水平是有价值的。最近的技术进步已经发展到能够在单个细胞中进行多重蛋白质测量,包括通过成像、成像质量细胞术和循环免疫荧光(CyCIF)共同检测。在这里,我们使用CyCIF,包括用三到四种荧光偶联抗体染色,成像,荧光团的化学漂白,并在多个循环中重复。CyCIF已用于在单个细胞上成像60多种不同的免疫荧光抗体。

研究成果

02

人工混合癌细胞系启动的异质性

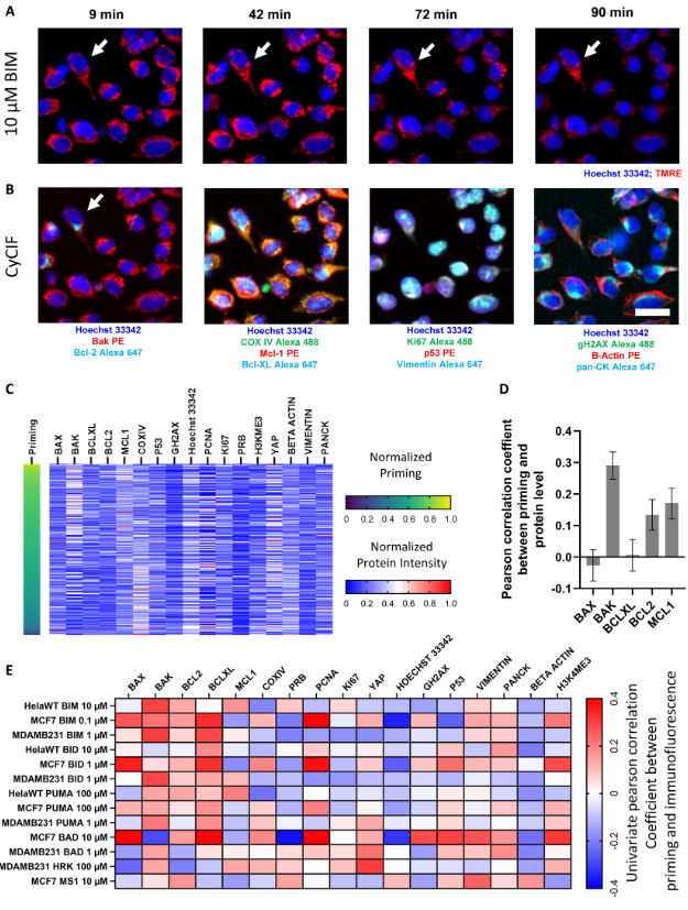
接下来,我们试图评估我们是否可以人工混合具有不同凋亡启动水平的细胞系,并使用RT-BP正确识别单个细胞。为了评估这一点,我们使用了凋亡效应蛋白Bax和Bak被敲除的HeLa细胞[HeLa DKO(双敲除)],因此这些细胞在促凋亡刺激下不会经历MOMP。我们首先混合了HeLa野生型(WT)和HeLa DKO细胞系的不同种群,进行了实时BH3分析(RTBP),发现只有一小部分细胞发生了TMRE丢失(图3,a和B,以及电影S3)。此外,当我们计算特定细胞比例的平均凋亡启动时,我们发现凋亡启动与DKO细胞被镀的比例之间存在相关性。

人工混合培养引物和不良引物癌细胞的实时BH3谱分析

为了评估RT-BP检测单个不良引物细胞的敏感性和特异性,我们使用HeLa WT和HeLa DKO细胞的等量混合物,进行BH3谱分析,并将单个细胞的凋亡引物测量与随后在同一细胞上的Bak免疫荧光进行比较。我们预计,相对于WT细胞,缺乏Bak的细胞更容易发生凋亡。我们观察到,相对于Bak水平低的细胞,Bak水平高的细胞更容易凋亡(P < 0.0001)。此外,使用Bak阳性的细胞应该被引至凋亡,而Bak阴性的细胞应该被引至凋亡的金标准,我们进行了受体操作符特征分析,以确定在混合样品中,凋亡的引物预测Bak表达的效果如何。在曲线测量值0.989下,我们观察到接收者工作特征面积,这表明,在这些混合实验中,RTBP是人工混合群体中不良引物细胞的敏感和特异性预测因子。

单细胞中凋亡启动与免疫荧光的单变量相关性

接下来,我们试图确定是否存在与癌细胞系中凋亡启动相关的蛋白质测量。我们首先在HeLa细胞上使用合成BIM肽进行了RT-BP,随后使用一组抗体进行了7个周期的CyCIF。这组抗体包括Bcl-2家族蛋白、细胞周期标记物、EMT转化标记物和DNA损伤。


BH3谱分析后的多重免疫荧光显示,Bak在HeLa细胞中的表达与启动相关

为了将凋亡启动与多路免疫荧光关联起来,我们基于细胞的地理坐标,将凋亡启动与七个周期CyCIF的蛋白质强度测量联系起来。具体而言,所有图像都与实时BH3剖面图像的最后一个时间点对齐,并使用CellProfiler和自定义R-scripts测量强度。接下来,我们根据测量到的凋亡启动对单个细胞进行排序,并将每个细胞中的蛋白质水平表示为热图。对于10 μM BIM肽处理的HeLa细胞,我们观察到凋亡引发与Bak蛋白表达之间的相关性(Pearson’s r = 0.29, P = 0.002。

接下来,为了评估启动的分子相关模式,我们在MCF7和MDA-MB-231细胞中进行了RT-BP和CyCIF。对于单细胞系,我们评估了单细胞凋亡启动和免疫荧光染色之间的单变量Pearson相关系数。我们发现,在所有三种细胞系中,与启动相关的Bak蛋白表达都被合成的BIM肽诱导。在特定合成BH3肽的单细胞系中,我们可以找到单细胞相关的引物。例如,在MCF7细胞中,我们观察到凋亡引发与增殖细胞核抗原(PCNA)之间的相关性,PCNA是DNA复制的标志。这些数据表明,对于一些细胞,虽然不是全部,我们可以确定BH3谱的单变量蛋白相关。(转化医学网360zhyx.com)

参考资料:

https://www.science.org/doi/10.1126/sciadv.adg4128

注:本文旨在介绍医学研究进展,不能作为治疗方案参考。如需获得健康指导,请至正规医院就诊。

评论:
评 论
共有 0 条评论

    还没有人评论,赶快抢个沙发


Baidu
map