推荐活动

【STTT】北大季加孚教授团队发现调节PD-L1新机制,开发胃癌治疗新方法

首页 » 《转》译 2023-06-27 转化医学网 赞(2)
分享: 
导读
免疫检查点阻断(ICB)为治疗胃癌(G.C.)提供了新的机会。了解免疫检查点的上游调控对于进一步提高ICB治疗的疗效至关重要。

6月26日,北京大学季加孚教授团队在《Signal Transduction and Targeted Therapy》上发表题为“TRIM28 promotes the escape of gastric cancer cells from immune surveillance by increasing PD-L1 abundance”的研究论文,研究表明TBK1抑制剂与CTLA4免疫检查点阻断联合使用对G.C.具有协同作用,为G.C.治疗提供了一种新的策略。

https://www.nature.com/articles/s41392-023-01450-3

研究背景

尽管胃癌(G.C.)的发病率和相关死亡率继续下降,但 2020 年全球有 1,089,103 人被诊断患有胃癌;约有768,793人死亡,使其成为当年癌症相关死亡的第三大原因。这些病例中约有44%(478,508例)来自中国。识别免疫检查点(I.C.)和开发I.C.抑制剂(ICI)已经彻底改变了癌症治疗。阻断PD-1 / PD-L1通路的免疫疗法最近已被用于G.C.治疗。帕博利珠单抗(Keytruda)是一种人源化抗体,已被批准用于表达PD-L1的复发性局部晚期或转移性胃或胃食管交界处(GEJ)腺癌患者的免疫治疗。越来越多的证据表明,PD-L1是确定免疫治疗疗效的重要生物标志物。因此,了解调控PD-L1在G.C.细胞中表达和/或稳定性的分子机制将为改善免疫疗法的临床反应提供分子证据。

研究进展

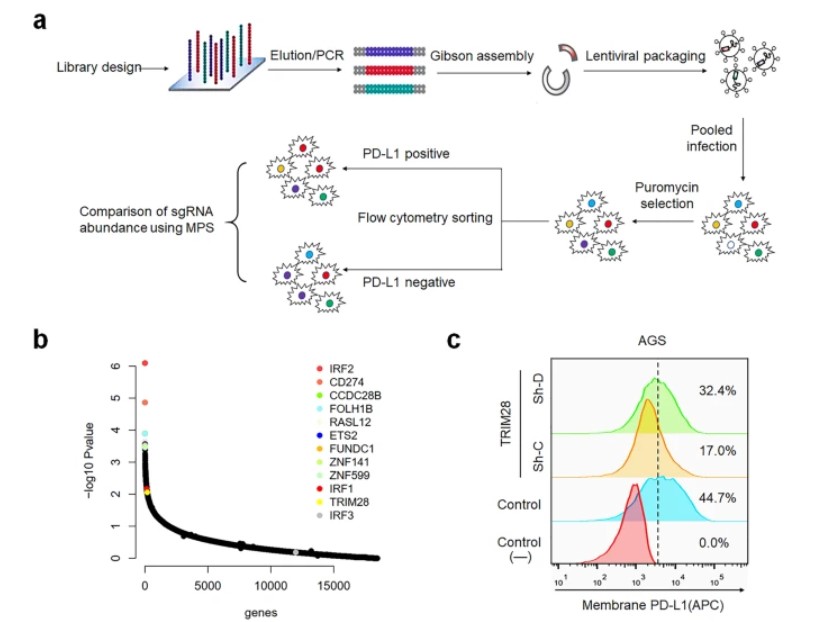
为了找到调节G.C中PD-L1表达的基因,我们在N9胃癌细胞系中进行了基于全基因组CRISPR-Cas87的筛选。细胞感染含有向导RNA(gRNA)的慢病毒,并用嘌呤霉素进行选择。根据PD-L1表达对转导细胞进行分选,并进行深度测序分析。随后,我们使用MAGeCK算法通过计算每个基因的β评分对负或正调节PD-L1表达的基因进行评分。在我们的结果中,作为PD-L1表达的已知调节因子的基因,如CD274,IRF2,STAT3和IRF1,被负性选择,确认了我们筛选系统的效率和精度。此外,TRIM28位于调节PD-L300稳定性的1个正向选择基因的顶部。为了验证这一观察结果,我们进行了CRISPR-Cas1介导的TRIM9敲除,结果表明TRIM28的缺失显著降低了G.C.细胞中PD-L28的表达。

接下来,我们研究了TRIM28和PD-L1表达之间的相关性。首先,我们检测了TRIM28在多个G.C.细胞系中的基本表达水平。我们调节了不同G.C.细胞系中的TRIM28表达。结果表明,TRIM28过表达显著提高了SGC-7901和MGC-803细胞中PD-L1蛋白水平,而TRIM28去除降低了AGS和BGC-823细胞中PD-L1表达,表明TRIM28正向调节G.C.细胞中PD-L1的表达。据报道,PD-L1很容易经历翻译后修饰;因此,我们进一步研究了TRIM28是否直接调节PD-L1蛋白稳定性。结果表明,TRIM28的耗竭显著缩短了PD-L1的半衰期,表明TRIM28稳定了G.C.细胞中的PD-L1蛋白。有趣的是,我们观察到TRIM28还可以上调PD-L1 mRNA水平,表明TRIM28可能对PD-L1的mRNA和蛋白质水平都有调节作用。

研究结论

研究中,我们在N87胃癌细胞系中进行了基于FACS的全基因组CRISPR-Cas9筛选。使用MAGeCK分析并比较了PD-L1低亚群和高PD-L1亚群之间的sgRNA丰度。我们的筛选确定TRIM28,也称为TIF1β和KAP1,是PD-L1的顶级假定调节因子之一。我们进行了几项生化分析,以阐明TRIM28对G.C.细胞中PD-L1稳定性和表达的影响。为了研究TRIM28耗竭或过表达对G.C.细胞中全局基因表达的影响,进行了RNA-seq。利用综合生物信息学分析,小鼠模型和临床观察,我们试图揭示TRIM28介导的PD-L1上调对肿瘤生长和抗肿瘤免疫的影响。

总之,我们的研究不仅揭示了一种调节PD-L1表达和稳定性的新机制,而且还强调了使用TBK1抑制剂与CTLA4免疫检查点阻断联合治疗G.C.的潜在策略(转化医学网360zhyx.com)

参考资料:

https://www.nature.com/articles/s41392-023-01450-3

注:本文旨在介绍医学研究进展,不能作为治疗方案参考。如需获得健康指导,请至正规医院就诊。

评论:
评 论
共有 0 条评论

    还没有人评论,赶快抢个沙发


Baidu
map