【STTT】中国医学科学院刘芝华团队发现食管鳞状细胞癌的潜在治疗靶点
| 导读 | 导读:食管鳞状细胞癌(ESCC)是食管癌的主要组织学亚型,具有侵袭性临床病程和预后差ESCC是一种常见的侵袭性恶性肿瘤,其分子和预后生物标志物尚不清楚。 |
近日,中国医学科学院刘芝华团队在国际知名期刊《Signal Transduction and Targeted Therapy》发表了题为“RPS15 interacted with IGF2BP1 to promote esophageal squamous cell carcinoma development via recognizing m⁶A modification”的研究论文,该研究表明RPS15与 IGF2BP1相互作用通过识别m⁶A修饰促进食管鳞状细胞癌的发生。研究发现RPS15高表达与ESCC的恶性表型和不良预后相关。功能增强和功能丧失模型显示,RPS15在体外和体内均能促进ESCC细胞的转移和增殖。

https://www.nature.com/articles/s41392-023-01428-1
研究背景
01
机制研究表明,RPS15与胰岛素样生长因子2 mRNA结合蛋白1 (IGF2BP1)的K同源结构域相互作用,IGF2BP1以m6a依赖方式识别并直接结合MKK6和MAPK14 mRNA的3 ' -UTR,并促进核心p38 MAPK通路蛋白的翻译。通过结合靶向药物虚拟筛选和功能试验,研究人员发现叶酸通过靶向RPS15对食管鳞癌显示出治疗效果,而与顺铂联合使用则增强了这种效果。叶酸、IGF2BP1或SB203580抑制RPS15可通过p38 MAPK信号通路抑制食管鳞癌的转移和增殖。因此,RPS15通过p38 MAPK通路促进食管鳞癌的进展,RPS15抑制剂可能成为潜在的抗食管鳞癌药物。
食管癌在全球发病率中排名第七,在总死亡率中排名第六,其临床结局令人沮丧,2018年导致50多万人死亡。食管鳞状细胞癌(ESCC)是食管癌的主要组织学亚型,其临床病程进展迅速,预后较差。ESCC是一种常见的侵袭性恶性肿瘤,其分子标志物和预后标志物尚不明确。肿瘤细胞的快速增殖和转移是本病的主要特征。目前靶向治疗药物的有限和临床管理的不足表明,需要进一步研究食管鳞癌发病的分子机制,以最终改善治疗结果。
n6 -甲基腺苷(m6A)是最常见、最丰富、最保守的转录修饰,主要发生在真核生物的信使RNA (mRNA)中。m6A修饰由m6A甲基转移酶(Writer)安装,由m6A结合蛋白(Reader)识别,并由去甲基化酶(eraser)移除。越来越多的证据表明,m6A RNA甲基化极大地影响了RNA代谢,并参与了包括癌症进展在内的多种疾病的发病机制。
RPS15的功能和机制研究不仅有助于了解ESCC的发病机制,而且为更好地了解蛋白质翻译在癌细胞转移中如何发挥关键作用提供了机会。因此,研究人员使用核糖体分析和对异常表达的RPS15的深度转录组分析来确定核糖体变化的作用。本研究揭示了不受调控的RP表达如何与表观遗传调控结合来调节肿瘤转移。这将有助于确定参与ESCC进展的RPS15候选靶点。
研究过程
02
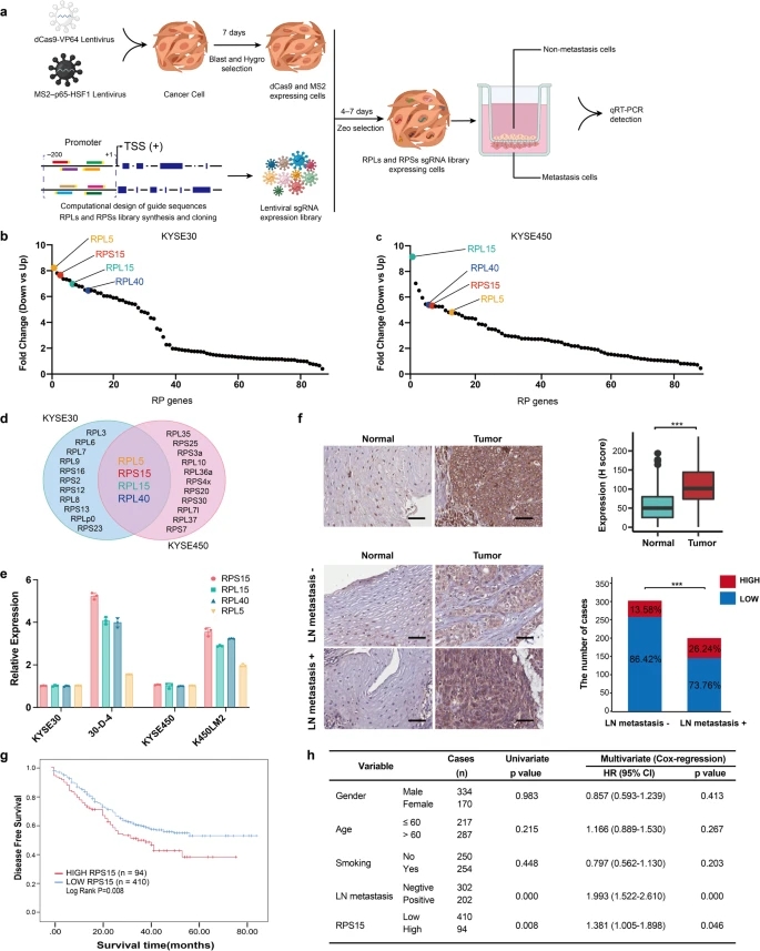
研究人员使用基于 CRISPR SAM 系统的模型筛选了所有 RP,发现 RPS15 在 ESCC 的发展中发挥了关键作用。食管鳞癌是最具侵袭性的鳞状细胞癌之一,食管鳞癌患者预后较差且治疗选择有限。RPS15 最近被报道为侵袭性和化疗难治性癌症病例的新驱动基因。然而,它在 ESCC 中的作用仍然未知。
研究人员进行了RPS15功能获得和缺失实验,以证实RPS15在体外和体内促进食管鳞癌增殖和转移的活性。形态学测量包括细胞倍增时间、总有丝分裂事件、轨迹速度和位移,以及细胞增殖实验和Boyden小室迁移和侵袭结果表明,RPS15促进食管鳞癌细胞的增殖和运动。研究结果还表明,在体外和体内实验中,RPS15的高表达可能是食管鳞癌发生发展的驱动事件。
研究人员筛选了一个已上市的药物数据库。最终,将重点放在叶酸上,叶酸对rps15过表达细胞具有显著的生长抑制作用。目前的研究结果表明,在RPS15高表达细胞中,叶酸联合DDP比单药治疗更能抑制肿瘤细胞的生长。数据表明叶酸通过靶向RPS15对ESCC具有治疗作用,并通过与DDP联合增强了这种作用。
尽管有证据表明RPS15是癌症驱动因子,但RPS15相关翻译促进转移的分子机制仍不清楚。因此,研究人员使用稳定的rps15过表达细胞,并进行了RNA-seq和核糖体-seq分析。研究结果显示P38抑制剂通过p38 MAPK通路部分阻断RPS15的活性,对食管鳞癌具有治疗作用,与顺铂联用时效果尤其显著。
在MS鉴定的蛋白中,研究人员重点研究了IGF2BP家族成员IGF2BP1, IGF2BP2和IGF2BP3。研究数据还表明,RPS15可以增强MAPK14和MKK6 mRNA的翻译,而MAPK14和MKK6 mRNA是由IGF2BP1的KH3-4结构域直接结合和识别的。

RPS15 的高表达与 ESCC 的恶性表型和不良预后相关
研究意义
03
综上,本研究对RPS15进行了广泛的功能分析,以确定翻译机制在ESCC进展中的作用。RPS15高表达与食管鳞癌转移表型和不良预后相关,RPS15过表达促进食管鳞癌细胞的运动和增殖。结合体内外功能实验和靶向药物虚拟筛选,发现叶酸可靶向降解RPS15并对食管鳞癌具有治疗作用,且与顺铂联用可增强治疗效果。尽管关于RPS的治疗效果还有待验证,但本研究结果表明,RPS15有潜力成为治疗食管鳞癌患者的一个新的治疗靶点。(转化医学网360zhyx.com)
参考资料:
https://www.nature.com/articles/s41392-023-01428-1
注:本文旨在介绍医学研究进展,不能作为治疗方案参考。如需获得健康指导,请至正规医院就诊。
腾讯登录
还没有人评论,赶快抢个沙发