推荐活动

以“糖”促癌!武汉大学联合乔治城大学揭秘糖分子的促癌机制及其对癌细胞化疗反应的影响

首页 » 《转》译 2023-06-13 转化医学网 赞(2)
分享: 
导读
O-连接的β-N-乙酰氨基葡萄糖(O-GlcNAc)处于细胞代谢的十字路口,包括葡萄糖和谷氨酰胺,它的失调会导致导致疾病的分子和病理特征发生改变。

6月12日,武汉大学研究团队联合乔治城大学团队在《Nature Chemical Biology》上发表题为“Direct stimulation of de novo nucleotide synthesis by O-GlcNAcylation”的研究论文,研究建立了O-GlcNAc信号,从头核苷酸合成和人类疾病(包括癌症和Arts综合征)之间的直接联系。

https://www.nature.com/articles/s41589-023-01354-x

OGT调节核苷酸合成和NAD产生

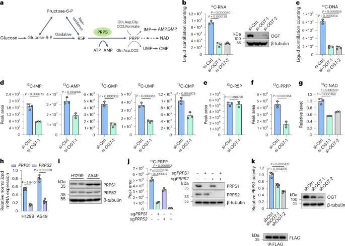
代谢重编程,作为癌症的一个显著标志,增强了糖酵解中间体的产生,以合成细胞构建物质,如核苷酸、脂质和氨基酸。核苷酸的供应对于癌细胞的快速增殖至关重要。磷酸核糖焦磷酸合成酶1(PRPS1)通过将核糖5-磷酸(R5P)转化为磷酸核糖基焦磷酸(PRPP),作为第一个产生核酸前体的限速酶。PRPP是多种细胞代谢途径中的关键中间体,包括嘌呤和嘧啶核苷酸、组氨酸、色氨酸、烟酰胺腺嘌呤二核苷酸(NAD)和烟酰胺腺嘌呤二核苷酸磷酸(NADP)的合成。

O-连接的β-N-乙酰葡糖胺(O-GlcNAc)代表糖基化事件,其中糖分子连接到特定靶蛋白上的丝氨酸或苏氨酸残基的羟基上。在这个被称为O-GlcNAcylation的过程中,UDP-GlcNAc作为糖供体,通过己糖胺生物合成途径(HBP)源自葡萄糖。UDP-GlcNAc除了是葡萄糖的传感器外,还受到其他细胞营养素代谢的调节,包括脂肪酸(乙酰辅酶A)和氨基酸(谷氨酰胺),从而表示细胞的能量状态。O-GlcNA酰化由O-GlcNAc转移酶(OGT)催化,逆转,去O-GlcNA酰化,再由β-N-乙酰葡糖胺酶(OGA)促进。O-GlcNA酰化在生理和病理生理事件中起重要作用,如转录、增殖、分化、代谢稳态、炎症、免疫、发育和肿瘤发生。然而,O-GlcNAc在癌症中的功能和潜在机制的细节仍然不清楚。

在目前的研究中,我们发现O-GlcNAc直接调节从头核苷酸的合成。在机制上,OGT介导的PRPS1丝氨酸83(S83)和苏氨酸166(T166)O-GlcNA酰化导致PRPS1六聚体形成并降低对PRPS1活性的反馈抑制,从而促进PRPS1活化、核苷酸合成和NAD产生。此外,PRPS1 O-GlcNA酰化促进肿瘤发生并影响癌细胞对化疗的反应。

癌细胞表现出异常的葡萄糖代谢和异常的O-GlcNA酰化水平,这意味着通过HBP的通量可能发生改变。另一方面,癌细胞重新编程葡萄糖代谢以加速从头核苷酸的生物合成。为了探索O-GlcNA酰化在从头核苷酸合成中的直接调控作用,我们使用siRNAs沉默H1299细胞中的OGT。随后,我们监测了与我们监测了与C-葡萄糖或C6-葡萄糖孵育的细胞中的从头核苷酸合成。结果显示,OGT敲低显著降低了C标记的来源于葡萄糖的RNA和DNA水平。在OGT缺陷的H1299细胞和A549细胞中,C标记的嘌呤中间体(IMP,AMP和GMP)和嘧啶中间体(UMP和CMP)水平降低。然而,沉默OGT并不影响PPP衍生的R5P生产,在OGT缺陷细胞中PRPP水平降低。 这些发现表明,OGT通过控制R5P向PRPP的转化来调节从头核苷酸的合成。

除了在核苷酸合成中的作用外,PRPP还充当NAD生产的中间产物。OGT的敲低降低了C标记的NAD产生,这表明OGT也在调节生物合成中发挥作用。

研究意义

本研究报道了O-GlcNAc在异常代谢状态下直接调节从头核苷酸合成和烟酰胺腺嘌呤二核苷酸(NAD)的产生。磷酸核糖焦磷酸合成酶1(PRPS1)是新核苷酸合成途径的关键酶,被O-GlcNAc转移酶(OGT)化,触发PRPS1六聚体形成并缓解核苷酸产物介导的反馈抑制,从而提高PRPS1活性。PRPS1 O-GlcNA酰化阻断了AMPK结合并抑制了AMPK介导的PRPS1磷酸化。OGT仍然调节AMPK缺陷细胞中的PRPS1活性。升高的PRPS1 O-GlcNA酰化促进肿瘤发生并赋予肺癌放化疗的耐药性。此外,与Arts综合征相关的PRPS1 R196W突变体表现出PRPS1 O-GlcNA酰化和活性降低。总之,我们的研究结果在O-GlcNAc信号,从头核苷酸合成和人类疾病(包括癌症和Arts综合征)之间建立了直接联系(转化医学网360zhyx.com)

参考资料:

https://medicalxpress.com/news/2023-06-sugar-molecule-affect-cancer-cell.html

https://www.nature.com/articles/s41589-023-01354-x

注:本文旨在介绍医学研究进展,不能作为治疗方案参考。如需获得健康指导,请至正规医院就诊。

评论:
评 论
共有 0 条评论

    还没有人评论,赶快抢个沙发


Baidu
map