推荐活动

谁给了癌细胞不死之身?《Nature》重磅研究揭示癌症化疗失效的关键调节因子和机制

首页 » 《转》译 2023-03-26 转化医学网 赞(2)
分享: 
导读
癌细胞对治疗的抵抗力是导致大多数癌症患者死亡的原因。上皮到间充质转化(EMT)与不同癌细胞的治疗耐药性有关。然而,目前关于EMT介导治疗耐药性的机制仍然知之甚少。

3月22日,一项由WELBIO研究员,Cédric Blanpain教授等领导的研究“RHOJ controls EMT-associated resistance to chemotherapy”发表在《Nature》杂志上。研究发发现一种名为RHOJ的蛋白质通过刺激化疗引起的DNA损伤的修复,使EMT的癌细胞能够抵抗癌症治疗。

https://www.nature.com/articles/s41586-023-05838-7

当前困境

癌症是全球死亡的主要原因之一,对治疗产生耐药性是大多数患者治疗失败的原因。EMT是一个发育过程,其中上皮癌细胞失去细胞间粘附并获得间充质特征,包括增加的侵袭性和运动性。

癌症中的EMT控制肿瘤的发生,进展,转移和对抗癌疗法的耐药性,促进EMT的转录因子,如Zeb1,Zeb2和Twist1,介导体外和移植到免疫功能低下小鼠后不同癌细胞系对化疗和放疗的耐药性。胰腺腺癌小鼠模型中Twist1或Snai1的缺失使肿瘤细胞对吉西他滨(gemcitabine)敏感。乳腺肿瘤模型中的EMT可促进对不同化疗药物的耐药性。当前,已经提出了几种机制来解释体外癌细胞系中与EMT相关的治疗耐药性。然而,这些机制是否是EMT诱导的体内原发性肿瘤对治疗耐药的原因尚不清楚

调节因子RHOJ

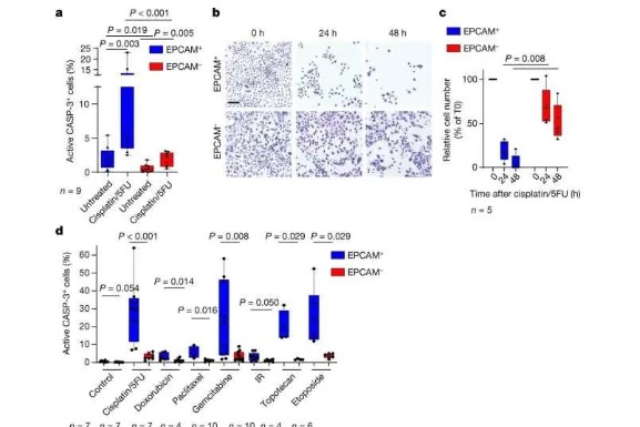
研究人员使用呈现自发EMT的鳞状细胞癌(SCC)遗传小鼠模型来确定不同细胞群对化疗的功能反应。研究发现,在呈现EMT的原发性皮肤鳞状细胞癌中,EPCAM−肿瘤细胞对化疗具有高度耐药性。利用遗传获得和功能丧失研究,研究人员确定了RHOJ,一种小的Rho GTP酶,作为促进EMT肿瘤细胞中对各种化疗药物耐药性的关键调节因子。通过蛋白质组学分析与功能测定相结合,研究表明RHOJ控制核F-肌动蛋白纤维的形成和休眠复制起源的激活,从而促进DNA修复并防止化疗诱导的细胞死亡

从机制上看,RHOJ通过抑制ATR和CHK1活化并减少p53介导的细胞死亡来调节黑色素瘤细胞系对化疗的反应。相比之下,p53在呈现EMT的皮肤SCC中被删除,并且ATR的抑制不影响EMT肿瘤细胞对化疗的耐药性,这表明RHOJ调节其他机制以介导EMT肿瘤细胞对治疗的耐药性。

EMT 与 SCC 对化疗的内在耐药性有关。

RHOJ通过调节肿瘤细胞增殖的速率来控制肿瘤发生的几个方面,包括肿瘤的发生和肿瘤生长。此外,RHOJ在给予不同类型的化疗和DNA损伤剂后抑制细胞死亡,并且细胞通过不同的途径修复,这表明RHOJ不调节特定的DNA修复途径,而是控制不同DDR途径共享的共同机制和抵消复制应激的机制。蛋白质组学分析表明,RHOJ调节许多促进DNA复制和DNA修复的蛋白质的表达。在化疗诱导的DNA损伤和复制应激后,上皮和EMT肿瘤细胞都通过激活S内检查点来降低DNA复制的速度。然而,只有EMT肿瘤细胞以RHOJ依赖性方式激活休眠起源,尽管复制叉减慢,但仍有助于持续的DNA复制,并促进化疗后的细胞存活。

未来前景

Maud Debaugnies和她的同事表明,呈现EMT的癌细胞对化疗产生耐药性。他们发现RHOJ在化疗耐药细胞中的表达特别高。通过沉默RHOJ,癌细胞对化疗变得十分敏感。

Cedric Blanpain教授说:“我们发现单个基因的抑制可以使癌细胞对化疗敏感,这为开发靶向RHOJ的药物开辟了新的途径,这些药物可以降低EMT癌症患者对化疗的耐药性。”

总之,该研究确定了RHOJ的关键作用以及RHOJ促进EMT肿瘤细胞对化疗耐药性的机制,这对开发克服抗癌治疗耐药性的新策略具有重要意义(转化医学网360zhyx.com)

参考资料:

https://www.nature.com/articles/s41586-023-05838-7

https://medicalxpress.com/news/2023-03-discovery-protein-resistance-chemotherapy.html

注:本文旨在介绍医学研究进展,不能作为治疗方案参考。如需获得健康指导,请至正规医院就诊。

评论:
评 论
共有 0 条评论

    还没有人评论,赶快抢个沙发


Baidu
map