【Nature子刊】湖大唐松青、朱海珍教授联合浙大王建莉教授发现急性炎症反应和肿瘤生长的双功能调节因子
| 导读 | 急性炎症反应需要适当调节以促进病原体的清除和预防肿瘤发生的风险,但相关的调节机制尚未完全阐明。 |
近日,湖南大学唐松青、朱海珍教授联合浙江大学王建莉教授在《Nature Communications》发表论文“RasGRP1 promotes the acute inflammatory response and restricts inflammation-associated cancer cell growth”,研究表明RasGRP1 可能是急性炎症反应和肿瘤生长的重要双功能调节因子。
https://www.nature.com/articles/s41467-022-34659-x#Sec2
研究背景
IL-6 是一种重要的炎症细胞因子,会在感染和癌症期间表达,并被确定为临床干预的重要目标,几乎所有的基质细胞和免疫细胞都会产生 IL-6。IL-6 表达在静息先天免疫细胞中相对较低,但在被微生物成分如脂多糖 (LPS) 7激活的先天免疫细胞中迅速升高。然而,let-7 表达在激活的先天免疫细胞中仅略微下调。因此,let-7 对激活的先天免疫细胞中 IL-6 的快速抑制作用,尤其是在急性炎症反应期间,可能是炎症性疾病的潜在药物靶点。
Ras 鸟嘌呤核苷酸释放蛋白 1 (RasGRP1) 是 RasGRP 家族的一员,是一种与 Ras 激活相关的鸟嘌呤核苷酸交换因子。先前的研究表明,RasGRP1 对介导 Ras/Erk 激活至关重要,从而促进 T 细胞的阳性和阴性选择。最近,越来越多的证据表明,RasGRP1 与许多人类疾病有关,尤其是系统性红斑狼疮、2 型糖尿病和癌症等炎症性疾病。尽管 RasGRP1 的功能已在 T 细胞中得到广泛研究,但其在先天免疫细胞(尤其是巨噬细胞)中的作用仍不清楚。阐明 RasGRP1 在先天免疫中的功能将进一步深入了解炎症性疾病的病理生理学和潜在机制。
研究进展
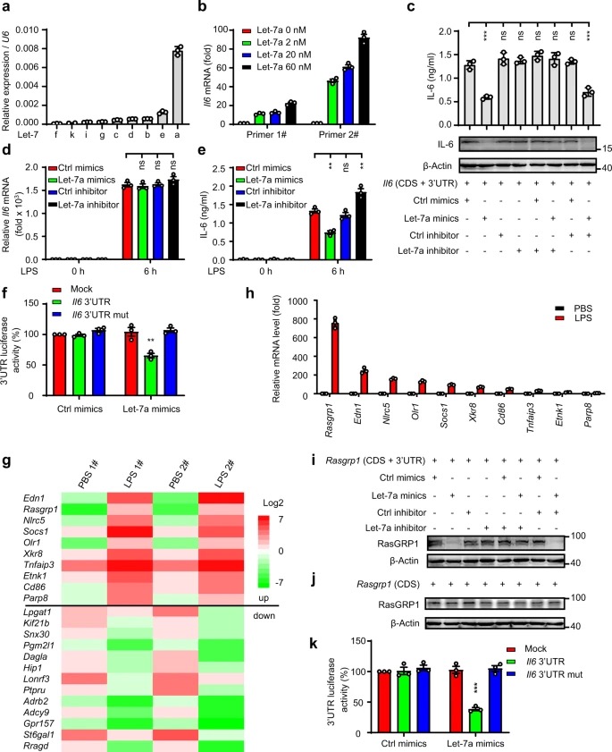
为了确认 let-7a 抑制 IL-6 表达,研究人员将 Il6或Tnf表达质粒和合成的 let-7a 模拟物和/或 let-7a 抑制剂共转染到 HEK293 细胞中。结果表明,let-7a 模拟物通过结合Il6 3' UTR 来抑制 IL-6 和 TNF 的表达,并且这种作用被 let-7a 抑制剂逆转。
为了研究 let-7a 是否是抑制巨噬细胞中 IL-6 表达的关键介质,研究人员通过用合成的 let-7a 模拟物或 let-7a 抑制剂转染细胞,在巨噬细胞中过表达或沉默 let-7a。定量 RT-PCR 分析表明,在用 let-7a 模拟物或 let-7a 抑制剂转染的 LPS 刺激的巨噬细胞中, Il6 mRNA 水平的变化可忽略不计。在用 LPS 刺激细胞后,与对照细胞相比,let-7a 模拟物转染细胞中的 IL-6 蛋白水平降低,而 let-7a 抑制剂转染细胞中的 IL-6 蛋白水平升高。
为了探索 let-7a 调节 IL-6 产生的机制,含有野生型Il6的荧光素酶报告质粒构建了 3' UTR 或突变体Il6 3' UTR。荧光素酶报告系统分析表明,let-7a 模拟物破坏了Il6 3' UTR 报告基因的活性,但没有破坏突变体Il6 3' UTR 报告基因的荧光素酶活性。这些结果表明巨噬细胞中的 IL-6 表达被 let-7a 通过翻译抑制而不是通过 mRNA 降解抑制。

RasGRP1 和 IL-6 的表达均受 let-7a 调控
研究意义
在这项研究中,研究人员发现 RasGRP1 在调节急性炎症反应和癌症方面具有重要作用。急性炎症反应对于病原体的有效清除至关重要,但需要严格监管以防止有害的副作用,例如肿瘤和自身免疫性疾病的发展。
研究表明,RasGRP1 是一种重要的调节剂,它通过增加 IL-6 的产生和通过抑制 EGFR-SOS1-Ras-AKT 信号通路激活来抑制肝癌细胞生长来促进炎症反应。在生理条件下,尤其是在急性炎症反应期间,RasGRP1 在调节炎症反应和降低炎症相关癌症发生的可能性方面很重要。(转化医学网360zhyx.com)
参考资料:
https://www.nature.com/articles/s41467-022-34659-x
注:本文旨在介绍医学研究进展,不能作为治疗方案参考。如需获得健康指导,请至正规医院就诊。
腾讯登录
还没有人评论,赶快抢个沙发