【Nature】T细胞中的RASA2消融可提高抗原敏感性和长期功能
| 导读 | 过继性T细胞疗法用于癌症治疗的疗效可能受到来自外在因素和内在抑制检查点中抑制信号的限制。靶向基因编辑有可能克服这些限制并增强T细胞治疗功能,在这里,研究人员在不同的免疫抑制条件下进行了多次全基因组CRISPR敲除筛选,以鉴定可以靶向预防T细胞功能障碍的基因。 |
研究强调了RASA2作为增强T细胞疗法中用于癌症治疗的持久性和效应功能的有希望的靶点。该研究发布于《Nature》。
https://www.nature.com/articles/s41586-022-05126-w
T细胞疗法的局限
01
T细胞受体(TCR)-转基因T细胞(TCR T细胞)在实体瘤的早期临床研究中显示出较好的前景。然而,许多癌症,尤其是实体瘤,对当前的T细胞治疗没有反应或在初始反应后迅速进展。在肿瘤肿块内,免疫抑制微环境对抗肿瘤免疫的有效性构成了实质性的障碍。
此外,持续暴露于抗原可导致T细胞功能障碍,凸显了平衡效应器功能和工程T细胞长期持久性的必要性。正在测试对选定基因的靶向操作,作为提高过继性T细胞疗法疗效的策略。然而,人类T细胞中的最佳基因靶标尚未得到系统的探索。
CRISPR筛选
02
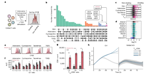
大规模的CRISPR筛选可以加速发现遗传扰动,从而提高工程T细胞的功效。研究人员在人类T细胞中开发了一个平台,并将其应用于鉴定T细胞增殖的新型遗传调节因子。他们描述了在肿瘤微环境(TME)中常见的几种免疫抑制条件下进行的无偏倚遗传筛查,这些筛查揭示了RASA2基因的消融作为T细胞克服多种抑制线索的策略。
研究者使用这样的筛选平台对各种肿瘤相关的抑制条件进行建模,发现RASA2可作为工程抗多抑制信号的有希望的候选靶标。结果表明,在没有RASA2的情况下,T细胞在抗原暴露后经历增加的RAS信号传导和激活。这种对靶抗原的放大反应可能会减轻测试的抑制因素所赋予的一些阻尼作用。值得注意的是,这种增强的对抗原的信号反应并没有将这些细胞推向功能障碍。相反,RASA2 KO通过反复的癌症抗原暴露赋予T细胞更持久的癌症杀伤能力。这些对反复抗原遭遇的近端信号传导反应增强可能推动下游转录程序的变化,从而有助于保护T细胞功能。
此外,他们观察到转录重编程为有利于氧化磷酸化的代谢状态,这通过慢性抗原暴露后线粒体适应性的功能分析得到证实,这表明RASA2消融可以通过改变T细胞的代谢状态来预防功能障碍。研究人员还发现,RASA2水平在多种慢性刺激模型中升高。尽管据他们所知,RASA2以前没有在T细胞生物学中发挥作用,但RASA2是T细胞信号传导的关键细胞内检查点,其消融导致工程化人T细胞中抗原敏感性和持久效应器功能的增加。

RASA2
03
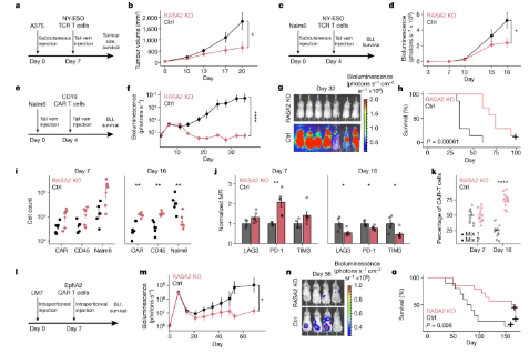
RASA2是一种RAS GTP酶激活蛋白,研究者将其鉴定为人类T细胞中的信号检查点,其在受急性T细胞受体刺激时下调,并且随着慢性抗原暴露而逐渐增加。RASA2消融增强了MAPK信号传导和嵌合抗原受体(CAR)T细胞响应靶抗原的细胞溶解活性。体外反复肿瘤抗原刺激表明,与对照细胞相比,RASA2缺乏T细胞表现出更高的活化、细胞因子产生和代谢活性,并且在持续性癌细胞杀伤中显示出显着优势。在白血病小鼠模型中,RASA2-敲除CAR T细胞比骨髓中的对照细胞具有竞争优势。在T细胞受体和CAR T细胞疗法的多个临床前模型中消融RASA2延长了用液体或实体肿瘤异种移植的小鼠的存活率。

研究发现,RASA2的消融增强了对抗原的敏感性,并改善了CAR T和TCR T细胞的效应器功能和持久性。研究结果强调了RASA2作为增强T细胞疗法中用于癌症治疗的持久性和效应功能的有希望的靶点。并表明抗原特异性T细胞中的RASA2消融可以增强肿瘤控制并延长液体和实体肿瘤的多种临床前模型的存活率。(转化医学网360zhyx.com)
参考资料:
https://www.nature.com/articles/s41586-022-05126-w
注:本文旨在介绍医学研究进展,不能作为治疗方案参考。如需获得健康指导,请至正规医院就诊。
腾讯登录
还没有人评论,赶快抢个沙发