【Science子刊】击败肥胖!大脑回路调节饱腹反应,不只是管不住嘴!
| 导读 | 不仅是新冠肺炎,肥胖也是全球的流行病。最新的研究表明,一种鲜为人知的大脑神经回路有助于精确调节食物摄入量。 |

肥胖是个永恒的话题。普通观点认为,肥胖是因为意志力被食欲接连不断地打败而造成的,但有些人,他们真的是无论吃多少,无论吃什么,总是会变胖。那么,究竟是管不住嘴造成肥胖,还是也有其他因素诱导我们多吃呢?
2021年4月,科学家发现大脑控制食欲的“总开关”是黑皮质素受体4(MC4R),并将文章发表在《Science》上。当MC4R被激活时,它会发出让我们的大脑产生饱腹感的命令;反之,则是饿了的命令。而关于多巴胺(DA)控制先天进食行为的神经回路机制在很大程度上还未被确定。
近日,贝勒医学院(Baylor College of Medicine)的研究人员,将文章发表在《Science Advances》题为“A hindbrain dopaminergic neural circuit prevents weight gain by reinforcing food satiation”。他们发现,一种鲜为人知的大脑神经回路有助于精确调节食物摄入量。
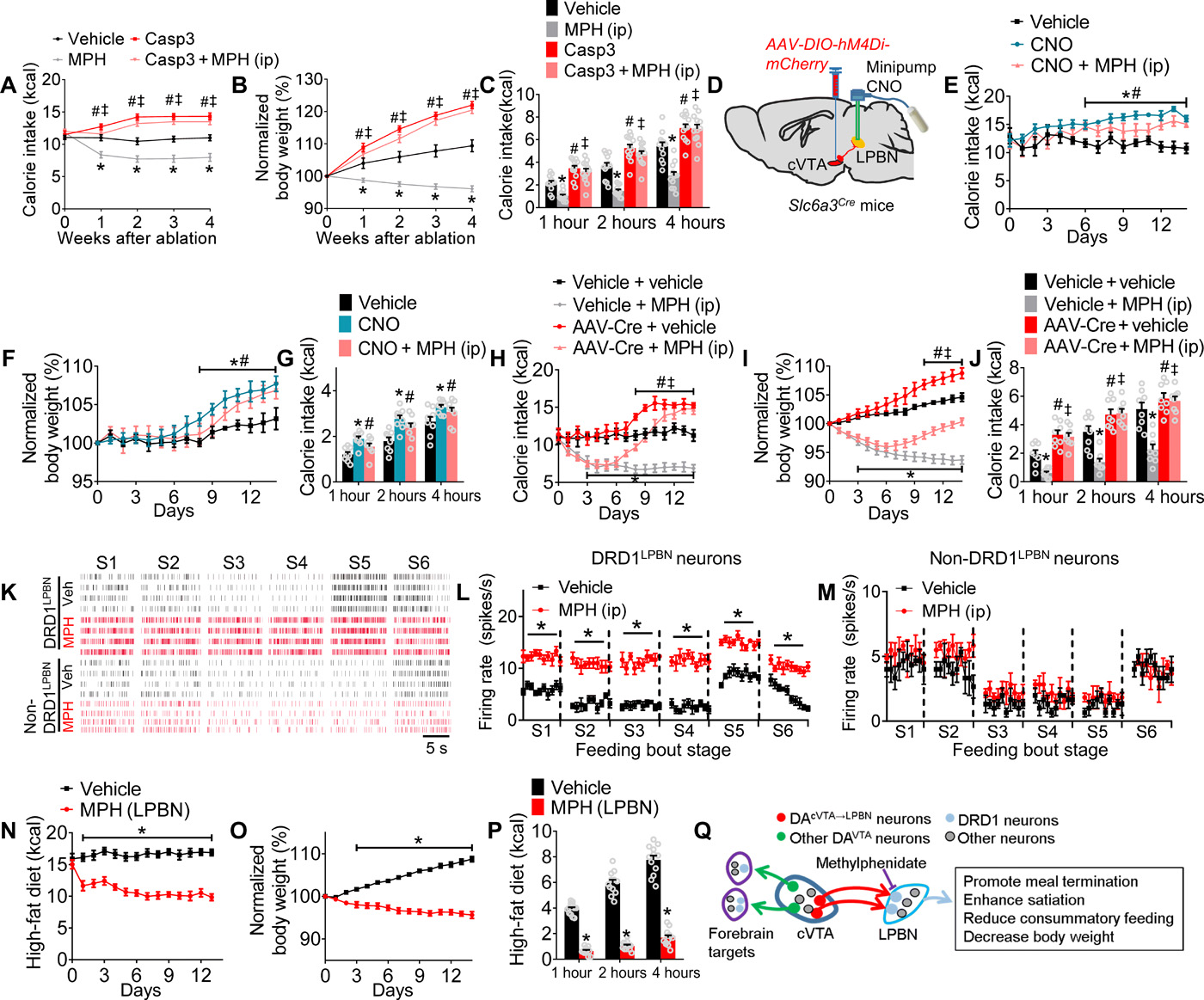
这种大脑神经回路连接了一组独特的多巴胺产生神经元(称为DA-VTA)和下游靶神经元(称为DRD1-LPBN),并调节了老鼠饱腹感来抑制食物摄入。同时,他们还发现,FDA批准的药物哌甲酯(methylphenidate,MPH)可激活这一特殊回路,有助于人们控制体重,从而开启了调节这一回路可能有助于人们控制体重的可能性。
研究小组利用几种先进的技术来研究神经功能,包括细胞特定的电路映射、光遗传学和大脑活动的实时记录,检查了老鼠进食时两组神经元的活动。他们观察到,DA-VTA神经元的活动在动物停止进食前立即增加;当研究人员通过基因工程抑制这些神经元时,动物就会延长它们的进食时间,大大增加了食物的份量。
这表明抑制DA-VTA就阻止了饱和反应。于是,科学家们进一步发现,通过增强接受DA-VTA神经元信号的DRD1-LPBN神经元的活性,可以有效地产生饱腹反应,让小鼠停止进食。MPH(被批准用于缓解注意力缺陷多动障碍)可以调节这个回路,从而影响小鼠的进食量,达到有效减肥。

从VTA投射到LPBN神经元的DA神经元子集控制食物摄入量

MPH 通过 cVTA DA →LPBN DRD1电路介导食欲减退和体重减轻
作者说。“我们的新研究表明,一个连接产生多巴胺的神经元回路,通过动态调节饱腹反应,在控制进食方面发挥了新的作用。通过加强我们发现的多巴胺支持的新回路,MPH抑制喂养并减少实验室小鼠的体重,这表明了MPH及其衍生物在解决肥胖问题上的潜在作用。这也意味着未来基于电路的精准医疗的发展,可以提供更高的安全性和有效性的减肥结果。”
(转化医学网360zhyx.com)
参考资料:
https://advances.sciencemag.org/content/7/22/eabf8719.full
注:本文旨在介绍医学研究进展,不能作为治疗方案参考。如需获得健康指导,请至正规医院就诊。
版权说明:本文为转化医学网团队创作,如需转载,可直接在文章底部留言并备注公众号名称。
腾讯登录
还没有人评论,赶快抢个沙发