【Science子刊】哈佛大学利用细胞疗法+CRISPR技术成功对抗肥胖!
| 导读 | 近年来,细胞和基因疗法已成为肥胖症研究的热门课题。近日,哈佛大学的研究人员利用细胞疗法与CRISPR基因编辑技术结合成功对抗肥胖。这是肥胖症治疗的一项重大突破。 |
该研究在8月26日发表在《科学转化医学》杂志上,题为“CRISPR-engineered human brown-like adipocytes prevent diet-induced obesity and ameliorate metabolic syndrome in mice”。

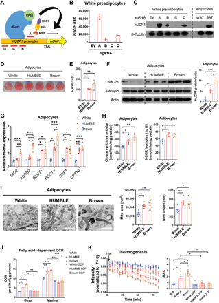
曾博士和她的同事利用人类的白色脂肪细胞在祖细胞阶段(尚未完全发育成最后的脂肪形态)创造了这些细胞。研究人员使用一种CRISPR-Cas9基因组编辑系统的变体来促进一种名为UCP1的基因的表达,该基因可以触发白色脂肪细胞祖细胞发展成棕色脂肪样细胞。

在已经肥胖的老鼠身上也观察到了类似的结果。与对照组的小鼠相比,接受了这种微小细胞的小鼠体重增加更少,肝脂肪也减少了。研究人员在研究中写道,研究结果表明,这种细胞可能是一种潜在的抗肥胖治疗策略。

这样的程序会移除病人的少量白色脂肪细胞,分离出祖细胞,对这些细胞进行修饰以促进UCP1的表达,然后将得到的棕色脂肪样细胞送回病人体内。

棕色脂肪样细胞移植在小鼠体内产生了长期的代谢益处。

【1】https://medicalxpress.com/news/2020-08-transplanted-brown-fat-like-cells-obesity-diabetes.html
【2】https://www.fiercebiotech.com/research/crispr-treats-obesity-mice-by-turning-harmful-fat-into-energy-burning-cells
【3】https://stm.sciencemag.org/content/12/558/eaaz8664
腾讯登录
还没有人评论,赶快抢个沙发