【Nature子刊】布朗大学研究:药物治疗可提高癌症免疫疗法有效性
| 导读 | 免疫疗法是一种利用机体自身免疫系统,识别、攻击和杀死肿瘤细胞的治疗方法,尽管它已给全球各地的人们带来希望,但在很多癌症患者中失败了。近日,来自美国布朗大学的研究人员发现,阻断肿瘤促进蛋白MDM2的药物可以增强免疫疗法的有效性。 |
这项研究由布朗大学肿瘤学系副院长,病理学和实验医学教授Wafik El-Deiry博士领导,并在线发表在《Nature》子刊《Cell Death Discovery》上。题目为“AMG-232 sensitizes high MDM2-expressing tumor cells to T-cell-mediated killing”

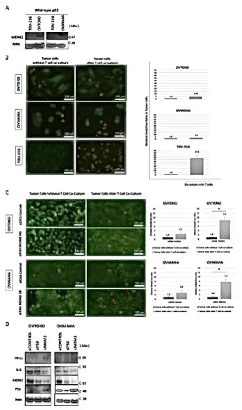
先前的很多研究发现,当MDM2基因扩增时(这意味着细胞内含有太多该基因的拷贝),或者当MDM2蛋白由于基因调控不当而过表达时,肿瘤细胞往往会更快地生长,并且对免疫治疗更具抗性。研究人员仍在研究为什么会出现这种加速生长和抵抗现象,但研究表明MDM2可以通过多种机制帮助肿瘤生长并逃避免疫系统。例如,MDM2似乎使肿瘤抑制基因p53失活,并阻止免疫细胞杀死肿瘤细胞,而且它还与一种促肿瘤炎症蛋白白介素6(IL-6)水平升高相关。

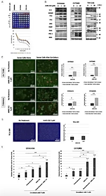
在这项研究中,他们用AMG-232治疗MDM2过表达的卵巢癌细胞系。实验数据显示,AMG-232可以使免疫细胞更有效地杀死肿瘤细胞,并降低了IL-6的水平。这些结果表明,MDM2抑制剂可与免疫疗法联合,以提高其疗效。

通过AMG-232靶向MDM2使表达MDM2的高表达肿瘤细胞对T细胞介导的杀伤敏感
对于这一发现,El-Deiry希望这项研究能够进行临床试验,以便研究团队可以进一步评估这种新疗法的安全性和有效性。由于MDM2扩增和过度表达与多种癌症有关,他认为AMG-232(或类似药物,包括阻断MDM2和相关蛋白MDMX的药物)可以广泛应用,甚至可以使MDM2水平正常的免疫治疗患者受益。
【1】Ilyas Sahin et al, AMG-232 sensitizes high MDM2-expressing tumor cells to T-cell-mediated killing, Cell Death Discovery (2020). DOI: 10.1038/s41420-020-0292-1
【2】https://medicalxpress.com/news/2020-07-drug-treatment-effectiveness-immunotherapy-cancer.html
【3】https://www.nature.com/articles/s41420-020-0292-1
腾讯登录
还没有人评论,赶快抢个沙发