【Cell子刊】振奋人心!美国科学家培育出人造微型肝脏,在动物体内已经移植成功了!
| 导读 | 肝脏有分泌胆汁、物质代谢、生物转化(解毒)、造血、凝血和免疫等六大功能,是人体的“化工厂”。许多疾病,包括肝硬化与肝炎等等,都会导致肝脏衰竭的发生。目前全世界许多患者正在遭受肝脏衰竭的困扰,焦急地等待着肝脏移植。然而,可用的肝脏供体却供不应求。 |
肝脏供体短缺、手术成本高以及终身免疫抑制都限制了肝移植的临床应用。从患者自身细胞中提取的自体生物工程肝可以改变这一状况,因为它提供了不需要免疫抑制就可以无限制使用的移植物。为此,诱导多能干细胞(iPSCs)是一种有价值的自体细胞来源,可以建立各种类型的组织谱系。

在这项概念验证实验中,实验室研发的器官在其动物宿主体内存活了4天,这些研究结果在6月2日发表在《细胞报告》(Cell Reports)上。

图解摘要
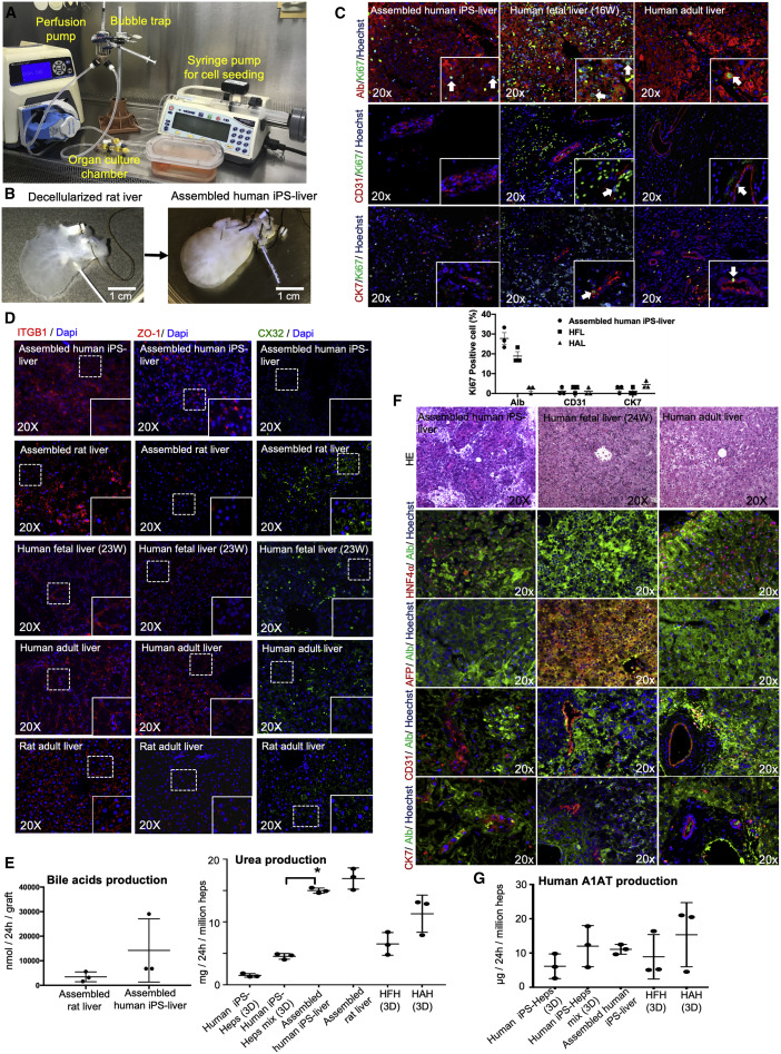
这些微型肝脏分泌胆汁酸和尿素,除了它们是在实验室用人体皮肤细胞制造的之外,像正常肝脏一样。虽然肝脏在自然环境中发育成熟需要2年时间,但索托·古铁雷斯和他的同事们用了不到一个月的时间就完成了。
研究人员通过将人类皮肤细胞重新编程为干细胞,诱导这些干细胞变成各种类型的肝脏细胞。把这些培育出的人类肝脏细胞移植到大鼠体内,而大鼠自身的全部肝细胞已经被去除了。

由人类皮肤细胞制成的微型肝脏经干细胞转化为特殊的肝细胞,并植入到大鼠肝支架中
作为一项最终极测试,研究人员将实验室培育的微型肝脏移植到5只大鼠体内,这些大鼠被培养出来能够抵抗器官的排斥反应。在移植4天后,研究人员调查了移植器官的状况。
在所有病例中,在移植物的内部和周围都出现了血流问题,但移植的微型肝脏确实起作用了,大鼠血清中含有人类肝脏蛋白。

工程人类诱导多能干细胞衍生肝移植的肝功能和特征

诱导多能干细胞工程人类肝移植的辅助肝移植
【1】https://medicalxpress.com/news/2020-06-lab-grown-miniature-human-livers-successfully.html
【2】https://www.cell.com/cell-reports/fulltext/S2211-1247(20)30688-4
腾讯登录
还没有人评论,赶快抢个沙发