推荐活动

【突破】攻克癌症的“柳暗花明”——这种药物成功阻止实验小鼠癌症复发!

首页 » 《转》译 2020-04-15 转化医学网 赞(2)
分享: 
导读
癌症的持续增长是由自我更新的恶性细胞亚群驱动的。癌症研究中最大的挑战之一是如何防止已经接受治疗的患者癌症复发。这些复发的原因是某些癌细胞能够存活并长成新的肿瘤。

近日,弗朗西斯·克里克研究所的研究人员则突破了这一挑战:在他们的新研究中,一种实验药物Quisinostat可以在实验小鼠进行初步治疗后阻止肿瘤的重新生长,并阻止存活的人类癌细胞在培养物中的扩增。相关文章已在线发表在《Nature Communications》杂志上。

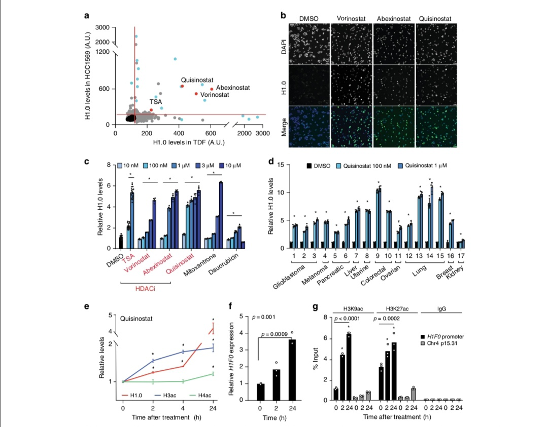
该药物通过增加肿瘤细胞内称为组蛋白H1.0的蛋白质的量起作用。细胞自我更新和分化之间的平衡是最终受表观遗传机制调控的,该机制涉及染色质和DNA甲基化模式的变化。接头组蛋白H1.0是在成人组织中广泛表达的染色质的组成部分,是一种有效的癌细胞自我更新抑制剂,在许多癌症类型中均可逆转沉默。在单个肿瘤中,稳定抑制H1.0的细胞保留了与不受控制的自我更新相容的染色质构型,而在肿瘤生长期间重新表达H1.0的细胞获得了表观遗传状态,从而限制了它们的增殖潜能。

因此,肿瘤内H1.0的可变水平决定了哪些细胞可以驱动长期癌症生长。H1.0通过调节基因组中富含AT的结构域中核小体的占据来抑制自我更新相关的转录程序,在该结构域中存在许多维持不受控制的增殖的基因。使用遗传方法,研究发现,在肿瘤细胞之间均匀地恢复高H1.0水平是损害肿瘤维持的有效手段。

当研究小组在小鼠的肿瘤细胞中测试该药物时,肿瘤细胞停止了生长。并且,当对乳腺癌,肺癌或胰腺癌患者的细胞进行测试时,癌细胞以非分裂状态被捕获。多种HDAC抑制剂(HDACi)在来自众多癌症类型的大量细胞系和患者衍生的异种移植物(PDXs)中可恢复高水平的H1.0,抑制癌细胞的自我更新,有效地停止疾病的维持和复发。不仅如此,通过H1.0,Quisinosta还不会影响正常的干细胞功能。该药可独立于癌症类型和耐药机制而阻止靶向治疗后细胞的扩增,并成功抑制肺癌小鼠模型的疾病复发。

HDAC抑制剂可在一大批癌细胞系中恢复高水平的H1.0

研究人员希望,如果在进一步的测试和临床试验中证明是有效的,则可以在治疗后将这种药物给予患者,以防止任何残留的癌细胞导致疾病复发。重要的是,Quisinostat的作用并不取决于癌细胞如何在治疗中存活下来,这在不同患者之间以及在不同癌症类型之间可能有所不同,并且可能具有广泛的治疗益处。靶向治疗和Quisinostat的顺序给药可能是诱导患者长期应答的广泛应用策略。

克里克(Crick)癌症表观遗传学实验室的首席作者和首席实验室研究科学家克里斯蒂娜·莫拉莱斯·托雷斯(Cristina Morales Torres)表示:“这种药物的作用是使能长期维持癌症生长并推动疾病复发的细胞失去功能。比抑制肿瘤生长的常用药物更有效

当然,该研究也存在些许疑问,为何Quisinostat对健康细胞与肿瘤细胞的反应如此不同,这与组蛋白H1.0之间又有何关系?带着这些疑问,该研究团队将继续下一步的探索,争取早日证实该药的临床效用!

(转化医学网360zhyx.com)

参考:

Cristina Morales Torres, Mary Y. Wu, Selective inhibition of cancer cell self-renewal through a Quisinostat-histone H1.0 axis   https://www.nature.com/articles/s41467-020-15615-z

评论:
评 论
共有 0 条评论

    还没有人评论,赶快抢个沙发


Baidu
map